肝癌精准诊疗 biomarker 盘点,有这一篇就够了

重点速览

肿瘤基因与免疫分型的进展开启了精准诊疗的大门,现在肝细胞癌(Hepatocellular carcinoma, HCC)已经进入了精准诊疗时代


今天的主要内容从 4 个方面展开:


肝癌靶向治疗的精准诊疗;

免疫多维检测与免疫微环境;

ctDNA与肿瘤复发风险评估的相关性;

肠道微生物对肝胆肿瘤的影响。

图片

肝细胞癌(HCC)占原发性肝癌的 85-90%,通常所指肝癌即为肝细胞癌。中国肝癌每年新发病例约占全球50%;中国东南沿海地区是肝癌高发区。大部分肝癌患者发现时分期较晚, 预后较差,5 年 OS 率低,生存形势严峻。


肝癌的治疗策略基于 CNLC 分期。而基于中国的分期系统,我们可以看到从 Ia 期到 IIa 期主要是以手术切除为主,TACE 治疗和消融为辅,适合肝移植的患者亦可以进行肝移植;IIb期和 IIIa期则是以 TACE 治疗为主,效果不佳的话可以再进行系统治疗IIIb期患者就是以系统治疗为主,TACE 为辅。放射治疗对肝脏损伤较大,在 HCC 中的推荐级别较低,作为其他治疗手段的补充。

一、肝癌靶向治疗的精准诊疗 

继 2007 年欧美批准索拉非尼用于一线治疗 HCC 之后的 10 年间,全球学者陆续开展了一系列针对晚期HCC 的一线治疗药物的大型临床研究,但是无不以失败告终。直至2018 年, 才有第二个一线靶向治疗药物仑伐替尼,通过非劣于索拉非尼的总生存期的研究获批上市。

CSCO《原发性肝癌诊疗指南》更新中,打破常规,提前将等待上市的多纳非尼列为晚期 HCC 患者一线治疗的 I 级专家推荐药。

2022 年 ASCO-GI 大会公布了 LAUNCH 研究的数据:仑伐 TACE vs 仑伐一线治疗晚期肝细胞癌(aHCC),一项多中心、随机对照、开放标签的 III 期研究。

图片

从结果上看,仑伐 TACE 组的 OS 和 PFS 均显著获益。

图片

目前肝癌系统治疗包括:化疗、靶向以及免疫治疗

图片   图片

目前已经通过FDA、NCCN 指南以及专家共识公布的肝癌基于分子变异的精准诊疗如下表。

图片

2015 年 Nat Genet 期刊上报道了 HCC 基因突变图谱:HCC 中,有约28%的潜在可用药变异(FDA 批准的用药 label)。

图片

针对胆道肿瘤新药开发显得尤为重要,而靶向药物探索的第一步是了解癌种的基因突变图谱。目前针对胆道肿瘤各亚型分子突变图谱已较为明确,以往研究显示GBC、ICC 和 ECC 在分子突变谱上存在显著差异,其中尤以 ICC 的靶向治疗关注度最高。

图片

针对胆道肿瘤各亚型分子突变图谱已较为明确,各亚型之间存在一定的差异。针对 GBC 和 ECC 的靶向治疗围绕抗 HER2 治疗开展,ICC 中主要以 IDH1/2 突变 FGFR2 基因融合为主,同时还存在新发现的 FGFR2 基因突变、BRAF、BRCA1/2 等低频基因变异作为潜在治疗靶点。

2018 ASCO 大会中 poster #552 报道的“伞式研究”让我们看到了靶向治疗给晚期患者的治疗带来了更多可能和希望,胆道肿瘤靶向治疗方兴未艾。

这项回顾性研究共纳入 212 例晚期后线胆管癌(BC)患者,进行 NGS 检测68 例患者检测到可用药的靶点基因突变,其中 58 例患者接受了对应的靶向治疗。具体靶点如下:FGFR 基因融合和突变(35.3%)、HER2/3 突变(13.2%)、IDH1/2 突变(10.3%)。

图片

二、免疫多维检测与免疫微环境

FDA&NMPA批准肝癌免疫药物及适应症集合如下图。

图片

下图汇总了目前系统治疗的主要方案以及疗效。由于缺乏不同药物组合之间的比较研究, 所以在挑选药物时,一方面需要考虑药物抗肿瘤的效果,另一方面也要考虑其在安全性和可及性上的特点

图片

肝癌微环境(TME)是一个动态系统,包括癌细胞,复杂的细胞因子环境,细胞外基质, 免疫细胞亚群和其他成分。肝癌免疫抑制肿瘤微环境的概况。多种抑制性免疫细胞亚群浸润, 调节性分泌和某些抑制性信号传导介导 HCC 免疫逃逸。

目前肿瘤免疫微环境已经成为研究热点,不过肿瘤微环境涉及要素众多,关系复杂。那么如何描绘组织中的各种角色,是一个难点。

图片

注:Tregs:调节性 T 细胞; TAMs:肿瘤相关的巨噬细胞; TANs:肿瘤相关的中性粒细胞; CTLs:细胞毒性 T 淋巴细胞; CAF:癌症相关的成纤维细胞; MDSCs:髓样来源的抑制细胞; HSCs:肝星状细胞; NK:自然杀伤细胞;KC:库普弗细胞。

目前临床上广泛使用的免疫治疗 biomarker,包括 PD-L1、TMB、MSI/MMR 这几个指标。

图片 两项研究提示 PD-L1 阳性的患者更能从免疫治疗中获益在肝癌中,PD-L1 表达在免疫治疗中具有疗效预测价值

图片

2020 年 AACR 大会上报道了一个研究,结果显示:在HCC 中,PD-L1 和 T 效应子标记(T effector)的高表达可能与阿替利珠单抗联合贝伐珠单抗组更长的 PFS 的应答有关

图片6668 个中国人群的晚期实体肿瘤样本,涉及25 个肿瘤类型,这是目前为止样本量最大的研究中国晚期实体瘤的——PD-L1 表达和 TMB 水平”的研究 。真实世界中“PD-L1 低表达/不表达、TMB 中低”的患者占比较高,但是由于 PD-L1, TMB 在预测免疫治疗疗效及预后方面还存在一定的局限性,对于“PD-L1 低表达/不表达、TMB 中低”的患者,根据最新的数据,这部分患者建议选择免疫联合治疗。通过联合治疗的作用机制将免疫微环境从冷肿瘤转化为热肿瘤,提高该类患者的疗效。

PD-L1 高表达、TMB 高”的患者更容易从抗 PD-1/PD-L1 治疗中获益;“PD-L1 高表达、TMB 中低”和“PD-L1 低表达/不表达、TMB 高”的患者其次。而“PD-L1 低表达/不表达、TMB 中低”的患者,可能对抗 PD-1/PD-L1 单药治疗耐药,需要考虑联合治疗(抗 PD-1/PD-L1 治疗联合放疗或者化疗)。

图片

东西方肝内胆管癌患者的基因组突变谱异质性——DDR&TMB,文章发表在 2020 年,该文章的主要结论如下:



72%的亚洲患者至少有一个驱动基因变异;西方患者 60.9%;



亚洲患者:在KMT2C、BRCA1/2 和DDR2和DDR 信号通路的突变频率显著更高(分别为P= 0.02、0.003  、0.003 和 0.001);



西方患者:CDKN2A/B、IDH1/2 的突变频率显著更高(分别为P=0.0004和<0.001)。



与西方队列相比,亚洲人的  TMB-H  频率更高(10.4% vs.5.7%;P=0.07)。

图片

NCCN 指南推荐 MSI-H/dMMR 胆道肿瘤应用 PD-1 单抗。

图片

既往报告表明,MDM2/MDM4 扩增(amp)、EGFR 突变、DNMT3A 突变、CDKN2A/B 基因丢失和含 CCND1、FGF3、FGF4 和 FGF19 的 11q13 区域 amp 是多种癌症中与超进展(HDP)相关的生物标志物。因此,对 HCC 这些基因的研究可能有助于避免 HDP 发生。

对 1292 例中国 HCC 接受 ICI 治疗患者的肿瘤组织和匹配的血液样本进行 450 个癌症相关基因的靶向深度测序,随后分析HDP相关基因组改变,发现有 202 例(15.6%)患者出现 HDP 相关基因改变。其中,分别在6 例(0.46%)、16例(1.24%)、13 例(1.01%)、58 例(4.49%)和118例(9.13%)患者中发现了 MDM2/MDM4 amp、EGFR 改变、DNMT3A 改变、CDKN2A/B 基因丢失和 11q13 amp。中位肿瘤突变负荷为6.3 muts/Mb(范围为0-554.5 muts/Mb),中位年龄为 55 岁(范围为7-87 岁)。DNMT3A 改变与显著高于野生型病例的年龄相关(中位年龄:60 岁 vs 55 岁;P=0.0096)。在 11q13 扩增亚组中,Ⅲ~Ⅳ期患者频率明显高于Ⅰ~Ⅱ期  (36.2% vs 19.4%,P=0.0048)。

一项研究纳入了 127 例晚期肝细胞癌患者,使用 MSK-IMPACT 平台进行测序,结果发现 Wnt/ CTNNB1 突变的晚期肝癌为“冷”肿瘤,且对 PD-1/PD-L1 单抗治疗无效。在接受 ICIs 的 27 例患者中,有 10 例(37%)表现出 Wnt/CTNNB1 突变。这 10 例患者使用 PD-1/PD-L1 单抗治疗无效,且中位 OS 明显低于野生型肝癌患者 9.1 个月 vs 15.2 个月(P<0.0001)。因此,在指导治疗方案和 ICI 治疗时,可能需要应用全面的基因组分析伴随诊断

图片

2020 年1月Nature Communications 上发表的一篇文章,揭示了 ITH(肿瘤异质性)是影响肝癌的元凶,并在分子水平上对免疫检查点抑制剂失效的原因进行了研究,为肝癌治疗方案选择提供了参考及方向。该研究收集了 14 个患者体内的 71 个区域样本的数据,在其中 30%-40%的肝细胞癌中均发现了肿瘤内异质性。研究者使用了多区域基因表达数据集进行特征选择,并利用 TCGA-HCC 队列作为测试集进行患者生存率预后验证,结果发现相较于任何单一活检结果,ITH 表达特征对肝癌预后的误差最小。对 71 个样本进行组织学检测,发现肿瘤下拨纯度最低的区域正是免疫浸润程度最高的区域,结合 TCR-seq 数据,证实在肿瘤内异质性高的肝癌结节区域中,免疫反应更为成熟。

图片2021 年 7 月发表的一项研究发现肝内胆管癌 IDH 突变亚型具有高异质性及冷肿瘤环境特征。该研究对肝内胆管癌进行了多点取样,通过全外显子测序、Bulk 转录测序单细胞转录组测序方法,完成了 14 例肝内胆管癌患者的组织。通过多组学分析,结果表明 IDH 突变亚组与非 IDH 突变亚组的免疫微环境也存在较大的差异。与非 IDH 突变亚组相比,IDH 突变亚组具有更少的 CD8 T 细胞和更弱的 CD8 T 细胞杀伤能力,呈现出“冷肿瘤”的微环境特征。最后研究者通过单细胞测序证实了 IDH 突变亚组的 2 个重要特征:高肿瘤异质性冷肿瘤微环境

该研究阐明了肝内胆管癌在基因组、转录组和微环境层面的高异质性,首次表明 IDH 突变亚组具备较高的肿瘤异质性和冷肿瘤微环境特征,提示了在肝内胆管癌临床实践中评估

IDH 突变亚组的重要性,为优化其诊断、预后和治疗提供了重要的新思路。

图片通过 PD-L1  TILs 这两个生物标记物,将 14 种实体瘤 6685 个肿瘤样本的肿瘤免疫微环境分为 4 种类型(肿瘤微环境免疫分型,TMIT I~IV)

  • TMIT II 和 IV 型(冷肿瘤)使用抗 PD-1/PD-L1 单抗治疗的有效率可能较低;


  • TMIT I 型(热肿瘤)中 PD-L1 高表达的肿瘤更有可能从抗 PD-1/PD-L1 治疗获益, 同时 TMIT I 型的患者可能有更多的肿瘤新抗原。

图片

有研究表明,免疫微环境与肝癌患者的预后密切相关。

图片临床风险联合免疫微环境对肝癌患者预后精准分层。

图片

早在 2013 年,肿瘤免疫循环的7 个步骤作为综合指标纳入肿瘤免疫循环过程中。

图片


肝癌中,免疫步骤上表达的评分,冷肿瘤和热肿瘤,数据等7 个步骤 8 个纬度

在 TCGA 队列中的热免疫图簇中观察到总体生存期(OS)和无病生存期(DFS)良好。LIRI-JP 研究组的结果与 TCGA 研究组相似。

在 LIRI-JP HCC 队列中,具有热免疫图的 HCC 患者的 OS 比具有冷免疫图的患者更长

与冷肿瘤的免疫图相比,热肿瘤的免疫图的特点是免疫细胞浸润水平更高,免疫信号更强, 包括溶细胞活性,IFN-γ信号,免疫共刺激剂,免疫抑制剂,趋化因子,粘附分子,MHC I, MHC II 和非 MHC 类水平。

图片

综上,基于多维组学肝癌免疫分型指导个体化的肝癌免疫治疗策略也许是一个方向。

图片

三、ctDNA与肿瘤复发风险评估的相关性

Molecular residual disease,分子残留病:血液中存在的微小癌症痕迹,如循环肿瘤 DNA(ctDNA)或肿瘤 DNA 的微小片段。

微小残留病灶(minimal residual disease:MRD):初始治疗后依然存在的病灶。研究证明术后隐匿性微小残留病灶(MRD)是复发和远端转移的潜在来源。术后通过液体活检,检测外周血中 ctDNA 含量(即 MRD 阳性/阴性),即可进行复发风险评估。

图片

MRD 动态监测应用于精准诊疗全程,ctDNA 多组学特征是评价 MRD 的重要方法。

①术前 ——早筛早诊的检测

②术后  ——预后风险的监测和复发

③晚期  ——治疗疗效及耐药的监测

图片

ctDNA 多组学特征初期结果:复发动态监测,ctDNA 比影像学与临床提前预测复发或转移, lead time 39~376 天,中位 235 天。

图片

美国最大的队列 n=206 例,使用的是经过 CLIA 认证的用于临床实践的检测方法。我们的研究结果表明,代谢综合征和 PDGFRA,HBV 和 ERBB2,HCV 和 BRCA1 与危险因素之间存在显著趋势。此外,我们观察到了较高百分比的潜在可操作基因组改变,表明该技术在肝癌中的临床应用。

图片

图片


cfDNA 水平对肝细胞肝癌的诊断价值(辅助诊断)

ctDNA 可评估肝癌患者术前的微血管侵袭(MVI)状态(指导治疗),MVI 的诊断主要取决于手术后肝癌标本的显微微血管分析。尽管 MVI 可以准确预测手术后 HCC 的预后,但目前尚不能在术前使用它来指导治疗的选择。MVI 的术前评估可以极大地影响决策的手术操作过程中,如解剖或非解剖切除的选择和最适合进行肝移植患者的决心。

图片


图片


ctDNA 突变预测晚期肝细胞癌 TKI 耐药性(提示耐药)

四、肠道微生物对肝胆肿瘤发生的影响

越来越多的研究表明:肠道微生物在促进肝脏疾病和肝细胞癌发展中起到关键作用。肠道微生物能正向改善肝癌、肠漏、细菌菌群失调,而微生物相关分子模式和细菌代谢产物能促进肝脏炎症、纤维化和遗传毒性,进而驱动癌症发生。                  

图片

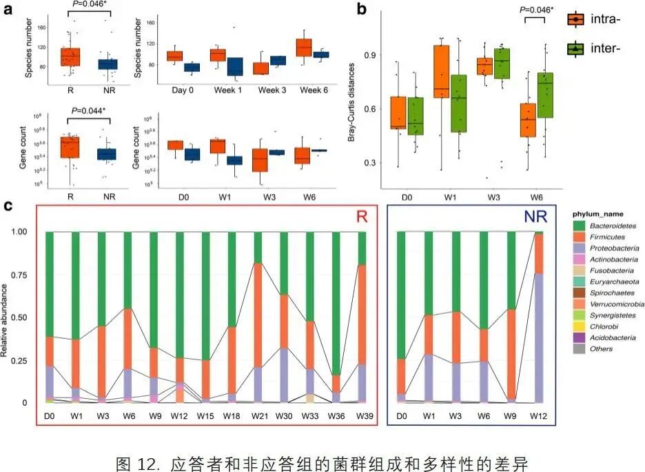
2019 年在 Journal for ImmunoTherapy of Cancer 上发表的一篇研究通过宏基因组测序报告了肝癌抗 PD-1 免疫治疗期间肠道微生物族组成的动态变化。研究者观察到,与无应答者相比,免疫治疗应答者的粪便样本显示出更高的分类丰富度和更多的基因计数,反应组的微生物组织保持相对稳定,而无反应组的变形菌数量从第 3 周开始显著增加,并在第 12 周占优势。

图片

肿瘤内定植的微生物可以影响肿瘤微环境,比如引发炎症反应或局部免疫抑制,从而影响机体的抗肿瘤免疫以及癌症治疗的效果。Nature 最新发表的一项研究,发现源自瘤内细菌的抗原多肽可以被肿瘤细胞呈递给免疫系统,并能引起免疫反应。提示这类细菌多肽可能是一类新的肿瘤抗原,或能成为抗肿瘤免疫治疗的新靶点。

肠道微生物同时可预测免疫治疗的疗效及不良反应。

一项研究在晚期黑色素瘤的血液、肿瘤样本和肠道微生物组进行了分析。肠道微生物群的分析表明,在具有毒性的患者中肠道拟杆菌的丰度显著更高,在结肠炎患者样本和临床前模型中粘膜 IL-1ß 上调。该研究提示肠道微生物或是治疗免疫检查点抑制剂毒性的潜在靶点

图片

此外,在肝癌中使用肠道微生物移植,也许是一个有前景的应用方向。


参与评论

更多
图片验证码

评论列表

更多
按投票顺序
新方案吗?
举报
2022-05-25 16:22:31
有用(0)
回复(0)
爸爸确诊病情已经有11个多月了。一共做了8次大化疗,2次小化疗,以及35次放疗,上月返医院检查“瘤子”没有了。这一路走来,有多少的艰辛与泪水。在这里与大家分享爸爸的治疗过程。起初,拿到病例报告的时候,
Xxiaoxiao
100728 阅读
阅读全文
妈妈患肺癌已经有三年了,这三年来一直在接受治疗到现在,下面是妈妈检查以及治疗的过程。2010年10月,妈妈体检出肺癌IV期,纵隔淋巴转移,肝部转移,去省肿瘤医院复查,做了PET-CT,结果一样,省肿瘤
2011年11月,妈妈被诊断肺癌,我在网上浏览了很多帖子,学到了很多,看到了一批又一批共同奋斗在抗癌战线上的战友。这15个月走下来,越来越体会到抗癌之路的艰辛,今天发个帖子,记录一下妈妈的治疗经过,也
invay
38298 阅读
阅读全文