免疫治疗前的纠结
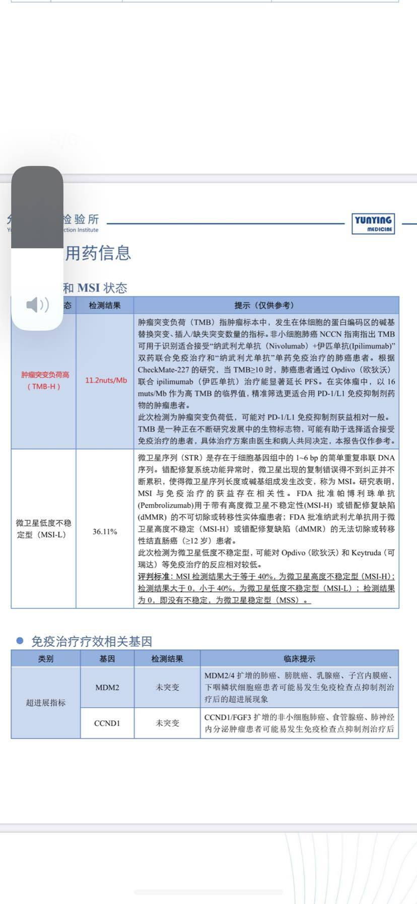
父亲,肺鳞癌已经结束了三次化疗。本想化疗两次就上免疫的,由于功课做的不到位没有及时和医生沟通重新做了免疫检测,排除超进展突变,TMB高负荷,微卫星低度不稳定。这个结果还算不错,适合免疫治疗。之前做过PDL1表达只有5%。准备第四次上免疫了,那么问题来了:1、根据TMB高负荷检测结果适合O+Y联合,但是考虑副作用也比较大医生说先单用联合化疗看效果(更换化疗药)。因为第三次化疗父亲反应就比较大了,恶心,厌食,呕吐,头疼,发烧,全身酸痛无力,折腾够呛,不敢让父亲再这样折腾了。2、单用联合化疗的话要选哪种免疫药呢?主治推荐信迪利,信迪利靠谱吗?觅健上我看都是k的效果好,但是我父亲的报告上分析不适合K,那我选O吗?O应该是两周一次,化疗3周,我该怎么选……好纠结。3、免疫联合化疗会不会副作用比单纯化疗还大?更换化疗药副作用会改变吗?4、如果免疫联合化疗副作用也很大,会比双免疫轻很多吗?

收藏
回复(7)举报
参与评论
评论列表
按投票顺序
双免的话所在医院有处理副作用的能力吗?
举报
2020-10-22 16:28:42 有用(2)
回复(1)
我爸也是肺鳞三期,前两化是紫杉醇➕卡铂没有起作用,只是控制住而已,第三次用的白紫➕卡波➕信迪力,没有什么副作用,体感很好,之前总喜欢躺着,现在每天溜达两圈还能做点简单的家务。
举报
2020-10-25 20:43:52 有用(1)
回复(2)
化疗越到后面越受不了,副作用会积累
举报
2020-11-04 12:37:20 有用(0)
回复(0)
更换化疗药物的话,有可能。主要还是看是不是化疗药物造成的副作用
举报
2020-10-21 13:54:05 有用(0)
回复(0)
相关推荐
热点推荐
2013-11-19 14:23:04
爸爸确诊病情已经有11个多月了。一共做了8次大化疗,2次小化疗,以及35次放疗,上月返医院检查“瘤子”没有了。这一路走来,有多少的艰辛与泪水。在这里与大家分享爸爸的治疗过程。起初,拿到病例报告的时候,
2013-11-19 14:31:01
妈妈患肺癌已经有三年了,这三年来一直在接受治疗到现在,下面是妈妈检查以及治疗的过程。2010年10月,妈妈体检出肺癌IV期,纵隔淋巴转移,肝部转移,去省肿瘤医院复查,做了PET-CT,结果一样,省肿瘤
2013-11-19 15:04:43
2011年11月,妈妈被诊断肺癌,我在网上浏览了很多帖子,学到了很多,看到了一批又一批共同奋斗在抗癌战线上的战友。这15个月走下来,越来越体会到抗癌之路的艰辛,今天发个帖子,记录一下妈妈的治疗经过,也






