2025年,中国创新药领域的两则新闻引发全球关注:3月8日,康方生物的PD-1/VEGF双抗药物依沃西单抗,因在《柳叶刀》发布的Ⅲ期临床数据中直接击败默沙东的当家花旦K药,随后又头对头战胜另一位PD-1市场的强者——替雷利珠单抗。
百利天恒因一款全球首创EGFR/HER3双抗ADC药物(BL-B01D1)与百时美施贵宝(BMS)达成84亿美元(约600亿元)授权交易,2024年营收暴增936%至58.23亿元。
这两家企业,一家以双抗技术奠定行业地位,另一家凭借ADC管线刷新出海记录,均是今年资本市场上的宠儿。
外媒已经称康方生物的依沃西为全球生物制药的“游戏规则变革者”,更直言“中国创新药迎来DeepSeek时刻”。
而百利天恒却是选择了不同的路径:锚定原始创新,从而避开了同质化竞争的泥潭,并让企业获得了与跨国药企平等对话的筹码。
谁更能代表中国Biotech的未来之路?谁能走得更远?
用数据来说话,从研发投入、现金储备来看,难分伯仲;从营收、市值来看,百利天恒更盛一筹,但是另外一方面,百利天恒的原始创新也使得他的风险远大于康方,这映射出Biotech在技术理想与商业现实之间的抉择。

资本的加持加速了创新企业的成长,尤其是在小分子领域。其中,最成功的“黑马”当属百济神州。
在头部示范效应之下,一众Biotech纷纷地在各自的领域开始冲锋。而康方生物、百利天恒,就属于其中的佼佼者。
技术路径的分野
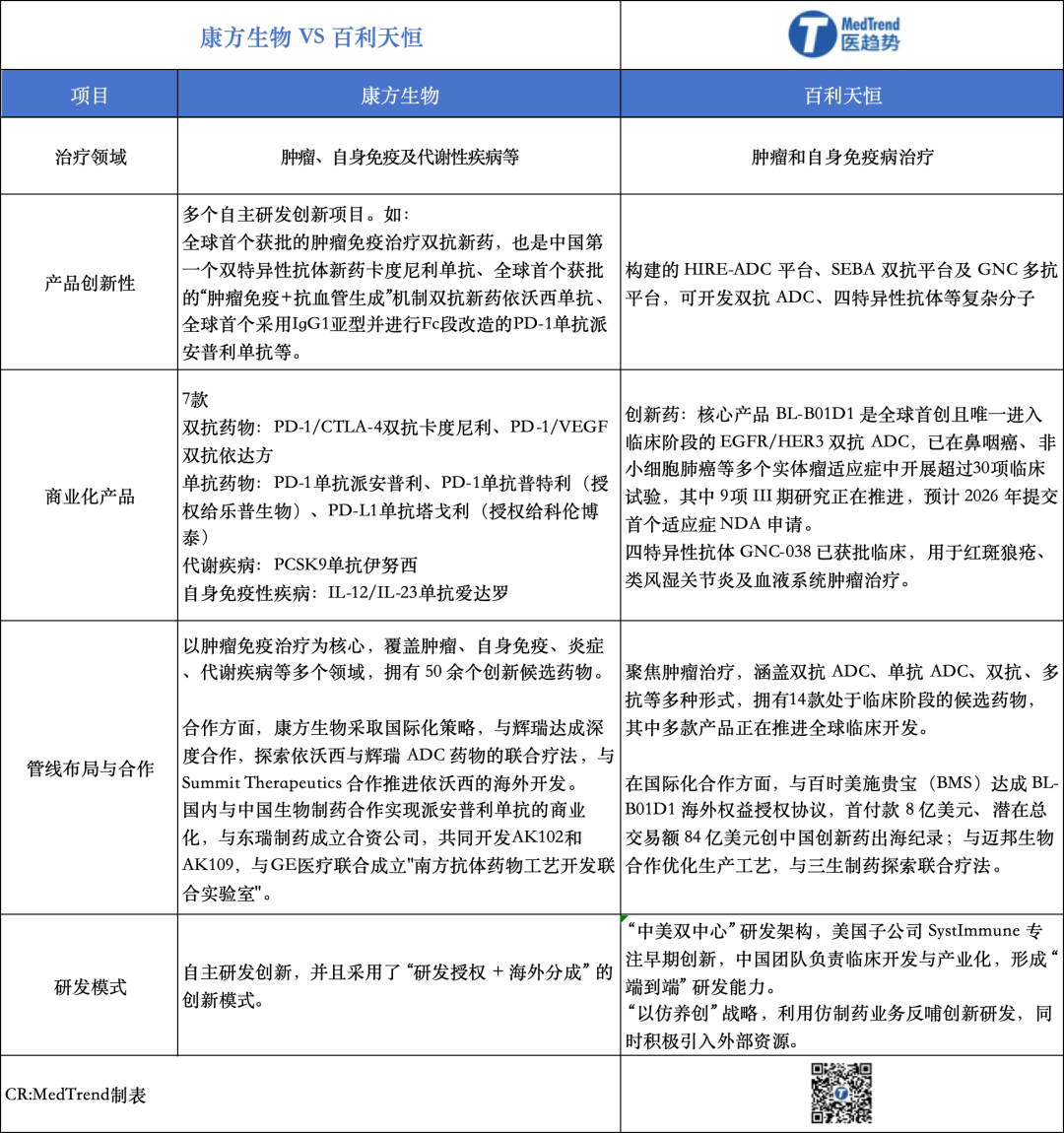
在国内Biotech浪潮里,康方的标签是“双抗龙头”。
2012年3月,康方生物成立。康方的出场时间不算晚,比君实生物、传奇生物等企业还快一拍。但康方首个商业化产品PD-1派安普利单抗直到2021年8月才上市。4年时间不到,依托自主开发的Tetrabody双抗技术平台,解决了传统双抗的CMC难题,康方孵化了7款产品商业化,5款是PD-1相关抗肿瘤药物,两款为代谢、自免药物。百利天恒成立于2006年8月,2010年才正式宣布进军创新药领域,2023年1月科创板上市,目前公司尚没有一款产品上市。凭借“双抗 ADC”的创新设计,百利天恒打造了全球首创且唯一进入IIl期临床阶段的EGFRxHER3 双抗 ADC。肿瘤领域,最值得注意的是康方生物的当家花旦产品及目前全球最具竞争力产品—双抗PD-1/VEGF依沃西,这也是全球唯一头对头帕博利珠双抗且获得决定性胜出阳性结果的药物。问世即巅峰。依沃西首个适应症—联合化疗用于治疗EGFR-TK1治疗后进展的EGFR突变的局部晚期或转移性非鳞状NSCLC,在2024年11月纳入最新版国家医保目录。目前该药已通过联合用药布局了18个适应症及开展超过27项临床试验,其中12项I期临床和7项头对头研究,覆盖肺癌、胆道癌、头颈鳞癌、乳腺癌、结直肠癌、胰腺癌等肿瘤。而在自免及代谢赛道,产品也开始步入收获期。
用于治疗原发性高胆固醇血症和混合型高脂血症以及杂合子型家族性高胆固醇血症(HeFH)的伊喜宁(伊努西单抗,PCSK9),2024年9月获得上市申请。
爱达罗(依若奇单抗,IL-12/IL-23)是一款用于治疗中重度斑块状银屑病适应症。该药物最新在2025年4月21日获批上市。它头对头比较的是诺华的司库奇尤单抗,国内竞争者是智翔金泰的赛力奇单抗和恒瑞医药的夫那奇珠单抗。
相比之下,百利天恒目前公司尚没有一款产品上市,但从临床管线来看,其进展进入IIl期3款产品全部是肿瘤药。并且其核心产品是双抗 ADC BL-B01D1,这款产品为其带来了8亿美元的首付,是迄今为止全球ADC领域单个资产总交易额最大的全球战略许可及合作交易。目前针对BL-B01D1,百利天恒在中国和美国已开展30余项针对10余种肿瘤类型的临床试验:
在研产品上,百利天恒拥有14款处于临床阶段的候选药物,其中多款产品正在推进全球临床开发。
目前,康方生物市值约753亿港元(约700亿元),去年同期仅430亿元,同比增长63%。百利天恒市值1060亿元,去年同期760亿元,同比增长39%。
细看之下,资本对于二者估值逻辑正在撕裂,两人的差异也展现出资本市场的耐心也正在分野。投资人不会拒绝一家“保守”的创新药企,康方生物就是如此。康方生物定位也使其在市场上具有较高的预期和估值。在融资烧钱、license-in成为行业常态时,康方长成一副“老实人”的模样——纯自研、少融资,核心管线都靠自营,也很少参与License in/out的交易,给了投资人一股“Biotech版的恒瑞”的感觉。真正让康方生物的估值跃升还是源于其“双抗”的稀缺标签:其核心产品卡度尼利单抗(PD-1/CTLA-4 双抗)作为中国首个获批双抗,2024年通过主动降价53.4%纳入医保,以价换量。依沃西更是头对头击败K药。
再加上2025年作为核心产品依沃西、卡度尼利的起量之年,给了投资者足够的期待。作为一家传统化药 中成药巨头,在一众仿制药巨头还在造梦的时代,百利天恒选择将重心转移到”双抗ADC”等抗肿瘤创新药上,这种“传统业务反哺创新”的模式类似信达生物早期“PD - 1放量支撑管线”的路径,接下里的就是连续3年亏损。
直到2023年12月,百利天恒将BL-B01D1在全球(除中国大陆外)的独家开发和商业化权利授权给BMS,获得8亿美元首付款,才填平了过去三年的亏损。其市值增长依赖 “ADC 出海叙事”,目前公司尚没有一款创新药产品,2025年Q1,百利天恒营收仅0.67亿元,同比下降98.8%,亏损达-5.31亿元。从出海来看,康方国际化步伐稳健但较慢,百利以授权合作跳过自主商业化阶段,直接参与全球竞争,但依赖单一产品风险高。当康方以“双抗自研”构筑护城河,百利连亏3年以“ADC豪赌” 撕开出海缺口,这两家企业的路径选择,也勾勒出Biotech在技术理想与商业现实之间的抉择。从2012年成立至今,用13年时间孵化7款商业化产品。其“保守”也源于对技术平台的深度执念,但看似“慢”的背后,正是对底层技术可控性的极致追求。依沃西头对头击败 K 药的临床数据,本质是“内生型创新”与技术平台积累的厚积薄发,这种打法,暗合恒瑞等传统药企的稳健逻辑,却又以双抗的差异化避开同质化竞争。百利天恒则走上“颠覆式创新”,在没有任何上市产品的情况下,押注“双抗 ADC”,似乎更像是一场资本游戏。8亿美元授权交易的背后,是资本对“First-in-class”叙事的极致认可,但风险同样显著:2025年Q1遭遇残酷检验——BD收入骤降98.9%。没有对错,Biotech本身就是一场没有标准答案的生存游戏。就算是如今的百济神州,也用了10年亏损200亿的代价,证明“全球性”的可能。信达在探索医疗可及性与商业回报的微妙平衡中,也走过了15年。康方与百利的故事,或许将证明:Biotech既需要专注于创新的“慢”,也需要能够改变的“赌”。最终真正胜利者,或许是在技术确定性与商业不确定性之间走钢丝的幸存者。
当然还有一众Biotech在选择走出属于自己的道路。
所以,在这场生存游戏中,没有绝对的胜利模板。最终考验所有Biotech对“创新”二字的定义与理解。
而真正的答案,需要时间去验证。