最新检查出来了
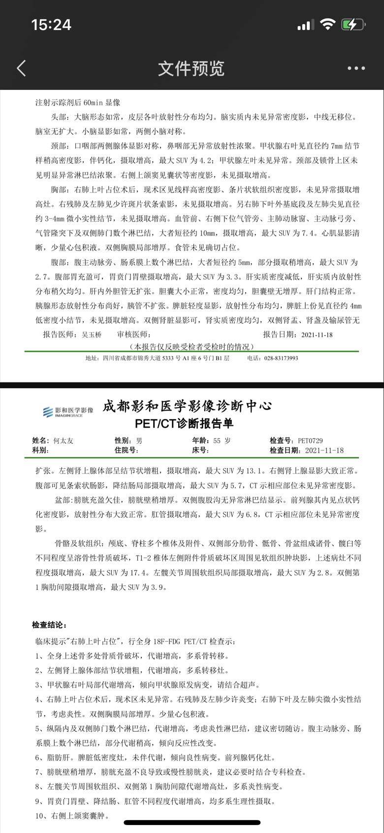
今天带爸爸早上7点就出发去了成都做派特ct,下午结果就出来了,确诊以后做了3次派特ct,20年术前一次,21年复发一次,23年今天cea不停上涨复查一次,看到结果后对比了前两次的,感觉变化不大,但是想不通为什么cea从1月开始不停的上涨,已经100➕了,吃奥西已经24个月了,cea上涨10个月了,难道耐药病灶还没呈现吗?爸爸说右腿确实比左腿没有力一点,软软的感觉,总感觉比左腿要短一点。这个月打了地舒单抗,已经一周多了,这次没有像以前一样每次打了以后都会发生骨头不舒服,难道地舒单抗已经没有作用了?下附三次的派特ct检查结果,请各位帮忙看看,现在该如何是好?









收藏
回复(7)举报
参与评论
评论列表
按投票顺序
加油!



举报
2023-10-25 07:01:41 有用(0)
回复(0)
P得ct不是很有必要做
举报
2023-10-23 14:19:36 有用(0)
回复(1)
加油加油!
举报
2023-10-23 10:25:08 有用(0)
回复(0)
善良美丽九月妈感觉是缓慢耐药,用化疗打压一下?
举报
2023-10-23 11:15:47 有用(0)
回复(2)
相关推荐
热点推荐
2013-11-19 14:23:04
爸爸确诊病情已经有11个多月了。一共做了8次大化疗,2次小化疗,以及35次放疗,上月返医院检查“瘤子”没有了。这一路走来,有多少的艰辛与泪水。在这里与大家分享爸爸的治疗过程。起初,拿到病例报告的时候,
2013-11-19 14:31:01
妈妈患肺癌已经有三年了,这三年来一直在接受治疗到现在,下面是妈妈检查以及治疗的过程。2010年10月,妈妈体检出肺癌IV期,纵隔淋巴转移,肝部转移,去省肿瘤医院复查,做了PET-CT,结果一样,省肿瘤
2013-11-19 15:04:43
2011年11月,妈妈被诊断肺癌,我在网上浏览了很多帖子,学到了很多,看到了一批又一批共同奋斗在抗癌战线上的战友。这15个月走下来,越来越体会到抗癌之路的艰辛,今天发个帖子,记录一下妈妈的治疗经过,也






