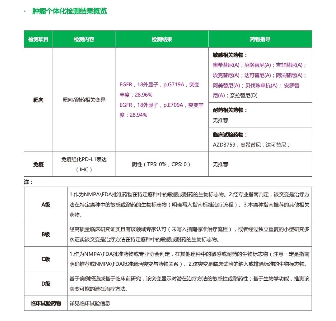
吃阿美替尼才4个月,进展了,不知道怎么好。

图片

图片
图片
图片
图片
医生说进展了,要换药,虽然在意料中,但是也是难以接受。
图片

图片
图片
这个医生感觉也不专业。先让我们吃阿美说效果好,结果花了2万多买的药只吃了4个月。现在换药,还能搞错,买药也是让联系外面的人买。
阿法替尼这个药京东上三盒才700多。
图片
药店却要900多一盒。这个怎么会不让人联想到医生推荐外面买药的意图了。
后面考虑临床,但是要去重庆。现在上有老下有小。工作还不能丢。根本不可能去外地看病。
太难了!
自己现在后背也痛了。好害怕。

参与评论

更多
图片验证码

评论列表

更多
按投票顺序
是哪个突变的?
举报
2023-04-06 08:28:45
有用(1)
回复(1)
奥希替尼比阿美还便宜蛮多,阿法替尼国产更便宜
举报
2023-04-05 15:57:23
有用(1)
回复(0)
阿法替尼我买这边报销后一个月七百多 四盒
举报
2023-04-06 23:45:39
有用(0)
回复(2)
去年遇到一个广州的肿瘤科博士,与药代联合推布格替尼。我们又挂了院长的专家号,她告诉我们阿来替尼可以医保报销,是ALK突变首选药。
举报
2023-04-13 17:19:36
有用(0)
回复(0)
我觉得你这个主治还不错啊,我们21突变也是吃阿美效果一般,五个月主病灶不缩小还增大,想换奥西试试,这边的医生都不让,还说没有t790不能医保。
举报
2023-04-13 17:33:02
有用(0)
回复(0)
这个齐鲁的就是国产的
举报
2023-04-05 22:59:29
有用(0)
回复(0)
爸爸确诊病情已经有11个多月了。一共做了8次大化疗,2次小化疗,以及35次放疗,上月返医院检查“瘤子”没有了。这一路走来,有多少的艰辛与泪水。在这里与大家分享爸爸的治疗过程。起初,拿到病例报告的时候,
Xxiaoxiao
100843 阅读
阅读全文
妈妈患肺癌已经有三年了,这三年来一直在接受治疗到现在,下面是妈妈检查以及治疗的过程。2010年10月,妈妈体检出肺癌IV期,纵隔淋巴转移,肝部转移,去省肿瘤医院复查,做了PET-CT,结果一样,省肿瘤
2011年11月,妈妈被诊断肺癌,我在网上浏览了很多帖子,学到了很多,看到了一批又一批共同奋斗在抗癌战线上的战友。这15个月走下来,越来越体会到抗癌之路的艰辛,今天发个帖子,记录一下妈妈的治疗经过,也
invay
38423 阅读
阅读全文