黄建荣教授:肝内胆汁淤积症诊治专家共识(2021年版)解读
根据受阻发生的层面,可分为肝内胆汁淤积和肝外胆汁淤积。肝内胆汁淤积症(intrahepatic cholestasis,IHC)由涉及肝实质细胞和/或肝内胆管的疾病引起,进一步又可分为小叶内(肝实质细胞和转运分子疾病)和小叶外(肝内胆管疾病)胆汁淤积(图1)。肝外胆汁淤积或梗阻性胆汁淤积是由于肝脏外的排泄物阻塞以及肝外胆管疾病引起的。本共识主要针对IHC的诊治进行探讨。
图1. 胆汁淤积的分类
IHC是指肝内胆汁酸代谢和转运障碍,早期往往无症状,仅表现为血清碱性磷酸酶(ALP)和γ–谷氨酰转肽酶(GGT)升高,以后可表现为乏力、瘙痒、尿色加深和黄疸等。IHC常见于胆汁淤积性肝病(cholestatic liver diseases,CLD)、妊娠期肝内胆汁淤积症(intrahepatic cholestasis of pregnancy,ICP)、新生儿肝内胆汁淤积以及遗传代谢相关胆汁淤积等。
流行病学
2015年统计数据显示上海市住院慢性肝病患者IHC发病率(以ALP>1.5×ULN,GGT>3×ULN为胆汁淤积诊断标准)为10.26%,发生率随年龄的增加有上升趋势。在各种慢性肝病中,IHC发生率IHC发生率从高到低依次为:原发性硬化性胆管炎(PSC,75.00%)、各种原因肝硬化(47.76%)、原发性胆汁性胆管炎(PBC,42.86%),其他依次为肝肿瘤(35.97%)、自身免疫性肝炎(AIH,30.77%)、药物性肝病(28.31%)、酒精性肝病(ALD,16.46%)和非酒精性脂肪性肝病(NAFLD,2.70%)。
早期欧洲开展一项纳入2520例患者的多中心研究显示初次诊断的慢性肝病患者中35%出现IHC(以总胆红素、结合胆红素和ALP升高为诊断标准),IHC在不同原发病患者中发生率有差异,PSC为67%,AIH为55%,PBC为54%,药物性肝损害为53%,酒精性肝炎为35%,病毒性肝炎为32%,肝硬化为43%。
上述研究表明,IHC在慢性肝病中普遍存在,在慢性肝病的早期和全程中需要对IHC进行监测和随访。
ICP是发生在妊娠中晚期的常见并发症,是一种以瘙痒和血清胆汁酸升高为特点的妊娠中晚期特有疾病。我国2020年的研究纳入12200名孕妇,发现ICP的总发病率为6.06%,母亲年龄(< 25岁或≥ 35岁)、体质量不足、孕期体质量增加不足、受教育程度低、多产和双胎/多胎妊娠为ICP的危险因素。此外孕前有肝胆疾病病史、既往有ICP病史或ICP家族史者也是高风险人群。
新生儿胆汁淤积症发病率在(20~40)/10万不等,病因类别包括肝外和肝内疾病,胆道闭锁最为常见(约占25%~45%),遗传和先天性代谢障碍如α1-抗胰蛋白酶(A1AT)缺乏、囊性纤维化、酪氨酸血症、半乳糖血症等(约占25%)、细菌及病毒感染、毒素和药物暴露、缺氧/缺血和全胃肠外营养等原因也较为常见。
遗传代谢相关胆汁淤积,如进行性家族性肝内胆汁淤积(progressive familial intrahepatic cholestasis,PFIC)、Alagille综合征、良性复发性肝内胆汁淤积(benign recurrent intrahepatic cholestasis,BRIC)等均可导致胆汁淤积。Alagille综合征发病率目前还不明确,早期基于婴儿胆汁淤积诊断估计为7万例活产中仅有1例。分子诊断技术提高了诊断阳性率,实际发病率可能更接近于万分之一。
分 类
从大类上分为肝细胞型胆汁淤积、胆管细胞型胆汁淤积和混合型胆汁淤积。根据细胞学损害的部位及机制可分为肝细胞损伤胆汁淤积、毛细胆管小管膜改变、胆汁转运蛋白缺陷、毛细胆管管腔梗阻、毛细胆管导管减少等几大类(详见表1)。
表1. 根据细胞学损害的部位及机制不同肝内胆汁淤积的分类
病 因
引起IHC的原因较多,主要有感染(病毒、细菌及寄生虫等)、药物损伤、自身免疫性疾病、酒精中毒、肿瘤和遗传代谢性缺陷等。任何引起肝细胞和胆管细胞损害的因素均可导致IHC的发生,例如:原发性胆汁性肝硬化、原发性硬化性胆管炎、药物性胆汁淤积、妊娠期肝内胆汁淤积症、儿童胆汁淤积、遗传性胆汁淤积、全胃肠外营养、酒精性肝病等。
BRIC、PFIC、Alagille综合征等是儿童期慢性胆汁淤积性肝病的重要原因之一,其他系统性遗传病如镰状细胞病由于镰状细胞阻塞血管和红细胞寿命缩短所致影响肝胆系统(肝脏、胆囊、胆管),也会表现为肝内胆汁淤积症或镰状细胞肝病。
PFIC根据累及基因位点的不同目前分为6型,主要涉及的 PFIC 基因包括PFIC1(ATP8B1编码FIC1),PFIC2 (ABCB11编码胆盐输出泵的蛋白BSEP),PFIC3(ABCB4编码III 类多药耐药 P-糖蛋白翻转酶MDR3),PFIC4(TJP2编码紧密连接蛋白2-TJP2),PFIC5(NR1H4编码法尼醇 X 受体FXR),PFIC6(MYO5B编码MYO5B)。其他已知的胆汁淤积性肝病相关遗传基因位点包括:BRIC(ATP8B1、ABCB11),先天性胆汁酸合成障碍(HSD3B7、AKR1D1、CYP7B1、AMACR),Alagille 综合征(JAG1、NOTCH2),α1-抗胰蛋白酶缺乏症突变基因(SERPINA1)和Citrin 缺陷病(SLC25A13)。另外,有研究表明ICP和药物性胆汁淤积可能也涉及相同的基因位点异常。
发病机制
肝细胞和胆管细胞具有摄取和分泌胆汁成分的功能,行使功能依靠的是细胞膜上某些蛋白分子,各自通过相应的转运体,完成胆汁的分泌,形成胆汁流。
图2. 肝内胆汁淤积的发病机制
当肝细胞和胆管细胞对胆汁成分摄取、转运、分泌和排泄存在障碍时均可影响胆汁分泌的畅通,导致胆汁淤积的发生。胆汁淤积的发生机制非常复杂,各种病因造成胆汁淤积的机制往往不止一种,可能涉及多个机制,一般可分成遗传性基因缺陷和获得性疾病。
病理表现
除了不同病因的特异性肝脏病理表现外,胆汁淤积时肝组织学变化还包括一些非特异性改变,组织学显示肝细胞和小管间隙内存在胆汁以及弥漫性胆汁淤积损伤模式。肝细胞内最明显的特点是褐色素沉着,肝细胞呈羽毛状变性,伴有泡沫状细胞形成,可见凋亡和嗜酸性小体形成,毛细胆管和细胆管扩张并有胆栓形成。持续IHC伴炎症数月或数年后,可导致胆汁性肝硬化、甚至可能诱发肝癌或肝衰竭。
临床表现和实验室检查
除引起胆汁淤积原发性疾病相关临床症状外,肝内胆汁淤积本身可引起相关临床症状,以及胆汁淤积而致的继发性改变,如乏力、纳差、恶心、上腹不适等非特异症状。重症胆汁淤积还可有黄疸、皮肤瘙痒、疲劳、脂肪泻、黄色瘤、骨质疏松和粪便颜色变浅等表现。此外,肝内胆汁淤积也会带来各个系统的严重并发症。
IHC的诊断尚无明确的标准,通常ALP>1.5×ULN,GGT>3×ULN即可判断存在IHC,结合患者症状或体征判断是否需要进行治疗。ALP和GGT升高是胆汁淤积最具有特征性的血清生化表现。
血清胆汁酸浓度升高是ICP诊断的必要条件,一般测量空腹胆汁酸水平。空腹状态外周血胆汁酸水平在其他非妊娠IHC患者可以表现不明显。除ICP之外,其他IHC不以此为诊断标准。血清总胆汁酸水平(TBA)是诊断ICP的最敏感的生化指标,一般认为胆汁酸总浓度超过 10 μmol/L为异常。单独的 TBA 水平不够敏感和特异,结合胆酸(CA)、鹅去氧胆酸(CDCA)的浓度和 CA/CDCA 比率观察更有价值。
经过常规检查原因不明、患者有家族史或者近亲结婚的患者建议行靶向基因位点测序、外显子组基因测序分析。由于单基因肝病仅占少部分,大多数胆汁淤积性疾病常累及多个基因,因此携带易感基因仅代表疾病易感性,不能作为诊断依据。基因测序结果解读需要肝病和遗传学专家共同讨论决定。
影像学表现和内镜检查
腹部影像学检查常用于肝内外阻塞性黄疸的诊断。腹部超声检查简便易行,腹部CT及腹部磁共振对于胆道梗阻性病变有重要诊断价值,特别是磁共振胰胆管成像(MRCP)是显示胆道系统安全而又准确的检查。经内镜逆行性胰胆管造影术(ERCP)诊断率高,在检测胆道结石及肝外胆道梗阻的病变方面与MRCP相当,可先于MRCP检查。超声造影也可用于占位性病变的鉴别诊断。对于慢性IHC,还需要评估肝纤维化进展风险,肝脏超声瞬时弹性成像(VCTE)是目前常用的肝纤维化无创评估检测方法。
诊断与鉴别诊断
IHC是一组临床症候群,需要根据临床表现及体征、生化、病原学、病因学、血清学、血清免疫学、基因组学、影像学(超声和CT及MRI)和肝组织病理学检查等进行诊断,必要时也可做ERCP和经皮穿刺胆管造影等再进一步确定病因。遗传相关的IHC,可通过全外显子测序、靶基因位点测序等基因检测帮助诊断。
IHC需要与肝外胆管阻塞性疾病相鉴别,还要鉴别药物性胆汁淤积、酒精性肝炎肝硬化、病毒性肝炎肝硬化、ICP、PBC、PSC、AIH、遗传代谢性疾病、巨细胞病毒感染、弓形虫感染等病因。
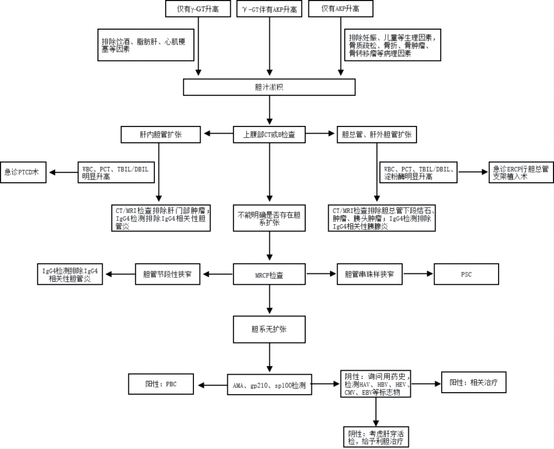
以下为胆汁淤积性肝病诊断及鉴别诊断的流程图(图3)。
图3. 胆汁淤积性肝病诊断及鉴别诊断的流程图
临床治疗
改善肝脏功能,缓解症状及延缓疾病进展是胆汁淤积的治疗目标。治疗原则是祛除病因和对症治疗。治疗原发病,祛除病因是治疗胆汁淤积的关键。无症状的胆汁淤积患者,可针对ALP和GGT升高进行对症处理。随着IHC的进展出现肝细胞损伤时,需进行抗炎、护肝等综合治疗。根据严重程度选择治疗药物和疗程,在治疗过程中需定期监测患者的肝脏生化指标、注意患者的情绪管理、饮食调节、微生态调节等。人工肝治疗可以清除胆红素、内毒素及免疫复合物等改善病情,适用于高胆红素血症及肝衰竭患者。肝移植术可显著延长晚期胆汁淤积性肝病患者的生存期。
01
药物治疗
根据治疗机制可以将药物分成几种类别,如表2所示。
表2. 肝内胆汁淤积治疗药物的分类
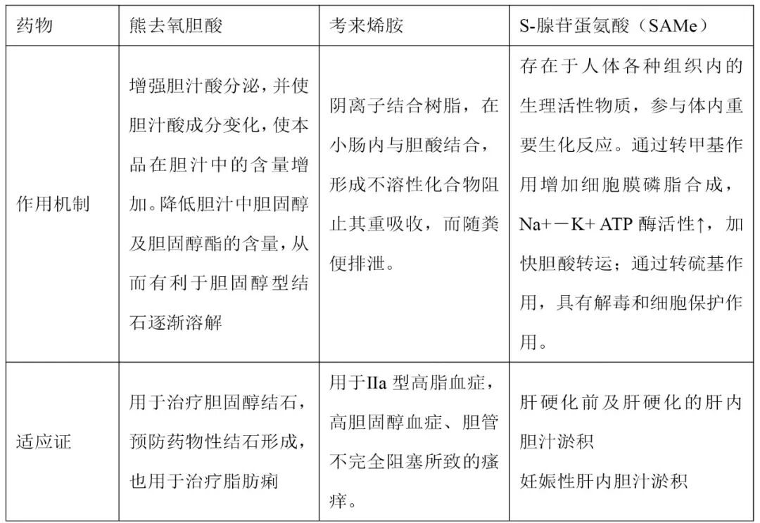
表3. 肝内胆汁淤积治疗药物的作用机制及适应证
熊去氧胆酸(ursodeoxycholic acid,UDCA)是一种亲水、非细胞毒性的胆汁酸,UDCA对胆汁淤积性肝病,如PBC和PSC疗效较好,可首先选用。UDCA有多种作用机制,主要包括:1)保护受损胆管细胞免遭胆汁酸的毒性作用;2)刺激已经减弱的胆汁排泌功能;3)激活疏水性胆汁酸的解毒作用;4)抑制肝细胞的凋亡。UDCA也可用于其他胆汁淤积性疾病,如妊娠期肝内胆汁淤积、囊性纤维化、肝移植后胆汁淤积、药物性胆汁淤积、Byler病和Alagille综合征等。UDCA和糖皮质激素联合治疗是PBC–AIH重叠综合征的推荐治疗方法。临床上推荐其应用于胆管细胞性胆汁淤积性肝病。UDCA治疗ICP,建议在孕中期后开始使用,以全身治疗为主,配合局部治疗,改善症状,重视孕妇和胎儿的宫内监护,降低胎儿及新生儿病死率。
胆汁酸经历胆汁分泌和肠道再吸收(即肠肝循环),胆汁酸在肝脏中过度积聚是瘙痒和肝脏损伤性炎症的基础,回肠胆汁酸转运体IBAT抑制剂减少体内病理性胆汁酸积聚,可降低血清胆汁酸和瘙痒,马拉利西巴特和奥德维西巴特是口服小分子回肠胆汁酸转运体抑制剂,都是2021年获批的新型药物,分别用于治疗1岁及1岁以上Alagille综合征患者的胆汁淤积性瘙痒和治疗3-6个月以上PFIC儿童患者。
对于irAEs肝损伤3级及以上(AST或ALT>5×ULN,或TBIL>3×UNL),可采取免疫抑制治疗,建议使用糖皮质激素0.5~2.0 mg/kg/d。难治性的可联用糖皮质激素和吗替麦考酚酯(每12 h给予500 mg),疗程至少治疗3周以上。
奥贝胆酸(OCA)是FXR激动剂,被批准用于治疗对UDCA反应不足或UDCA不耐受的PBC患者的二线治疗。OCA的推荐起始剂量为5 mg/d,3个月后根据ALP值的下降和不良反应,特别是瘙痒强度,可加量至10 mg/d。OCA的主要不良反应是剂量依赖的瘙痒,可能原因为膜结合的G蛋白偶联胆红酸受体TGR5的激活。
贝特类药物用于高脂血症患者降低血清甘油三酯和升高高密度脂蛋白(HDL)水平。荟萃分析显示,UDCA和非诺贝特联合治疗降低碱性磷酸酶的效果优于 UDCA 单药治疗,但并未改善皮肤瘙痒等临床症状,联合治疗时不良事件未明显增加。
微生态调节治疗。IHC患者存在肠道微生态失衡,而且肠道菌群及其代谢产物次级胆汁酸能够胆汁酸代谢参与病情进展。作为肠-肝轴的重要组成部分,肠道菌群既是肝脏疾病的促发因素又是潜在治疗靶点。应用肠道微生态调节剂可改善胆汁淤积。益生元、益生菌、抗生素和粪菌移植治疗在一定程度上改善胆汁淤积,但是还需要大样本随机对照临床研究验证。
此外,还有中药治疗。“黄疸”,古称“黄瘅”,病名正式提出首见于《黄帝内经》。黄疸病因与外感湿热邪毒、内伤饮食劳倦及病后有关。黄疸的病位主要在脾胃肝胆,基本病机为湿邪困遏,脾胃运化失健,肝胆疏泄失常,胆汁泛溢肌肤。病理因素以湿邪为主。黄疸的治疗方法为利湿退黄、化瘀解毒、通腑泄浊。临床根据患者辩证情况可选用利湿退黄药茵陈、滑石、木通、茯苓、猪苓、泽泻、垂盆草、地耳草、岩柏;通腑泻浊退黄药大黄、芒硝、虎杖、枳实、黄柏;利胆退黄药柴胡、蒲公英、金钱草、海金沙,郁金;活血化瘀退黄药赤芍、川芎、丹皮、莪术、红花、地鳖虫、丹参。复方中草药茵陈蒿汤、丹芎灵和益肝灵等对于胆汁淤积也有一定的疗效,但相关机制还需进一步研究。
02
其他治疗方法
展 望
IHC诊治方面虽取得了一定进展,但仍面临诸多问题和挑战,包括胆汁淤积发生的分子机制及新的预警预测标志物、不同IHC疾病的诊断标准、遗传易感基因对于发病的预测价值等均需进一步完善和验证,治疗上尚需要更有效的药物和方法等。
专家简介
黄建荣
二级教授 主任医师
收藏
回复(0)参与评论
评论列表






