4个好办法,帮淋巴瘤患者远离失眠困扰
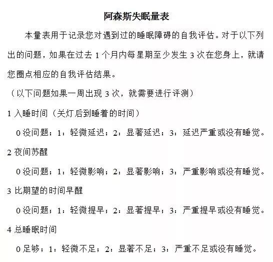
沉寂的黑夜,孤冷的破晓,数完第1000只羊,我又失眠了。治疗后常常这样,辗转反侧整夜整夜的睡不着。 失眠是常见的临床症状,有调查显示在成人中符合失眠症诊断标准者有10%-15%。在癌症人群中尤其显著,发病率高达52.6%-67.4%,是普通人群的2-3倍。 你真的失眠了吗? 在《Sleep Medicine》上发表的一项研究表明,失眠可困扰癌症患者很长一段时间,从确诊癌症到治疗后1年甚至更长时间。 但有些人其实并不是真正的失眠,只是误以为自己是失眠的,在无形中给自己创造了压力,反而加剧了睡眠困难。先来测一测自己的睡眠是在哪个程度吧! 首先可以通过国际公认的睡眠质量自测量表对睡眠质量做个主观性的检测,根据自己的评分评价睡眠情况。 来源:阿森斯失眠量表 总分<4,无睡眠障碍; 总分在4~6分,可疑失眠; 总分>6,失眠。 客观性指标 睡眠潜入期:入睡时间超过30分钟; 睡眠维持:夜间觉醒次数超过2次或凌晨早醒; 睡眠质量:多噩梦; 总的睡眠时间:少于6小时; 次晨感到头晕、精神不振、嗜睡、乏力 如果自测阿森斯量表得分低于6分,又符合客观性指标3条以上,那么很不幸地告诉你,你真的失眠了。 淋巴瘤患者为什么会失眠呢? 治疗因素 癌症治疗常常会引很多副反应,同样严重影响患者睡眠质量。例如淋巴瘤患者首选的化疗手段,就有可能引起的恶心呕吐、疲乏、口腔糜烂、手脚疼痛麻木、腹泻等; 其次放疗也有可能引起的受照射皮肤疼痛、口干、口腔黏膜糜烂、尿频、尿急、尿痛,腹泻、便血等;这些治疗中的副作用都会直接影响到患者的睡眠情况。 心理因素 这是最常见的,也是跟随患者时间最长的影响因素。在得知自己患上癌症后,前期的难以接受和反复思考原因会令患者开始产生失眠症状。 到后来在治疗中的情况变化让患者对疾病产生恐惧,以及庞大的治疗费用,家庭经济压力,这无一不是摧毁患者良好睡眠的原因。 如何改善患者的失眠症状? 淋巴瘤患者与普通人的失眠改善措施不完全相同,应做到针对性和个体化制定。 来源:摄图网 树立良好的心态 大部分患者的失眠都离不开心理因素,因此调整心态就是改善失眠症状的第一要务。 值得肯定的是,随着医疗水平的发展,淋巴瘤患者的治愈率年年上升。并且大部分患者的生存时间较10年前有显著延长,并不是民间传言的“癌症=绝症” 所以淋巴瘤患者更应该正视疾病,既来之则安之,接受它并积极配合治疗。在出现消极,想放弃的念头时可与家人,朋友多交流倾诉。现在已经不是医疗资源匮乏的时代了,万不可被自己打败! 来源:摄图网 营造舒适的睡眠环境 保持房间宽敞、整洁,灯光柔和,营造温馨、舒适睡眠氛围。环境安静、定时通风;温度适宜(20~22℃);床垫枕头软硬适宜;穿着宽松、柔软的睡衣入睡。 睡前保持心情平静 睡前几小时避免饮用兴奋性物质,如咖啡、浓茶、酒等,可以喝一杯热牛奶。睡前避免剧烈运动,也不要观看容易引起兴奋的书籍和电视节目。 避免在过饱过饥饿的状态下入睡。养成良好的睡眠习惯和作息规律,一般每天睡眠时间以7~8小时最佳。 来源:摄图网 坚持使用助眠手段 睡前简单地压腿,热水泡脚,并按摩涌泉穴、失眠穴。尝试渐进性肌肉放松,从足部开始,拉紧肌肉。按住,从一数到五,然后放松。身体的每一处肌肉都这么做。 松果体素经过血液循环作用于睡眠中枢使人体产生浓浓睡意。因此,可以多食用一些富含松果体的食物,如燕麦、甜玉米、番茄、香蕉。 来源:摄图网 冥想可以增加大脑前额叶的活跃度,这一脑区负责深思和计划,可以暂缓对压力的生理反应。通过把注意力集中在呼吸上,并调节呼吸方式,使自己受到外部刺激至最少,有助于进入睡眠。 失眠严重的患者: 应主动寻求医生的帮助,给与镇静、安眠药。常用的药物有苯二氮卓类、抗抑郁剂、治疗贫血的药物、抗组胺类。但需要注意合理用药,以防长期用药对药物产生依赖作用。 封面图来源:摄图网正版图库 责任编辑:淋巴瘤互助君 参考:医学界肿瘤频道、乳腺癌互助圈、








收藏
回复(0)参与评论
评论列表






