【分享】王鲁华教授团队发现新靶点,为伊布替尼耐药套细胞淋巴瘤开辟新道路

美国MD安德森癌症中心的华人学者王鲁华教授及其团队近期在Sci Transl Med杂志发表研究,结果显示代谢重编程在伊布替尼耐药MCL细胞中非常关键,氧化磷酸化(OXPHOS)和谷氨酰胺分解保证了耐药MCL细胞的生存。采用小分子抑制剂(IACS-010759)阻断OXPHOS,可使线粒体电子传递链(ETC)复合物I增殖减少,凋亡增加,这一结果为治疗伊布替尼耐药MCL提供了新思路,目前正在进行临床研究评估

 

研究背景

套细胞淋巴瘤(MCL)是一种B细胞淋巴瘤亚型,B细胞受体(BCR)通路激活是B细胞淋巴瘤的标志之一。Bruton酪氨酸激酶(BTK)是BCR信号通路的重要组成部分,在MCL细胞中高表达。伊布替尼是口服BTK抑制剂,2013年美国食品和药物管理局(FDA)批准治疗复发/难治MCL,有效率68%,中位应答时间约18个月,MCL伊布替尼耐药复发后的1年生存率只有22%,因此需要新的治疗方案。

 

伊布替尼的耐药机制研究显示耐药机制非常复杂,慢性淋巴细胞白血病中BTK基因C481S突变和PLCG2突变与获得性伊布替尼耐药相关,提示BCR-BTK通路改变可能在伊布替尼耐药中作发挥用,然而BTKPLCG2突变在MCL中并不常见。此外,磷脂酰肌醇3-激酶-AKT-雷帕霉素(PI3K-AKT-mTOR)通路激活和核因子BNF-κB)信号通路改变也被认为是替代生存机制,可导致耐药。然而MCL临床前模型中抑制PI3K-AKT-mTOR通路显示出较强的抗肿瘤活性,但在患者衍生的小鼠异种移植物模型(PDX)的体内研究中并未发挥作用。PI3K抑制剂如CAL-101Idelalisib)和雷帕霉素类似物(依维莫司和替西罗莫司)在MCL的治疗结果也不尽人意。王鲁华教授及其团队的研究结果为伊布替尼耐药MCL的治疗开辟了新方向。

 

研究方法和结果

研究采用基因组学和功能基因组学方法阐述MCL伊布替尼耐药机制,临床标本的基因组分析结果显示,向氧化磷酸化(OXPHOS)和谷氨酰胺分解方向的代谢重编程与MCL伊布替尼耐药有关(图2)。小分子IACS-010759能够作用于线粒体电子传递链复合物I,采用其抑制OXPHOS,在伊布替尼耐药的癌症模型中,体内体外均有明显的抑制肿瘤生长作用(图34)。

blob.png

1 驱动MCL患者伊布替尼耐药的信号途径


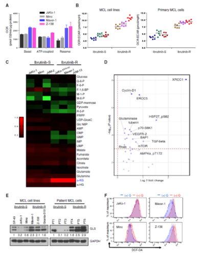
blob.png

2 OXPHOS在伊布替尼耐药MCL细胞能量产生中的作用


blob.png

3 靶向OXPHOS途径克服伊布替尼耐药


blob.png

4 伊布替尼耐药MCL PDX模型中IACS-010759的抗MCL活性



讨论

本项研究揭示了代谢重编程在伊布替尼耐药MCL中的重要作用,提示耐药MCL细胞对OXPHOS通路的依赖,该通路活化和谷氨酰胺分解成为耐药MCL细胞增殖的重要能源,阻断该途径可导致细胞死亡,提示ETC的复合物I可能是有意义的治疗靶点。

 

RNA-seq研究数据揭示,伊布替尼耐药MCL细胞中mTORC1c-MYC信号上调,这可能是向OXPHOS方向代谢重编程的基础(图1)。MYCmTOR的激活使得癌细胞代谢重编程,主要是通过激活糖酵解、谷氨酰胺分解和线粒体生物发生中的关键基因为耐药细胞生长提供优势。mTOR抑制剂治疗虽有治疗反应,但其获益被严重毒性削弱。IACS-010759对伊布替尼耐药淋巴瘤PDX小鼠的体重影响很小,这非常令人鼓舞。研究结果还表明,靶向GLS也可能是治疗伊布替尼耐药MCL的另一种方法,其他可能治疗方法是联合靶向OXPHOS/GLSmTOR通路的药物治疗伊布替尼耐药MCL

 

如果伊布替尼耐药MCL细胞代谢途径的重编程主要是由mTORMYC信号通路上调所致,那这些通路又是如何被激活呢?谷氨酰胺转运体SLC1A5在伊布替尼耐药MCL标本和细胞系中均表达上调,它作用于mTORC1信号上游,从而激活该通路,mTORC1信号通过MYCGLS调节谷氨酰胺代谢,增加谷氨酰胺摄取,表明可能存在反馈机制,SLC1A5表达与c-MYC表达相关(图1)。SLC1A5和其他上调代谢物转运蛋白是否具有调控mTORC1信号和MYC的作用,从而导致肿瘤细胞对OXPHOS和谷氨酰胺分解的依赖,还需进一步研究。

 

根据WES数据,CDKN2A缺失和CCND1扩增(6/7例,86%)仅见于伊布替尼耐药MCL,需要更多研究确定这些基因改变是否能够作为伊布替尼耐药的标志物。CDKN2A基因编码p16INK4ap14ARF抑癌基因,癌基因CCND1编码CyclinD1,这些基因均参与细胞周期调控,尤其是癌细胞。细胞周期和癌细胞代谢相互关联,如CCND-CDK4复合物对糖代谢的控制不依赖细胞周期进程。伊布替尼耐药MCL肿瘤中,CDKN2A缺失可能有意义,因为p14ARF在调节线粒体功能异常中发挥作用。CDKN2ACCND1基因的改变是否与伊布替尼耐药MCL细胞代谢重编程有关还需进一步研究。

 




来源:良医汇

参与评论

更多
图片验证码

评论列表

更多
按投票顺序
爸爸确诊病情已经有11个多月了。一共做了8次大化疗,2次小化疗,以及35次放疗,上月返医院检查“瘤子”没有了。这一路走来,有多少的艰辛与泪水。在这里与大家分享爸爸的治疗过程。起初,拿到病例报告的时候,
Xxiaoxiao
100493 阅读
阅读全文
妈妈患肺癌已经有三年了,这三年来一直在接受治疗到现在,下面是妈妈检查以及治疗的过程。2010年10月,妈妈体检出肺癌IV期,纵隔淋巴转移,肝部转移,去省肿瘤医院复查,做了PET-CT,结果一样,省肿瘤
2011年11月,妈妈被诊断肺癌,我在网上浏览了很多帖子,学到了很多,看到了一批又一批共同奋斗在抗癌战线上的战友。这15个月走下来,越来越体会到抗癌之路的艰辛,今天发个帖子,记录一下妈妈的治疗经过,也
invay
38071 阅读
阅读全文