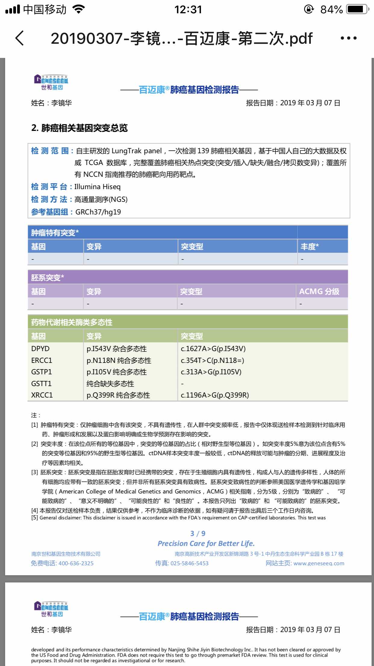
基因检测结果
因为脑部有多个小结节,虽然医生说不用管他,做基因检测没有意义,但是还是担心进展,联系了基因公司坐了血检,等了一个星期终于到了,第一次检测的突变全部变0,报告下面有注释说明或者可能肿瘤目前处于较稳定状态,还是请各位大神帮忙看看



收藏
回复(5)举报
参与评论
评论列表
按投票顺序
陈波医生目前治疗方案在用什么
举报
2019-04-30 00:22:49 有用(0)
回复(2)
血液检测不准。
举报
2019-03-10 18:17:00 有用(0)
回复(0)
原发灶有突变吗?
举报
2019-03-10 17:14:26 有用(0)
回复(0)
相关推荐
热点推荐
2013-11-19 14:23:04
爸爸确诊病情已经有11个多月了。一共做了8次大化疗,2次小化疗,以及35次放疗,上月返医院检查“瘤子”没有了。这一路走来,有多少的艰辛与泪水。在这里与大家分享爸爸的治疗过程。起初,拿到病例报告的时候,
2013-11-19 14:31:01
妈妈患肺癌已经有三年了,这三年来一直在接受治疗到现在,下面是妈妈检查以及治疗的过程。2010年10月,妈妈体检出肺癌IV期,纵隔淋巴转移,肝部转移,去省肿瘤医院复查,做了PET-CT,结果一样,省肿瘤
2013-11-19 15:04:43
2011年11月,妈妈被诊断肺癌,我在网上浏览了很多帖子,学到了很多,看到了一批又一批共同奋斗在抗癌战线上的战友。这15个月走下来,越来越体会到抗癌之路的艰辛,今天发个帖子,记录一下妈妈的治疗经过,也






