肺癌9291耐药后,无常见突变
我父亲今年83周岁,2015年7月份发现左肺小结节增大,后手术切掉半个肺叶,病理监测是肺腺癌。医生说年龄大了不用做化疗,结果半年后复发,基因检测是19突变,吃上了凯美纳,16个月后耐药。
第二次基因检测,查出来有T790M突变,开始吃正版泰瑞莎。5个月后病情进展。
第三次基因检测,没有790M突变了,也没有出现797s突变,也没有ALK.MET突变,只有19突变和EGFR拷贝数扩增等。医生让用回一代药,吃的是易瑞沙。
结果这一个多月,病情进展十分凶猛,左肺胸膜全是癌变,增厚,基本丧失功能。右肺很多结节。转移到肝上,很多小肿瘤。还有部分淋巴结也有癌变。好在骨头和脑袋还没事。
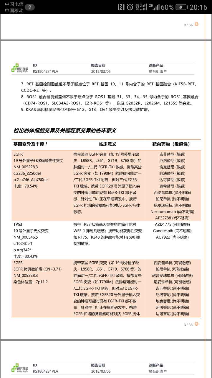
这里附上基因检测结果,除了19,其他都是几种不常见突变。这种情况下还应该怎么用药?
第三次做的是二代基因检测,检测出来的一系列突变,除了19之外,其他都是很少见的突变,不知道怎么用药了,请大家提供建议,不胜感激。




收藏
回复(11)举报
参与评论
评论列表
按投票顺序
始息治疗
举报
2018-03-07 16:42:59 有用(3)
回复(0)
可以分享一下陈波医生的建议吗?现在用的什么方案
举报
2018-03-09 10:13:09 有用(1)
回复(0)
你好!请问你父亲后面用什么治疗方法了?我的情况跟你父亲一样,所以想借鉴一下你的经验!
举报
2018-07-30 19:58:57 有用(0)
回复(0)
根据检测结果,敏感的都可以吃
举报
2018-03-07 09:11:49 有用(0)
回复(0)
这是要联药的节奏,你让陈波医生看看。
举报
2018-03-07 09:31:01 有用(0)
回复(2)
您好 请问这套燃石的基因检测下来一共多少钱?我看到了TMB 有MSI 和PD1 PDL1的表达吗
举报
2018-03-17 21:10:26 有用(0)
回复(0)
我妈妈是PIK3CA突变 9291耐药后
举报
2018-03-17 21:11:06 有用(0)
回复(0)
联药看看,
举报
2018-03-07 17:57:36 有用(0)
回复(1)
相关推荐
热点推荐
暂无数据






