首页
圈子
互助
医生
药品
专栏
资讯
话题
健康小屋
APP下载
登录
注册
消息
系统消息
评论
新粉丝
首页
圈子
乳腺癌
帖子详情
多图科普:MIMS咳嗽用药指南二
沙弥
来源:
觅健
2017-03-29 12:06:55
2591阅读
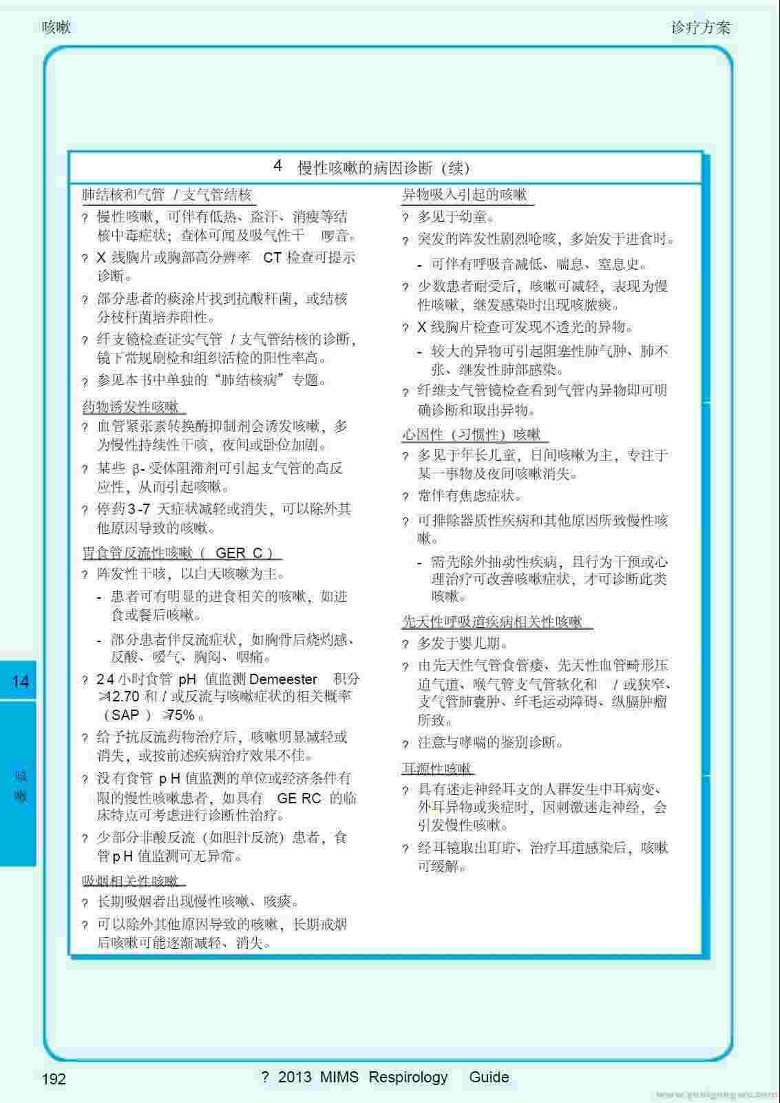
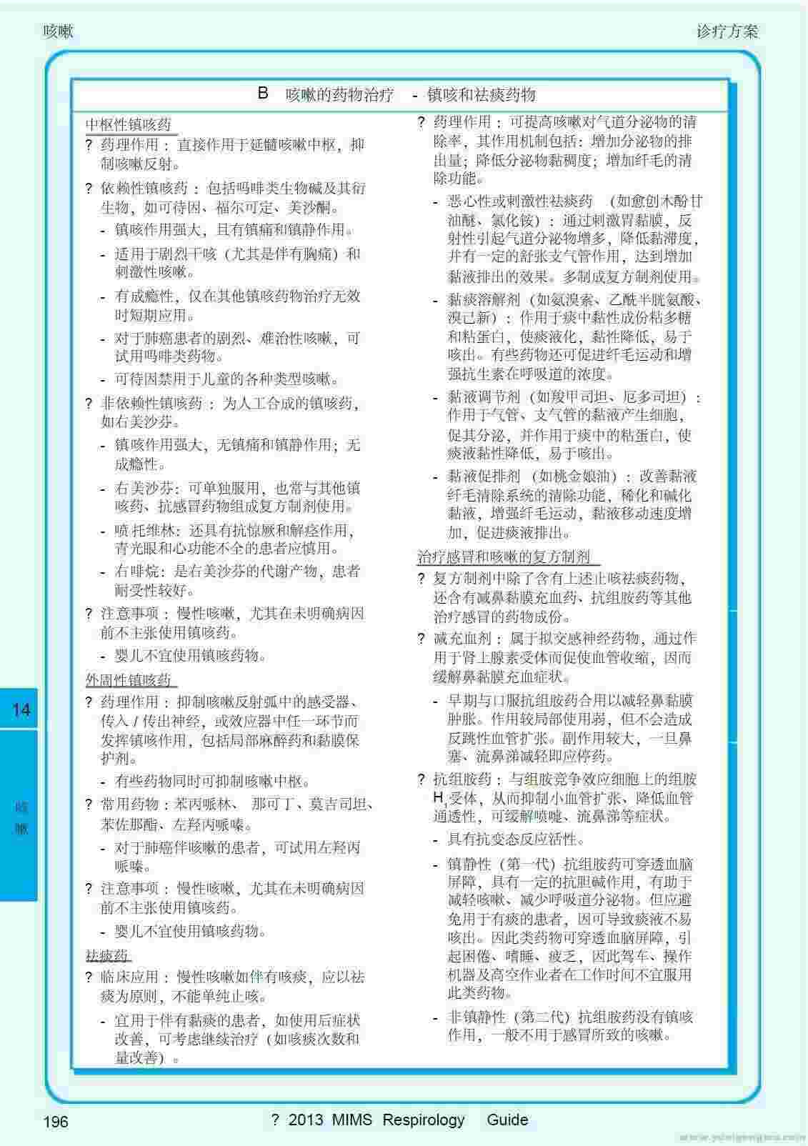
接着圈友“与夫偕老”肺癌咳嗽用药指南,我也贴一下MIMS咳嗽用药指南,让大家应对咳嗽用药更有方向。图多杀流量哦!
抱抱
有用
收藏
回复(4)
举报
上一篇:
送给自己小红花
下一篇:
太阳公公
参与评论
更多
按投票顺序
时间顺序
按投票顺序
发布
小虎4
肺癌刺激性咳嗽,可以用右美沙芬吗?有时有白黏痰。
举报
2017-03-29 18:36:11
有用(
0
)
回复(
1
)
取消
发布
皮皮虾
感谢分享
举报
2017-03-29 13:40:00
有用(
0
)
回复(
0
)
取消
发布
小鱼
厉害
举报
2017-03-29 12:35:43
有用(
0
)
回复(
0
)
取消
发布
评论列表
更多
按投票顺序
时间顺序
按投票顺序
小虎4
肺癌刺激性咳嗽,可以用右美沙芬吗?有时有白黏痰。
举报
2017-03-29 18:36:11
有用(
0
)
回复(
1
)
取消
发布
皮皮虾
感谢分享
举报
2017-03-29 13:40:00
有用(
0
)
回复(
0
)
取消
发布
小鱼
厉害
举报
2017-03-29 12:35:43
有用(
0
)
回复(
0
)
取消
发布
相关推荐
热点推荐
暂无数据
热门帖子
1
抗癌随记——载满路春光,守岁月温柔
2
我的免疫力日记之心暖向阳赏花开
3
是转折—但不是结局
4
十年灯烬,终见春山
5
我平安七年啦!
6
写给我的家属,谢谢你的守护
7
赴春约
8
乳腺癌术后1年大复查,我这样顺利通关!附东肿检查攻略
病友圈
肺癌圈子
去看看
肠癌圈子
去看看
肝癌圈子
去看看
乳腺癌圈子
去看看
淋巴瘤圈子
去看看
卵巢癌圈子
去看看
今日推荐
1
晚安
2
生活边角料,快乐小证据,快乐不分大小,谁拥有谁就是主角
3
晚安
4
抗癌随笔(32)——奥希替尼缓慢耐药序贯局部放疗后7年
5
Day371
6
你可以成为自己的千军万马
7
生活日记第1925天
8
躺平
推荐关注
腊梅
关注
青春
关注
沒姷铷餜
关注
mmian妈2017.6—1969
关注