是否该停掉化疗,继续单药奥西替尼?
自2023年8月份起,开始服用奥西,一开始联合白紫卡铂,后来6个疗程后复查稳定,停化疗,单药奥西,直至2024年12月复查,双肺病灶增大进展,重新加化疗白紫卡铂,做了6个疗程的化疗联合靶向后,复查有效果,自2025年5月开始停化疗,继续单药奥西,7月22日复查稳定,但是出现少量胸腔积液,医生评估稳定,继续单药奥西,3个月后复查,但是7月复查后开始出现偶尔咳嗽,消炎药止咳药吃了还是反反复复,所以9月3日提前做了CT复查,结果主病灶、双肺病灶稍增大2mm,纵隔、右肺门病灶不变,积液较前稍增多一点点,医生在原单药奥西基础上再重新加回白紫卡铂,做了2次后,咳嗽有所改善,因为挂到了吴一龙教授的号,想听听吴一龙教授的方案建议,因为化疗次数多了,怕身体扛不住,所以在距离三化还有半个月的时间提前做了CT复查,下面是2次化疗后的CT报告,拿了报告和以往的病历、治疗经历一起去找吴教授看诊,吴教授看后,给出的方案是:停掉化疗,继续单药奥西三个月后复查,稳定则继续单药,进展则重新取组织活检,吴教授觉得那些增大的病灶好像不是复发,所以让继续单药,但是这样感觉有点冒险,怕3个月后全面进展怎么办?现在不知道该听原来主治的方案继续奥西联合化疗?还是听吴教授的单药奥西方案?好难抉择…
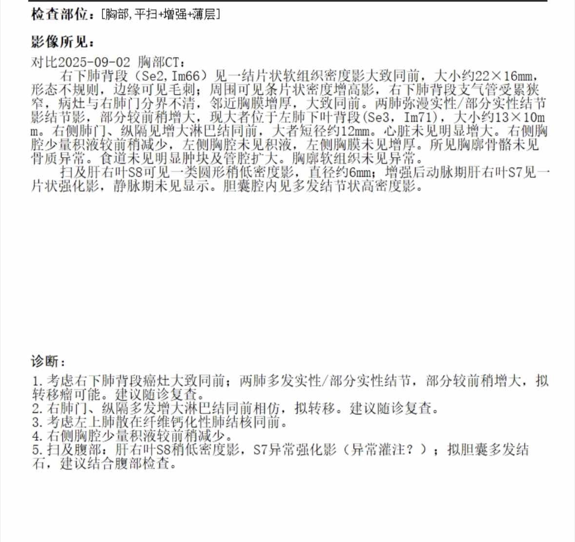
这是2次化疗后的CT结果

收藏
回复(6)举报
参与评论
评论列表
按投票顺序
那还不如直接放疗掉才更直接。病灶放到体内迟早复发!
举报
2025-10-19 16:45:55 有用(0)
回复(2)
夜莺_6放疗啊,既然药物控制不住,那就局部治疗干掉它,放疗前最好取个样,看看能不能查出耐药的原因,这样放疗后也能行之有效的治疗。
举报
2025-10-19 20:22:58 有用(0)
回复(1)
加油
举报
2025-10-20 07:41:44 有用(0)
回复(0)
相关推荐
热点推荐
2013-11-19 14:23:04
爸爸确诊病情已经有11个多月了。一共做了8次大化疗,2次小化疗,以及35次放疗,上月返医院检查“瘤子”没有了。这一路走来,有多少的艰辛与泪水。在这里与大家分享爸爸的治疗过程。起初,拿到病例报告的时候,
2013-11-19 14:31:01
妈妈患肺癌已经有三年了,这三年来一直在接受治疗到现在,下面是妈妈检查以及治疗的过程。2010年10月,妈妈体检出肺癌IV期,纵隔淋巴转移,肝部转移,去省肿瘤医院复查,做了PET-CT,结果一样,省肿瘤
2013-11-19 15:04:43
2011年11月,妈妈被诊断肺癌,我在网上浏览了很多帖子,学到了很多,看到了一批又一批共同奋斗在抗癌战线上的战友。这15个月走下来,越来越体会到抗癌之路的艰辛,今天发个帖子,记录一下妈妈的治疗经过,也







