公司体检查出肺部结节
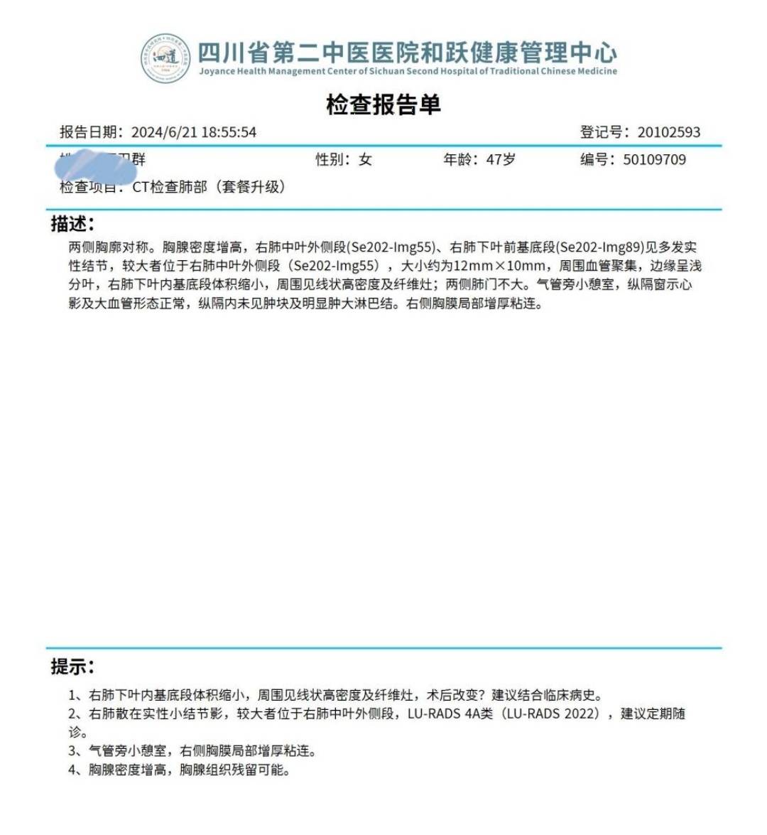
2024年6月18日公司安排一年一度的体检,其中有项胸部平扫,想到自己在今年的2月份做过复查,算来还是有④个月时间了,要么做一个吧。几天后手机上查看了报告显示说肺部有个结节12mm*10mm,
看了报告后有些惊讶,不会体检中心的检查不准吧,7月4日来到省人民医院(我手术治疗及这五年半复查的医院)给肿瘤科医生说了一下情况,她把②月份复查的报告调了出来看也觉得不应该,说到:要不再在本院做个C T,我其是也是这么想的。开单后约在当晚就做到了。7月5日下午手机上就查到了报告,确实有个结节7mm,同②月对比为新增结节,
我又查看了2023年7月份和2023年2月份的报告,确实没写那个位置有过结节

赶紧挂了肿瘤科的主治医生(7月9日)和胸外科的主治医生(7月10日)的号,请他们分析一下是个什么情况。
看了报告后有些惊讶,不会体检中心的检查不准吧,7月4日来到省人民医院(我手术治疗及这五年半复查的医院)给肿瘤科医生说了一下情况,她把②月份复查的报告调了出来看也觉得不应该,说到:要不再在本院做个C T,我其是也是这么想的。开单后约在当晚就做到了。7月5日下午手机上就查到了报告,确实有个结节7mm,同②月对比为新增结节,
我又查看了2023年7月份和2023年2月份的报告,确实没写那个位置有过结节

赶紧挂了肿瘤科的主治医生(7月9日)和胸外科的主治医生(7月10日)的号,请他们分析一下是个什么情况。
7月9日肿瘤科医生调了影像图和2月的影像图对比是为新增,也分析了这五年半复查也一直正常,没啥变化,按理说复发的机率很小,又结合影像科的结论(炎性结节?)说先服用拜复乐(全名:盐酸莫西沙星)②周,每天①片服用完后隔一个月再做个C T看看。
7月10日我又来到胸外科,当年给我做手术的主治医生。一进屋他问:手术几年了,我回答:五年半了。哦,恢复的还不错哈。还行吧,我回答到。我接着又说,曾老师这儿就遇到麻烦了的,简单的给他说了一下情况。他调出这次的影像图和2月复查的影像图对比,结节确实为新增,他也调了23年的看都正常,他的结论也是:先服用莫西沙星2周,服用完后隔一个月或者二个月再做个C T看结节消没,如果经济条件允许,再打三个月的日达仙(胸腺法新)。看通过消炎药和增强体质能不能把这个结节给消掉或淡化掉。我查了一下胸腺法新作用:

看了两位医生结论都一样,那就遵医执行吧。从检查到术后治疗总共休息了11个月,我就开始上班至今,身体也恢复的不错,这五年半也就感冒过两三次吧,都是小感冒家里找点药吃就好了。复查也一直遵医从每隔三个月到每隔半年复查一次,每次报告几乎都写与前相仿。我们这类人每次的复查后等待看报告就像读书时考试看成绩一样,忐忑不安,由其是头两三年心里面要紧张,三年后又会平静点点。没想到平稳走过五年半了,短短这四个月新增个7mm结节,让我还是有些担心起来,想问一下覓健的友友有没有我这种情况,你们有没有服用消炎药后结节消失了的,或者用了别的方法,请在评论区留言,谢谢!
收藏
回复(4)举报
参与评论
评论列表
按投票顺序
就是不知道①个月后有没有变化呢
举报
2024-07-14 21:19:11 有用(0)
回复(0)
消炎药只对有炎症的结节起作用。
举报
2024-07-14 09:20:49 有用(0)
回复(0)
先按医生的意见服用消炎药观察,可以打一些日达仙或者迈普新(胸腺法新)。不要太紧张,7mm结节注意观察,如没有变化可以不要管它。
举报
2024-07-13 10:12:58 有用(0)
回复(0)
我术后3年,又发现多发结节,最大5m,现在术后快6年了,三年时间无变化
举报
2024-09-25 05:42:25 有用(0)
回复(0)
相关推荐
热点推荐
2013-11-19 14:23:04
爸爸确诊病情已经有11个多月了。一共做了8次大化疗,2次小化疗,以及35次放疗,上月返医院检查“瘤子”没有了。这一路走来,有多少的艰辛与泪水。在这里与大家分享爸爸的治疗过程。起初,拿到病例报告的时候,
2013-11-19 14:31:01
妈妈患肺癌已经有三年了,这三年来一直在接受治疗到现在,下面是妈妈检查以及治疗的过程。2010年10月,妈妈体检出肺癌IV期,纵隔淋巴转移,肝部转移,去省肿瘤医院复查,做了PET-CT,结果一样,省肿瘤
2013-11-19 15:04:43
2011年11月,妈妈被诊断肺癌,我在网上浏览了很多帖子,学到了很多,看到了一批又一批共同奋斗在抗癌战线上的战友。这15个月走下来,越来越体会到抗癌之路的艰辛,今天发个帖子,记录一下妈妈的治疗经过,也






