抗癌路上即将跨入12周年,喜迎周年庆的检查结果已经出来了(良好)
身体健健康康、日子平平淡淡的,这就是想要的幸福!





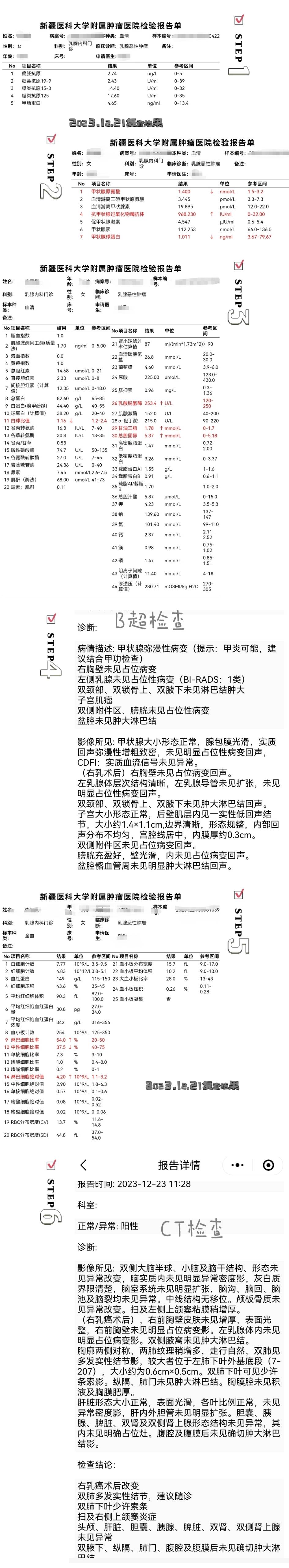
抗癌路上即将跨入12周年,喜迎周年庆的检查结果下午已经出来了,还是大毛病没有,小毛病不断,有些跟我这次感冒刚好也有很大的关系。甲减就跟狗皮膏药一样粘上了就甩不掉,只有长期吃药控制,其他方面看了近三年的检查结果对比,不是这儿有点问题好了就另外一个问题又出现,现在看到已经都习以为常见病不惊了,内心相当的淡定,手上该折腾啥还是继续折腾,只要把自己折腾得开心快乐健康就ok。
这次的检查是我这快12年以来复查N次中“最糟糕、最窝囊”的一次,这次抽六管血后就头晕,以往抽九管血都没有任何反应,做个加强CT打了显眼剂以后手腕到现在还疼,打针处血管还有点肿,总结教训,2024年的复查一定要继续遵循我自己的复查方针,半年一次雷打不动的一定要坚持下去,宁让钱吃亏,不让人受罪,半年一次可以不用做加强CT和骨扫描。
365拍摄计划第314天,可以给自己带来精神层面快乐的事就要一直继续继续……








收藏
回复(77)举报
参与评论
评论列表
按投票顺序
我爱白白👍👍👍棒棒哒
举报
2023-12-24 15:51:37 有用(0)
回复(1)
选择坚强62.21举报
2023-12-24 16:02:59 有用(0)
回复(1)
各项指标真好,以你为榜样,一起加油!
举报
2024-01-06 06:48:18 有用(0)
回复(1)
举报
2023-12-24 16:13:00 有用(0)
回复(1)
恭喜恭喜,顺利通关!
举报
2024-01-07 11:37:36 有用(0)
回复(0)
恭喜顺利通关!
举报
2023-12-24 16:34:38 有用(0)
回复(1)
你好,我也是新疆的,您吃了他莫昔芬感觉怎么样,我刚结束治疗,医生让我吃他莫昔芬+瑞波。
举报
2024-01-05 19:35:20 有用(0)
回复(3)
真好,继续加油
举报
2023-12-24 16:39:03 有用(0)
回复(1)
👍👍
举报
2023-12-24 16:40:24 有用(0)
回复(1)
为啥半年一次的检查不用再做增强CT啊,是每次都做的普通CT是吗
举报
2023-12-25 14:26:22 有用(0)
回复(1)
恭喜你,祝越来越好
举报
2023-12-26 17:20:29 有用(0)
回复(0)
恭喜姐姐
举报
2023-12-25 21:17:49 有用(0)
回复(0)
觅友_O741O96036758恭喜恭喜
举报
2023-12-24 17:00:10 有用(0)
回复(1)
天边的云……恭喜🎉
举报
2023-12-24 17:25:15 有用(0)
回复(1)
真棒,您只吃他莫昔芬不用打肚皮针吗
举报
2024-01-06 07:54:04 有用(0)
回复(1)
迎接美好恢复的太棒了👍🏻👍🏻👍🏻祝贺您🎉🎉🎉我也是术后13年、内分泌治疗10年,放疗后四个月开始甲减用药至今。现在每年复查一次,整体情况稳定,有甲状腺和肺部小结节、手术侧腋下和锁上淋巴结形态还好,白细胞低和甲减、骨质疏松尚可忍受,睡眠障碍和记忆力减退很是恼人😓看到您的状态真替您高兴!一起加油✊🏻✊🏻✊🏻
举报
2024-01-05 20:29:08 有用(0)
回复(2)
持久福羡慕
举报
2023-12-24 18:03:50 有用(0)
回复(1)
恭喜姐
举报
2023-12-24 18:47:44 有用(0)
回复(1)
举报
2024-02-07 08:36:38 有用(0)
回复(0)
恭喜╰(*´︶`*)╯
举报
2023-12-24 19:50:16 有用(0)
回复(1)
👍🏻
举报
2023-12-24 19:50:37 有用(0)
回复(1)
真好,恭喜。请问你现在还吃内分泌药吗
举报
2023-12-24 19:55:39 有用(0)
回复(1)
好榜样


举报
2023-12-25 15:12:05 有用(0)
回复(0)
恭喜
举报
2023-12-28 13:44:38 有用(0)
回复(0)
恭喜🎉接好运🍀
举报
2023-12-25 15:25:57 有用(0)
回复(0)
接好运
举报
2023-12-24 20:24:04 有用(0)
回复(1)
真好
举报
2023-12-25 15:29:18 有用(0)
回复(0)
病人家属(峰回路转)太励志啦
举报
2023-12-25 15:30:40 有用(0)
回复(0)
您好,内分泌治疗一般是五年,您延长至十年,增加了五年,是考虑了哪些因素呢?谢谢。
举报
2024-01-05 21:30:55 有用(0)
回复(1)
美好的香槟2678恭喜恭喜,接好运
举报
2023-12-25 15:39:11 有用(0)
回复(0)
相关推荐
热点推荐
2013-11-19 14:23:04
爸爸确诊病情已经有11个多月了。一共做了8次大化疗,2次小化疗,以及35次放疗,上月返医院检查“瘤子”没有了。这一路走来,有多少的艰辛与泪水。在这里与大家分享爸爸的治疗过程。起初,拿到病例报告的时候,
2013-11-19 14:31:01
妈妈患肺癌已经有三年了,这三年来一直在接受治疗到现在,下面是妈妈检查以及治疗的过程。2010年10月,妈妈体检出肺癌IV期,纵隔淋巴转移,肝部转移,去省肿瘤医院复查,做了PET-CT,结果一样,省肿瘤
2013-11-19 15:04:43
2011年11月,妈妈被诊断肺癌,我在网上浏览了很多帖子,学到了很多,看到了一批又一批共同奋斗在抗癌战线上的战友。这15个月走下来,越来越体会到抗癌之路的艰辛,今天发个帖子,记录一下妈妈的治疗经过,也






