祝大家2023年平平安安,顺顺利利!
在这平台虽然很少发帖,但会时常关注,今来点个卯,顺祝大家身体好,工作好!
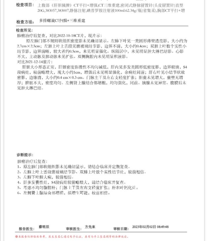
2月1号去医院做了个全面的复查,本来这次检查是打算在年前的,但医生说医院大都是阳性病人,建议我非必要就避开这个高峰期再去,于是就放在年后。由于老感觉左侧11和12肋骨前端有按压钝痛,以至不愿左侧着睡,(有一年多了)做了增强CT,骨扫描也没发现骨的问题,这次也做骨扫描也很正常,问医生要不要做个核磁?也没安排,搞不懂什么问题,医生大意是别大纠结一些无关细节,一些问题健康人都有😂,想想也是,主要问题能平衡就很好了,这些小打小闹又算什么呢。

收藏
回复(3)举报
参与评论
评论列表
按投票顺序
动听的芹菜5456看着结果还不错,是一直在吃阿来替尼嘛?
举报
2023-04-13 10:17:33 有用(0)
回复(0)
神奇26威我17092583795
举报
2025-09-09 09:32:28 有用(0)
回复(0)
加油💪
举报
2023-02-07 00:01:27 有用(0)
回复(0)
相关推荐
热点推荐
暂无数据






