首页
圈子
互助
医生
药品
专栏
资讯
话题
健康小屋
APP下载
登录
注册
消息
系统消息
评论
新粉丝
首页
圈子
乳腺癌
帖子详情
咋办
平淡的杯子
来源:
觅健
2023-01-24 12:07:28
186阅读
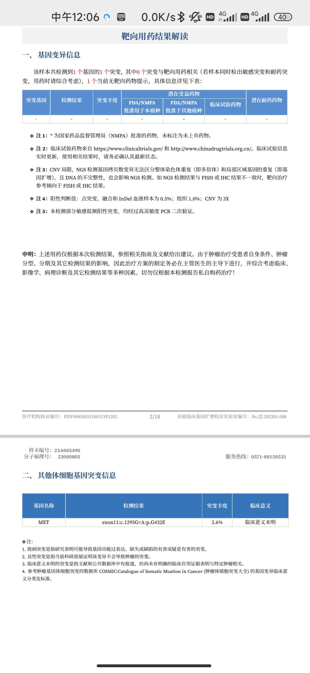
帮我看一下咋办,谢谢了
抱抱
有用
收藏
回复(6)
举报
上一篇:
中午好
下一篇:
初三吉祥
参与评论
更多
按投票顺序
时间顺序
按投票顺序
发布
平淡的杯子
有人吗
举报
2023-01-24 12:07:45
有用(
0
)
回复(
0
)
取消
发布
认真的小强4509
靶向药估计是吃不上,不知道你这个测得全不全,血液的可能不准。最好测一下免疫pdl1,超过50算高表达,效果会好。
举报
2023-01-25 11:08:32
有用(
0
)
回复(
2
)
取消
发布
一直在纠结的小周
免疫没有测吗
举报
2023-01-24 12:30:24
有用(
0
)
回复(
1
)
取消
发布
评论列表
更多
按投票顺序
时间顺序
按投票顺序
平淡的杯子
有人吗
举报
2023-01-24 12:07:45
有用(
0
)
回复(
0
)
取消
发布
认真的小强4509
靶向药估计是吃不上,不知道你这个测得全不全,血液的可能不准。最好测一下免疫pdl1,超过50算高表达,效果会好。
举报
2023-01-25 11:08:32
有用(
0
)
回复(
2
)
取消
发布
一直在纠结的小周
免疫没有测吗
举报
2023-01-24 12:30:24
有用(
0
)
回复(
1
)
取消
发布
相关推荐
热点推荐
暂无数据
热门帖子
1
抗癌随记——载满路春光,守岁月温柔
2
我的免疫力日记之心暖向阳赏花开
3
是转折—但不是结局
4
十年灯烬,终见春山
5
我平安七年啦!
6
写给我的家属,谢谢你的守护
7
赴春约
8
乳腺癌术后1年大复查,我这样顺利通关!附东肿检查攻略
病友圈
肺癌圈子
去看看
肠癌圈子
去看看
肝癌圈子
去看看
乳腺癌圈子
去看看
淋巴瘤圈子
去看看
卵巢癌圈子
去看看
今日推荐
1
温柔如初
2
提前解锁新一岁
3
每日一说
4
26年春游览了十站~开封二
5
生活日记第1921天
6
东肿义诊
7
晚上好
8
今天晚餐
推荐关注
我是一片云6781
关注
玲姐
关注
水之裳
关注
不倒翁1808
关注