术前3A术后1A1
术后第4个月,除了偶尔咳嗽几声,其他一切都很好。


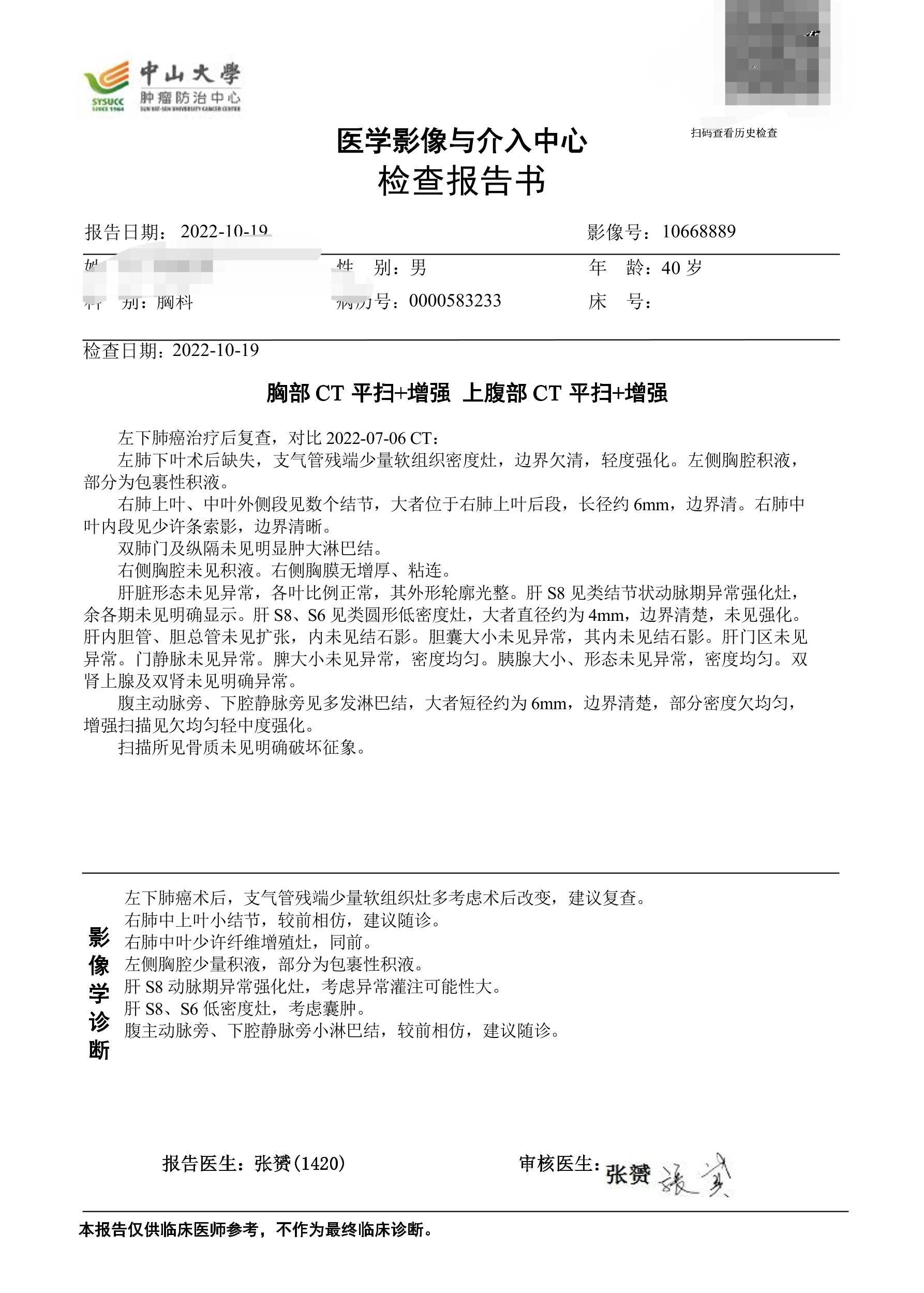
术前吃阿来降期,效果是非常好的。术后出院报告写的分期变成了1A1。
术后4个月复查CT和肿标,都很好。有 Alk突变,真的非常幸运。贴上报告,以鼓励其他病友。
继续阿来+饮食+运动


收藏
回复(3)举报
参与评论
评论列表
按投票顺序
贪玩的企鹅2008我家是SWI复合体缺陷性癌,伴BRM表达缺失。alk融合,PDL1表达90%,刚开始吃阿来,不知道有没有效果。
举报
2023-06-06 10:24:07 有用(0)
回复(0)
必胜妈妈真好,我妈是术后3a,近端纵隔淋巴结转移,正在吃阿来第二个月了
举报
2022-11-23 16:38:22 有用(0)
回复(1)
相关推荐
热点推荐
2013-11-19 14:23:04
爸爸确诊病情已经有11个多月了。一共做了8次大化疗,2次小化疗,以及35次放疗,上月返医院检查“瘤子”没有了。这一路走来,有多少的艰辛与泪水。在这里与大家分享爸爸的治疗过程。起初,拿到病例报告的时候,
2013-11-19 14:31:01
妈妈患肺癌已经有三年了,这三年来一直在接受治疗到现在,下面是妈妈检查以及治疗的过程。2010年10月,妈妈体检出肺癌IV期,纵隔淋巴转移,肝部转移,去省肿瘤医院复查,做了PET-CT,结果一样,省肿瘤
2013-11-19 15:04:43
2011年11月,妈妈被诊断肺癌,我在网上浏览了很多帖子,学到了很多,看到了一批又一批共同奋斗在抗癌战线上的战友。这15个月走下来,越来越体会到抗癌之路的艰辛,今天发个帖子,记录一下妈妈的治疗经过,也







