埃克替尼耐药,伏美or奥希……
今年4月发现肺腺癌,骨转移 脑转移,做基因检测的等待期,一直纠结要不要盲吃奥西,医生说着因为脑转,如果急就盲吃奥希,但是也就几天的时间,也可以等结果。





医生建议全脑放疗,已拒绝。

埃克替尼双倍6个月,脑转移和肺部肿瘤均缩小,体感和正常人基本一样,觉得是埃克替尼的入脑还可以,心里缓和很多。
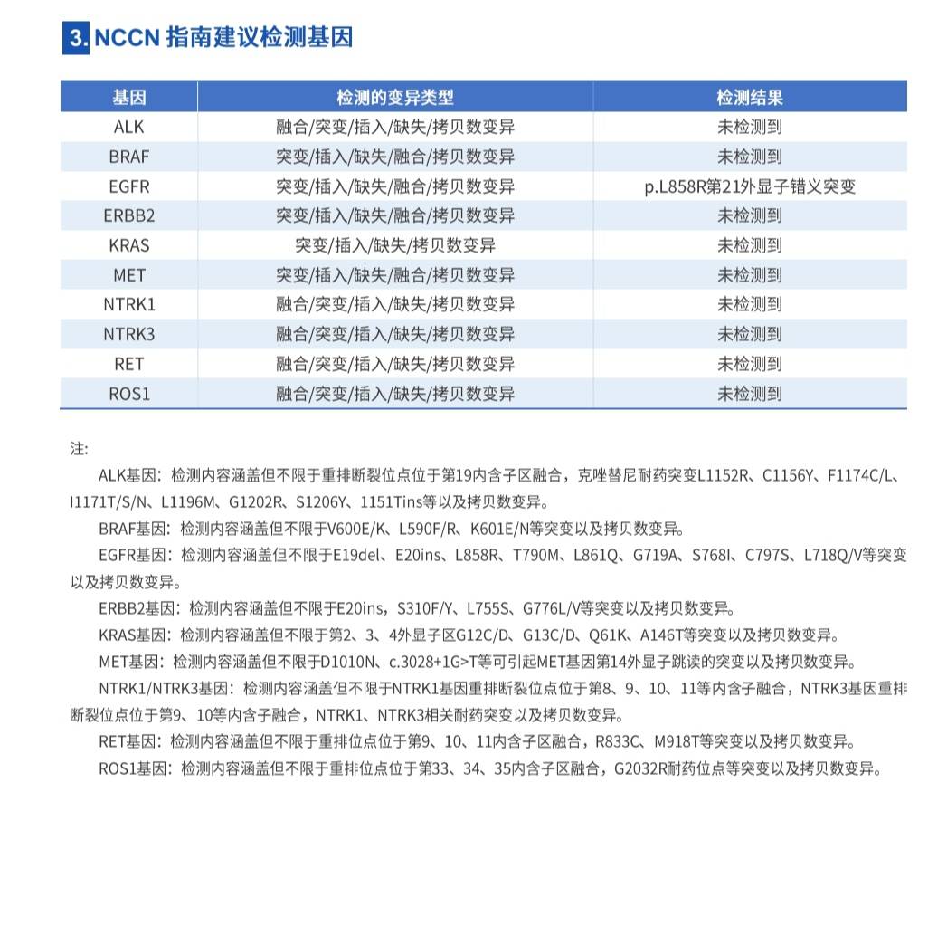
10月,在复查脑核磁的前一天,突发癫痫,进过急救,稳定后核磁显示出现脑膜转移,抽脑脊液提示癌细胞,颅内压100,脑脊液 血液,重新基因检测依旧是EGFR21,无T790M。





医生建议全脑放疗,已拒绝。
医生建议鞘注甲氨蝶呤,已拒绝,我申请鞘注培美,医生拒绝……
因为二线无T790M,奥西无法医保,其他医院医生建议伏美,因为有赠药,并且实验数据比奥西好。
目前伏美,单倍剂量9天,1.5倍剂量6天,双倍剂量11天,轻微头疼头晕脖子疼,上午乏力,吃饭正常,无呕吐,医生建议增加安罗或者贝伐。
几个觅友建议换双倍9291,并准备好3759。
未来的治疗方案鞘注培美。
不知道是否可以?谢谢大家的指点。
另:埃克替尼耐药,6合,正药25年01,赠药25年04,拆开一粒药,出

收藏
回复(0)举报
参与评论
评论列表
按投票顺序
相关推荐
热点推荐
2013-11-19 14:23:04
爸爸确诊病情已经有11个多月了。一共做了8次大化疗,2次小化疗,以及35次放疗,上月返医院检查“瘤子”没有了。这一路走来,有多少的艰辛与泪水。在这里与大家分享爸爸的治疗过程。起初,拿到病例报告的时候,
2013-11-19 14:31:01
妈妈患肺癌已经有三年了,这三年来一直在接受治疗到现在,下面是妈妈检查以及治疗的过程。2010年10月,妈妈体检出肺癌IV期,纵隔淋巴转移,肝部转移,去省肿瘤医院复查,做了PET-CT,结果一样,省肿瘤
2013-11-19 15:04:43
2011年11月,妈妈被诊断肺癌,我在网上浏览了很多帖子,学到了很多,看到了一批又一批共同奋斗在抗癌战线上的战友。这15个月走下来,越来越体会到抗癌之路的艰辛,今天发个帖子,记录一下妈妈的治疗经过,也







