最近看到一篇报道称,一男子因为抵抗力低,每天服用8颗维生素,结果却吃出了肝衰竭。
图片来源:微博
吃维生素真的会导致肝脏衰竭吗?下面就来为大家答疑解惑!
01
为什么维生素会导致肝衰竭?
其实过量服用维生素的导致肝衰竭的案例绝非个例,在临床上,这种由保健品、药品造成的急性肝衰竭叫做——药物性肝损害(DILF)[1]。
肝脏是人体最大的代谢工厂,参与了一些激素、药物等化合物的转化和解毒的过程。同时,肝细胞为人体源源不断地提供着蛋白质、糖类、脂质、维生素等营养物质,并不断参与到各种物质的转化与分解。
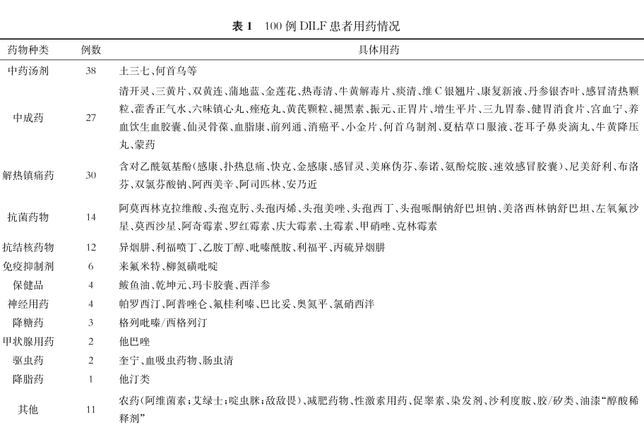
1.肝毒性药物会引起肝损伤:
在药物经过肝脏代谢的过程中,一些具有肝毒性的药物会和肝细胞蛋白质结合,引起肝细胞损伤,比较典型的肝毒性药物有乙酰氨基酚、四氯化碳、环磷酰胺等。此外还有[2]:
点击图片查看大图更清晰
这些肝毒性药物如果过量摄入,容易引发急性肝衰竭。据统计,英国每年因为过量服用乙酰氨基酚致死的人数就有500人以上。
同时,一些药物联用也会导致影响药物代谢,引起致毒性代谢物在肝脏聚积,引发肝脏损害,比如麻醉剂和乙酰氨基酚联合使用就容易造成急性肝衰竭。
2.其他可能引起肝损伤的食物:
过量摄入食品添加剂、减肥药、保健品均可能造成肝损害。因此,对于免疫力普遍较低的肝癌患者而言,不建议通过服用保健品来提高自身免疫力,建议最好是通过科学饮食、规律运动的方式,来提高自身免疫力。
悄悄说一句,想知道怎么补充营养元素可以参考:癌症患者最容易缺的7种营养物质,权威指南教你补回来
总结:为了防止药物性肝损害,肝癌患者在吃药时要注意遵循医嘱,切忌滥用药物,尤其是日常生活中接触较多的解热镇痛类药物。吃药后注意监测肝功能相关指标,一旦出现腹痛、发热、寒战、黄疸、类似急性胆道梗阻的表现时,要及时就医。
02
做肝脏喜欢的事儿,精准护肝
1.多吃蔬菜
每天摄入500g以上的绿色蔬菜能够补充维生素和其他人体所需的微量元素,补足肝脏所需营养,对身体有益。
因此,每日可以注意适量摄入蔬菜。常见的深色蔬菜包括:油菜、茼蒿、西蓝花等绿叶菜,胡萝卜、西红柿、彩椒等红黄色蔬菜,以及紫甘蓝、茄子、洋葱等紫黑色蔬菜。
2.补充优质蛋白
摄入优质蛋白能够修复肝脏细胞,为肝脏代谢提供机能。鱼肉、虾蟹、鸡肉、鸭肉、猪肉、牛肉、蛋类、奶制品中所含的蛋白质,都属于优质蛋白质。
建议每日摄入300-500g奶制品、120-200g动物性食品,每天一个鸡蛋。同时动物肝脏中也含有大量优质蛋白和维生素,建议一周可以摄入一到两次动物肝脏,但不宜过量,以免营养过剩造成脂肪肝。
3.注意控糖
近期,来自南卡罗来纳大学、哈佛大学等研究机构的科学家在2022年美国营养学会年会上指出,相比每月喝不超过3罐含糖饮料的女性,每天喝一罐以上的含糖饮料(355ml,听装可乐330ml)的女性患肝癌风险上升78%[3]!
该研究说明,大量摄入糖分会增加肝脏负担,提高肝癌的风险。《2022中国居民膳食指南》建议每日糖分摄入不应超过50g,最好在25g以下。
1瓶250mL的可乐或奶茶,含糖就在25g左右,在喝完可乐和奶茶后再吃别的东西,很容易导致一天的糖分超标。因此,为了保护肝脏,觅友们日常生活中最好少喝奶茶、可乐等高糖饮料。
4.不喝酒
酒精对肝细胞具有毒性作用,是直接损害肝脏的元凶。长期饮酒容易患上酒精性脂肪肝,甚至会发展为肝硬化、肝癌。所以建议觅友们平时最好滴酒不沾。
5.不吃夜宵
在吃夜宵的时候,很多人会选择烧烤等油腻高脂的饮食,会增加肝脏消化的负担,长此以往,容易损害肝脏。
6.不熬夜
人体在熬夜时,内脏的血供会减少,从而导致肝脏缺氧,血流下降,肝细胞受损。同时,长期熬夜会导致睡眠不足,内分泌异常,从而诱发脂代谢紊乱等一系列问题。
而脂代谢紊乱也容易引起肥胖,并进一步导致脂肪肝的发生。因此,觅友们要养成规律作息的习惯,不要熬夜,如果因为疾病原因而存在睡眠障碍,建议及时去正规医院就诊。
7.不动怒
"怒伤肝"、"肝主疏泄调畅情志"是中医经典理论。现代中医学者证实"怒伤肝"实质涉及神经-内分泌-免疫网络,"肝主疏泄调畅情志",与内分泌轴、神经递质、激素有关。国外研究发现,下丘脑、前额叶、海马参与构成的脑区神经环路和神经-内分泌-免疫网络在怒的调控中发挥重要作用[5]。
生气容易导致肝火旺盛,肝气横逆、肝阳暴涨、肝气郁结。有研究发现,容易发怒、生气的人,罹患肝病的概率比常人更高。因此,觅友们一定要保持心态平和,不要轻易动怒,才能更好保护我们的肝脏哦!
3句话,劝自己不生气
1.当你烦恼的时候,想想一生不过三万天,活一天就少一天,何苦庸人自扰?
2.当你生气的时候,想想人活一世,除了生死,其他不过都是琐碎小事罢了。
3.当你不满的时候,想想你追求的一切,功名利禄,生不带来,死不带去,唯有知足,方可常乐。
一辈子不长,苦也一天,乐也一天,当然要快快乐乐地活。
参考来源






