肝癌中晚期介入+仑伐替尼+pd-1治疗前面效果比较好两年后出现恶化
“当听到癌症这个词时,感觉被判了死刑。”第一次面对肝癌,被绝望所侵袭。在我的观念里只会出现在电视剧里,癌症意味着一种身心与经济的双重折磨,不断啃噬生命。
如今,后面介入+靶向治疗+pd-1有了效果让我们一家看到了希望,但是两年后情况开始恶化犹如晴天霹雳。我爸爸才51岁,下面是我对于爸爸病情介绍,如果大家有好的意见麻烦评论一下,万分感谢🙏好人一生平安🙏
病情介绍
2020年 11月份的样子就开始进入下一阶段的治疗,治疗方式是吃靶向药和免疫治疗打针,报销以后两千多PD-1配生理盐水一起打吊针21天打一次。靶向药开始吃国产吃了一个月没有效果小的反而有增大的趋势后面就换成了日本的仑伐替尼,效果还是不错的,后面湖南肿瘤医院的医生就要我们在当地的医院打免疫药吃日本靶向药。开始每周有去镇里面的医院去化验血的单子发给之前在肿瘤医院的医生,后面就每个月去娄底市人民医院打免疫针pd-1领靶向药仑伐替尼药吃。
靶向治疗( 仑伐替尼)+免疫治疗(pd-1)以及家里的土方红豆杉木煮水喝同时每个月去打pd-1针的时候进行检查,到2021年效果都还是不错的,从2022年三月份病情出现肿瘤不增不减的情况,本次也就是七月份的检查出现了赖药性,病情有所恶化血小板过低出现在30-50徘徊,医生说血小板必须到70以上才能进行化疗。以下是病情的几张配图
病情配图
1.穿刺手术的病理报告


2.介入之后仑伐替尼+pd-1的治疗前期病情变好的情况单

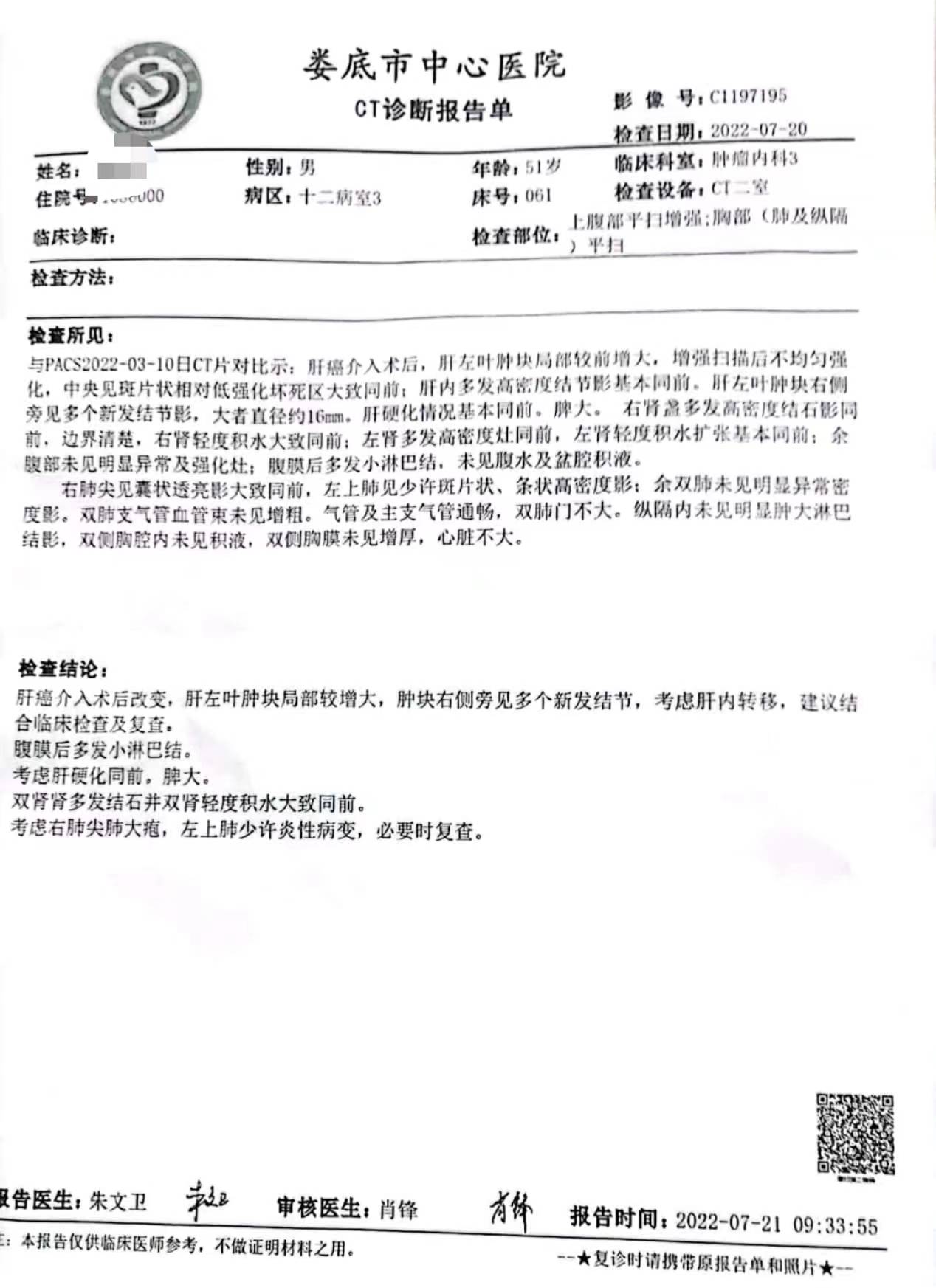
3.开始出现赖药性(肿瘤不增不减的情况)
4.本次出现病情恶化,血小板过低在30-50徘徊

大家有好的建议或者医生推荐麻烦告诉我一下,我是患者的女儿,我代表我们全家感谢大家🙏🙏
收藏
回复(10)举报
参与评论
评论列表
按投票顺序
悠冉可以用双达试试,就是价格贵
举报
2022-07-23 14:44:21 有用(0)
回复(2)
聪明的钢笔5268和我一样,不能手术,我现在三次介入手术了,甲胎蛋白降不下来
举报
2022-09-20 12:39:44 有用(0)
回复(0)
李兔-肝癌术后10年建议走出湖南,去广州中肿看看
举报
2022-07-26 19:30:08 有用(0)
回复(0)
饱满的沙发肝硬化脾大也导致血小板低
举报
2022-07-25 08:01:49 有用(0)
回复(0)
饱满的沙发当时为啥不手术呢
举报
2022-07-23 17:05:17 有用(0)
回复(1)
血小板低双达更不能用了 本身双达就有出血风险
举报
2022-07-25 09:15:22 有用(0)
回复(0)
怎么不继续介入?肝功不允许了吗
举报
2022-07-26 23:15:13 有用(0)
回复(0)
相关推荐
热点推荐
2013-11-19 14:23:04
爸爸确诊病情已经有11个多月了。一共做了8次大化疗,2次小化疗,以及35次放疗,上月返医院检查“瘤子”没有了。这一路走来,有多少的艰辛与泪水。在这里与大家分享爸爸的治疗过程。起初,拿到病例报告的时候,
2013-11-19 14:31:01
妈妈患肺癌已经有三年了,这三年来一直在接受治疗到现在,下面是妈妈检查以及治疗的过程。2010年10月,妈妈体检出肺癌IV期,纵隔淋巴转移,肝部转移,去省肿瘤医院复查,做了PET-CT,结果一样,省肿瘤
2013-11-19 15:04:43
2011年11月,妈妈被诊断肺癌,我在网上浏览了很多帖子,学到了很多,看到了一批又一批共同奋斗在抗癌战线上的战友。这15个月走下来,越来越体会到抗癌之路的艰辛,今天发个帖子,记录一下妈妈的治疗经过,也







