怎么才能知道自己到底得没得肺癌?
华中科技大学协和医院肿瘤中心胸部肿瘤科主任
癌症,是提起就令人胆战心惊的疾病。在现代社会,仍然如洪水猛兽般威胁着人们的身体健康和生命。
在癌症中,最臭名昭著的当属肺癌了。空气污染、吸烟等因素,催生了众多肺癌患者。在中国,肺癌发病数和死亡数分别占全球的37.0%和39.8%[1]。
而肺癌又非常狡猾,早期症状往往并不明显,甚至可能没有任何不适。因此,如何尽早发现、诊断肺癌并进行及时有效的治疗,对提高疗效,延长病人的生命,非常重要。
而对于肺癌的诊断,不少人会有这样的疑问:体检能不能查出肺癌?我要做哪些检查才能知道自己是否有肺癌?拍了CT后医生说怀疑是肺癌,为什么还要等病理报告?
本次觅健邀请到华中科技大学协和医院肿瘤中心胸部肿瘤科主任董晓荣教授,为大家答疑解惑,解读肺癌诊断的标准。
现在大家的健康观念都有所提升了,很多朋友都保持着年年体检的好习惯。尤其是高危人群,定期体检、定期筛查是发现早期肺癌最有效的手段。
可还是有患者在年年体检正常的情况下,突然就查出了肺癌,甚至是肺癌晚期。
这可能是因为体检时,采用了“不够敏感”的检查,比如:胸透。也可能是因为患上了恶性程度高,生长非常快的肿瘤。
因此,筛查肺癌,首先要看患者的现病史、既往史,有没有导致肺癌的相关因素,观察患者的症状和体征是否有肺癌的表现。还要结合X线胸片、胸部CT、核磁共振等影像学检查来查看是否有病灶。
不过,仅是做影像学检查还不足以确诊肺癌,最重要的是进行组织病理学的检查,这才是诊断肺癌的“金标准”。
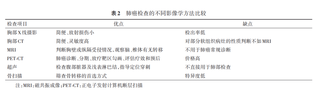
肺癌的辅助影像学检查方法主要包括胸部X线摄影、胸部CT、MRI检查、PET-CT检查、超声检查等方法。
胸部CT是最常见的影像学检查手段,可以有效的检出早期周围型肺癌、明确病变所在的部位和累及范围。这是常规判断病人是否患有肺癌最常用的方法。
胸部X线摄影是胸部基本检查方法。可以发现大多数0.6~1.0cm的恶性结节,对隐蔽区肺癌的漏诊率为8.1%~19.0%。只有5%~15%的肺癌患者可以单凭X线检查就发现肺部的病灶。一般用于入院的常规检查或术后复查。
虽然X线摄影空间分辨率较高,但是密度分辨率低于CT,因此当胸部X线影像异常时,我们都会针对性地为患者选择进一步的影像检查。
超声检查对肺癌不是很敏感,我们一般不作首要推荐。超声检查常用于检查腹部脏器及浅表部位淋巴结有无转移。或对浅表淋巴结、邻近胸壁的肺内病变或胸壁病变进行超声引导下穿刺活检,还可用于检查有无胸膜转移、脑腔积液及心包积液,并可进行超声定位抽取积液。
当患者已确诊肺癌,并怀疑身体其他部位是否有转移时,可以使用PET-CT来进行全身检查。PET-CT是诊断肺癌、分期与再分期、放疗靶区勾画(尤其是在合并肺不张或有静脉CT造影禁忌证时)疗效和预后评估的最佳方法之一。不过PET-CT的价格比较昂贵且需要自费,推荐有条件的患者选用。
如果患者出现疼痛,担心发生骨转移等问题,就需要进行相应的检查。
如骨头疼痛可考虑做骨扫描,头昏头痛可考虑做头颅的核磁共振,这些检查都能够帮助我们判断患者是否发生肿瘤转移。
图片来源:中华医学会肿瘤学分会肺癌临床诊疗指南 (2021版)
在对患者进行诊治的过程中,影像学检查主要是用于肺癌的诊断,分期;或在确诊肺癌后,监测疗效,再分期,并做预后评估等。我们会根据不同的检查目的,合理、有效地为患者选择一种或多种检查方式。
简单来说,病理检查就是通过显微镜直接观察我们人体组织结构内的细胞有没有癌变。在取得肺部组织样本做病理检测后,才能判定是否是肺癌,明确肺癌的分期分型。
没有拿到病理报告之前,都不能确定病人是否得了肺癌。病理诊断对于其治疗方案的选择及预后具有决定性作用,在肺癌治疗前必须有病理诊断。因此,我们常说病理检查是肺癌诊断的“金标准”。
在CT或超声引导下经胸壁肺穿刺是诊断周围型肺癌的首选方法之一。还可以通过胸腔穿刺术获取胸腔积液进行细胞学检查,以明确病理和进行肺癌分期。对位于其他部位的转移性浆膜腔积液也可进行穿刺获取病理证据。
如是肺占位怀疑肺癌的患者,发现浅表皮下病灶或浅表淋巴结肿大,可进行活检获得病理学诊断。
支气管镜检查也是肺癌的主要诊断方法之一。支气管镜可进入4~5级支气管,让我们可以肉眼观察约1/3的支气管黏膜,并通过活检、刷检以及灌洗等方式进行组织学或细胞学取材,提高检出率。
最简单的方法是痰液细胞学检查,也就是从患者晨起咳出的痰液中检查是否有肿瘤细胞存在。不过有一定的假阳性、假阴性可能,分型较困难。一般在实在难以获取患者肺癌组织的情况下使用。
对于一些生长部位特殊,用上述方法难取到样本,我们就要通过纵隔镜、胸腔镜、胸膜活检、淋巴结活检及胸腔积液细胞学检查等方法获取病变组织以明确诊断。
觅健君提示:当影像学检查显示出肺斑、阴影或结节时,难免令人担忧。最重要的是要坚持做完病理学诊断。我们都期望那只是肺部的其他疾病,但即便是肺癌,越早知道,就越有利于治疗,争取最大的生存几率。
董晓荣 教授
三级教授、主任医师、博士生导师
华中科技大学协和医院肿瘤科/教研室 副主任
中国临床肿瘤学会 理事
中国医药教育协会肺部肿瘤专委会副主任委员
中国抗癌协会肺癌专家委员会常委
中国临床肿瘤学会免疫专家委员会常委
中国临床肿瘤学会血管靶向治疗专家委员会常委
中国临床肿瘤学会患者教育专家委员会常委
中国临床肿瘤学会非小细胞肺癌专家委员会委员
湖北省抗癌协会肿瘤免疫治疗专委员会主任委员
湖北省抗癌协会肿瘤内科治疗专委员会副主任委员
参考文献:
[1]Sung H,Ferlay J,Siegel RL,et al.Global cancer statistics 2020: GLOBOCAN estimates of incidence and mortality worldwide for 36 cancers in 185 countries[J]. CA Cancer J Clin.2021 Feb 4.doi:10.3322/caac.21660.Online ahead of print.
[2]中华医学会肿瘤学分会肺癌临床诊疗指南 (2021版).中华肿瘤杂志,中华医学杂志 2021 年6 月22 日第 101 卷第 23 期 Natl Med J China, June 22, 2021, Vol. 101, No. 23
收藏
回复(1)参与评论
评论列表






