最近进展,放肺?免肺?控制肺炎上安罗?咋办?

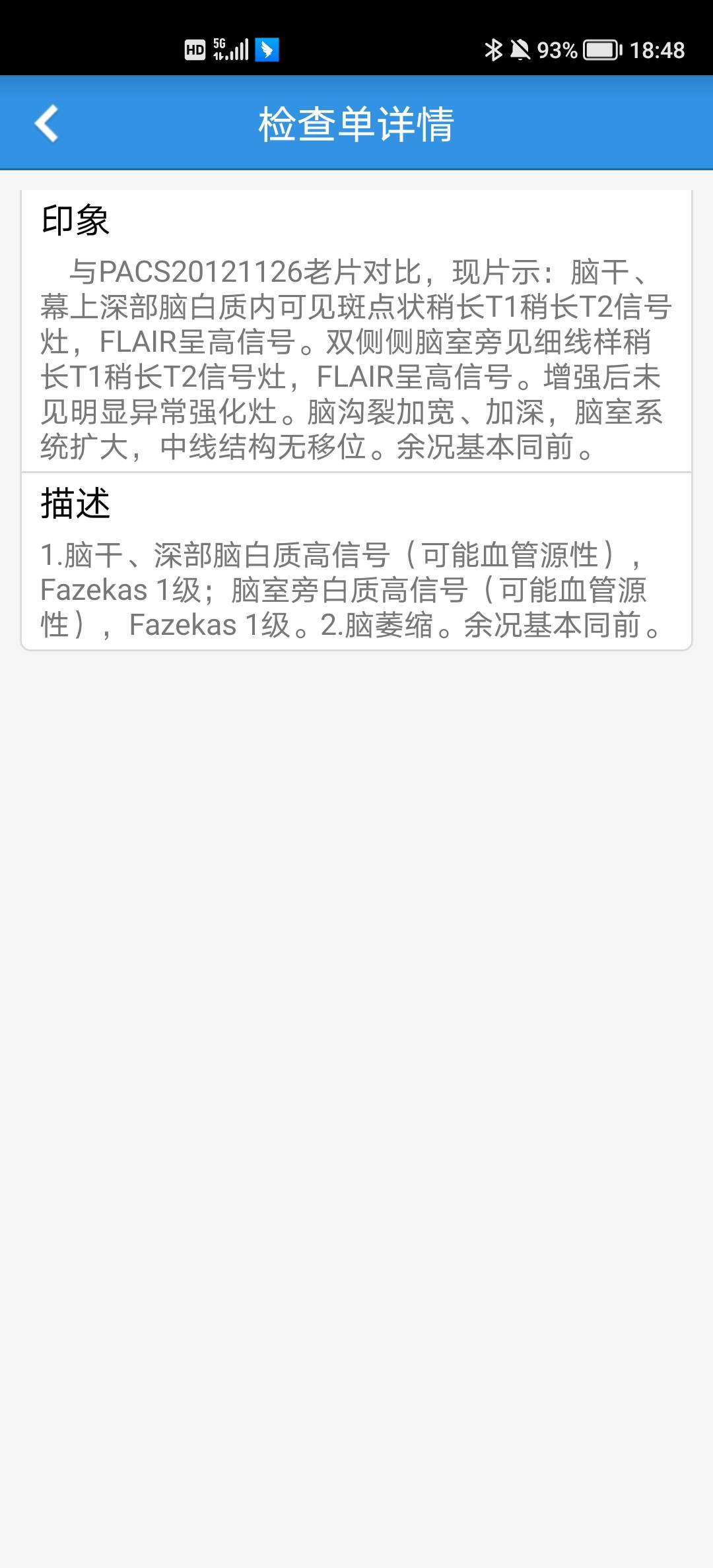
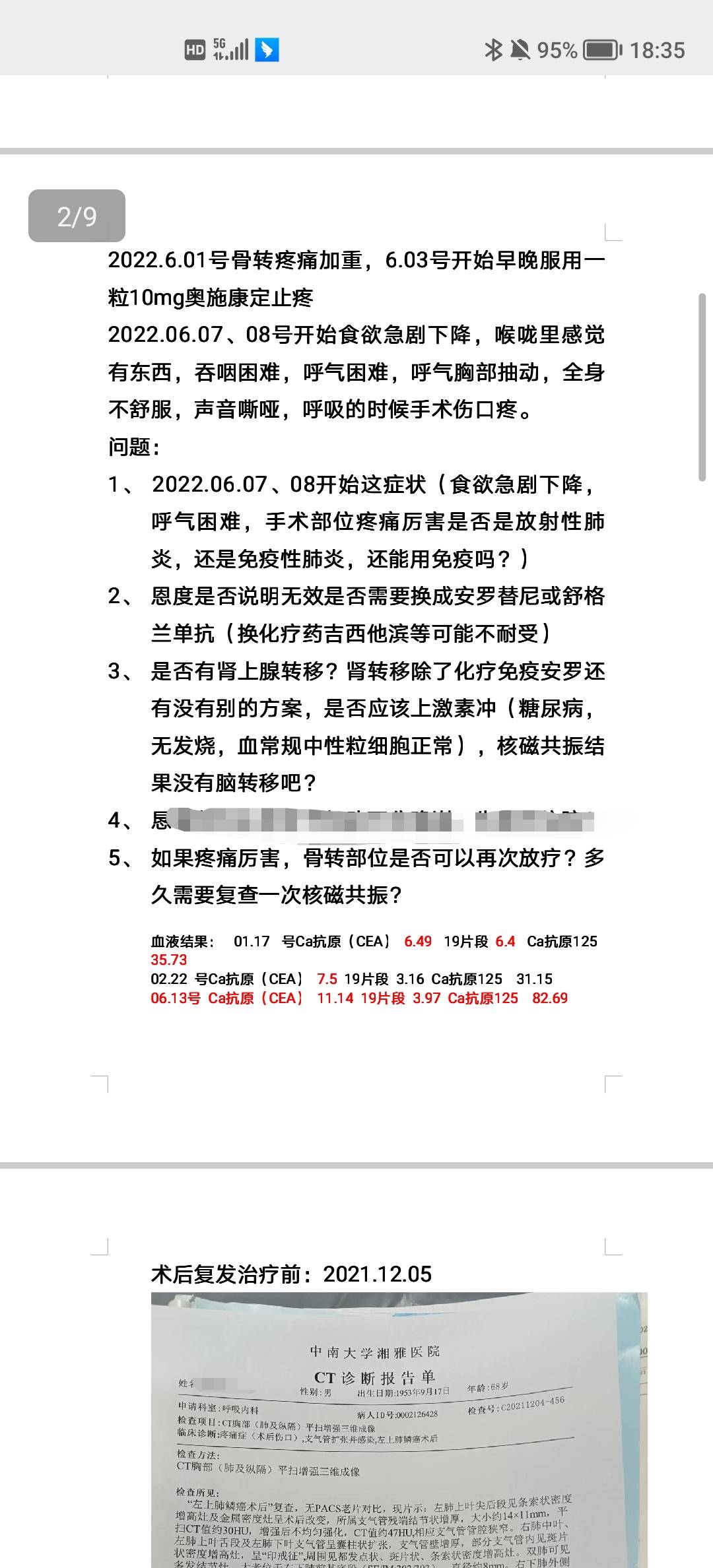
四次抗血管加重启免疫后13天食欲记录下降,呼吸困难,吞咽东西比较难,骨转部位加重,肾上腺转移,附治疗过程及最近CT血液,核磁共振结果,求助各位版主及有经验的朋友建议!怎么考虑致命的肺炎?谢谢图片

图片

图片

图片

图片

图片

图片

图片

图片


参与评论

更多
图片验证码

评论列表

更多
按投票顺序
剩伏美替尼需要吗?
举报
2022-08-19 17:03:51
有用(0)
回复(0)
你的资料记录很专业的,但是治疗后的不良反应要去找有这方面经验的医院排查判断,湘雅、肿瘤医院都应该不错的,娄底的那个算了吧。放射性肺炎与免疫引起的难区分,但是治疗都是上激素,如果炎症范围在你放疗靶区面积,应该是放射性的,不在的散在的可能是免疫的,或者做支气管镜肺泡冲洗,细胞学分类是淋巴细胞的就往免疫肺炎方面靠。或者你不用排查,直接治疗性诊断,就是考虑用点激素,如果对激素反应敏感,就确诊肺炎,然后继续对症治疗。
举报
2022-06-19 10:02:52
有用(0)
回复(0)
五三70二五四三,需要联系
举报
2022-08-11 08:11:57
有用(0)
回复(0)
肺炎首先要找经验丰富的呼吸科医生进行治疗,刚开始医生会经验性用药。如果是放射性肺炎或者免疫性肺炎通常要用激素治疗的。如果怀疑是放射性肺炎联和细菌感染或病毒感染可以做肺泡灌洗ngs检测,专门查感染哪些细菌或者病毒的一种检查,费用大概三四千,准确率很高
举报
2022-06-20 08:58:20
有用(0)
回复(1)
爸爸确诊病情已经有11个多月了。一共做了8次大化疗,2次小化疗,以及35次放疗,上月返医院检查“瘤子”没有了。这一路走来,有多少的艰辛与泪水。在这里与大家分享爸爸的治疗过程。起初,拿到病例报告的时候,
Xxiaoxiao
100823 阅读
阅读全文
妈妈患肺癌已经有三年了,这三年来一直在接受治疗到现在,下面是妈妈检查以及治疗的过程。2010年10月,妈妈体检出肺癌IV期,纵隔淋巴转移,肝部转移,去省肿瘤医院复查,做了PET-CT,结果一样,省肿瘤
2011年11月,妈妈被诊断肺癌,我在网上浏览了很多帖子,学到了很多,看到了一批又一批共同奋斗在抗癌战线上的战友。这15个月走下来,越来越体会到抗癌之路的艰辛,今天发个帖子,记录一下妈妈的治疗经过,也
invay
38396 阅读
阅读全文