抗癌战记(小细胞肺癌)4
今天早上测了血常规,结果白细胞和中性粒细胞断崖式下跌,还是轻视了卡铂的骨髓抑制作用,在和主治医生沟通后立即前往医院打短效升白针,需要连续打三天。目前已注射完第一针,好在没有疼痛等副作用,希望后面能一切顺利。蚕蛹,牛骨髓,鲫鱼汤吃起来!大家有什么好的升白方法也请多多赐教。
收藏
回复(19)举报
参与评论
评论列表
按投票顺序
饥渴的茶杯如果想提高血里面的白蛋白水平,最好是多食用高蛋白的食物,哪些食物有优质蛋白质,主要包括以下食物,鱼、瘦肉、牛奶、蛋类等动物蛋白含优质蛋白类比例比较高,特别是动物蛋白当中鱼类蛋白是最好的,在植物蛋白质当中大豆的蛋白质最好。
一般瘦肉、奶、蛋、鱼当中的蛋白质都含有8种必需的氨基酸,数量也比较多,各种氨基酸的比例也比较恰当,和人体蛋白质构造很相似,容易被人体消化吸收,因此这些食物可以多食用。
举报
2022-03-26 16:58:54 有用(2)
回复(1)
我老公现在是早上起床牛奶加热冲蛋白粉白水煮蛋,然后在吃饭,半晌和鲤鱼汤,中午吃红肉和维生素C 维A. 维E,半晌吃水果吃核桃仁,晚饭正常吃,
举报
2022-03-28 07:02:09 有用(0)
回复(2)
宣萱8我们也断崖式下跌 目前刚恢复
举报
2022-03-27 16:39:20 有用(0)
回复(8)
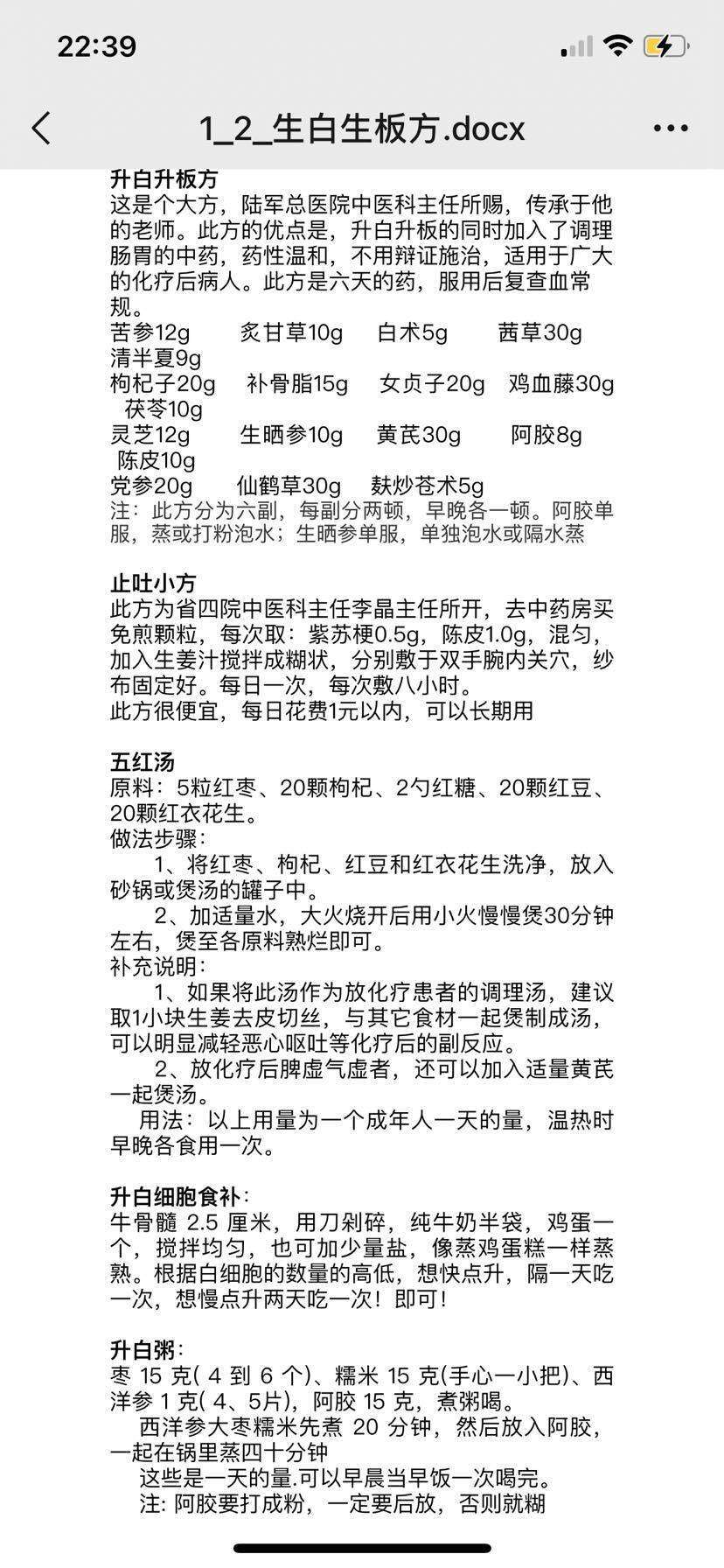
试一试这个

举报
2022-03-27 12:05:59 有用(0)
回复(2)
你釆取的措施已不错,打针+食补,是化疗期间的常用办法。化疗结束后,通过一段时间的食补,会慢慢恢复正常。加油!


举报
2022-03-27 13:33:12 有用(0)
回复(1)
相关推荐
热点推荐
2013-11-19 14:23:04
爸爸确诊病情已经有11个多月了。一共做了8次大化疗,2次小化疗,以及35次放疗,上月返医院检查“瘤子”没有了。这一路走来,有多少的艰辛与泪水。在这里与大家分享爸爸的治疗过程。起初,拿到病例报告的时候,
2013-11-19 14:31:01
妈妈患肺癌已经有三年了,这三年来一直在接受治疗到现在,下面是妈妈检查以及治疗的过程。2010年10月,妈妈体检出肺癌IV期,纵隔淋巴转移,肝部转移,去省肿瘤医院复查,做了PET-CT,结果一样,省肿瘤
2013-11-19 15:04:43
2011年11月,妈妈被诊断肺癌,我在网上浏览了很多帖子,学到了很多,看到了一批又一批共同奋斗在抗癌战线上的战友。这15个月走下来,越来越体会到抗癌之路的艰辛,今天发个帖子,记录一下妈妈的治疗经过,也






