淋巴结消失,希望可以手术
妈妈四月初在深圳确诊为肺腺癌3B期,转移至颈部淋巴结。


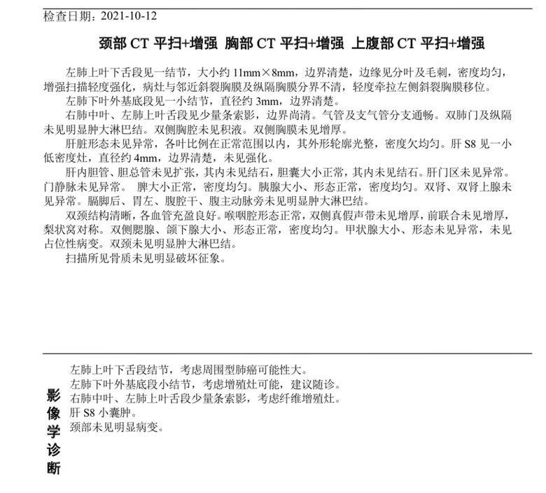
四月底开始服用阿来替尼,10月12号中肿复查,CT结果显示淋巴结全部消失,15见医生看检查结果,希望可以手术。
CT报告中的“ 病灶与邻近斜裂胸膜及纵隔胸膜分界不清,轻度牵拉左侧斜裂胸膜移位” 是什么意思?应该不是胸膜转移吧?


收藏
回复(10)举报
参与评论
评论列表
按投票顺序
年轻的领带能手术还是抓住机会,我父亲也是在中肿看。您服药前有胸膜增厚吗?有淋巴结肿大吗?
举报
2021-10-14 11:29:31 有用(0)
回复(1)
烂漫的树叶6819淋巴结多处转移,颈部淋巴结有穿刺吗?
颈部淋巴结也转移的话,分期不就4期了?
医生为什么说能手术呀?
举报
2021-10-14 11:57:46 有用(0)
回复(2)
您好,看您家吃靶向药效果很好,您当时基因检测突变丰度是多少能说一下吗?
举报
2021-11-23 13:10:24 有用(0)
回复(0)
治疗效果还是很不错的。分界不清增加手术难度。多找胸外科手术专家问诊,(开胸手术比较大)
举报
2021-10-14 08:41:21 有用(0)
回复(0)
一般胸膜转移会有胸膜增厚,找医生详细判断下吧
举报
2021-10-14 00:08:57 有用(0)
回复(0)
英杰2798有穿插化疗吗老师?
举报
2022-03-25 06:36:06 有用(0)
回复(0)
相关推荐
热点推荐
2013-11-19 14:23:04
爸爸确诊病情已经有11个多月了。一共做了8次大化疗,2次小化疗,以及35次放疗,上月返医院检查“瘤子”没有了。这一路走来,有多少的艰辛与泪水。在这里与大家分享爸爸的治疗过程。起初,拿到病例报告的时候,
2013-11-19 14:31:01
妈妈患肺癌已经有三年了,这三年来一直在接受治疗到现在,下面是妈妈检查以及治疗的过程。2010年10月,妈妈体检出肺癌IV期,纵隔淋巴转移,肝部转移,去省肿瘤医院复查,做了PET-CT,结果一样,省肿瘤
2013-11-19 15:04:43
2011年11月,妈妈被诊断肺癌,我在网上浏览了很多帖子,学到了很多,看到了一批又一批共同奋斗在抗癌战线上的战友。这15个月走下来,越来越体会到抗癌之路的艰辛,今天发个帖子,记录一下妈妈的治疗经过,也







