追本溯源:原发不明肿瘤诊断漫谈
癌症作为WHO(世界卫生组织)公认的五大绝症之一,在现有的精准医疗诊疗体系中,通过各种方法明确患者的肿瘤原发部位仍是进行标准化治疗的前提。

诚然,罹患肿瘤的患者是不幸的,然而更为不幸的是在这部分肿瘤患者中,有一类患者,就医时其肿瘤组织已经发生转移,且通过现有的检测方法始终无法找到其肿瘤组织的原发灶,从而无法对其进行针对性的治疗。
这部分患者生存期短,生存率低,我们称其为“原发不明肿瘤”患者。
原发不明肿瘤
(Cancers of Unknow Primary,CUP)
特指一类经过病理学诊断确诊为转移性肿瘤,但经过详细的检查和评估仍然无法明确其原发部位的癌症,是最常见的十大癌症之一。
根据美国2018年癌症统计预估数据显示,在美国CUP新发病例患者数约占到总癌症患者数的2%左右,死亡率约为7.2%-7.4%,是死亡率第四高的恶性肿瘤。

同时也有部分学者分型认为,实际的CUP发病患者数量高于预测约在4%-5%。更有观点认为一部分患者因为某些原因,被划归为“已知原发灶”类别,但其原发灶并未能明确认定,从而导致CUP患者数量的极大低估。
即便在发病人群规模上存在不同的观点,但CUP患者的的诊断及治疗已经在全球范围内引起了广泛的关注,其相应的研究也在深入进行中。本文通过对CUP概括性的介绍,希望可以帮助患者正确认识此类疾病,并通过与医生的合作,获得最佳治疗效果。
——
1
——
CUP一定存在原发灶
恶性肿瘤可在人体绝大部分组织器官内形成。
原发肿瘤(最初形成肿瘤组织)可通过人体内的循环系统扩散至其他组织器官,这个过程称为转移。

肿瘤细胞转移后通常和原发肿瘤细胞更加相似,例如:乳腺癌细胞转移至肺部,但这部分肺部癌细胞其更接近于乳腺癌细胞,而不是肺癌细胞。
CUP一定存在一个或多个原发灶。
大部分CUP患者(约75%接受尸检的CUP患者)在逝世后,通过尸检找到其原发灶,且其原发灶大多数小于1cm。
以下几种情况,被广泛认为可能导致了CUP患者无法通过一般手段找到其原发灶:
1. 原发灶自发消退或被自身免疫系统清除。
2. 原发灶过小,无法检测到(如:无症状的微小结节)。
3. 原发灶位置特殊,现有检查手段无法覆盖。
4. 肿瘤细胞分化低,免疫组化结果不典型。
5. 在进行其他治疗时,被清除(如:子宫内膜癌的肺转移,其原发灶子宫可能在治疗子宫严重感染的子宫切除术期间就被切除了)。

在一项研究中,研究人员在对844例CUP患者尸检研究结果的全面检查中,原发灶部位最常见于肺部(27%)、胰腺(24%)、肝胆系统(8%)及肾脏(8%)。
同时多项关于CUP的研究显示,CUP的流行病学调研中,呈现出男性患者多于女性、鳞癌患者多于腺癌患者等特征。
——
2
——
原发不明肿瘤的诊断流程
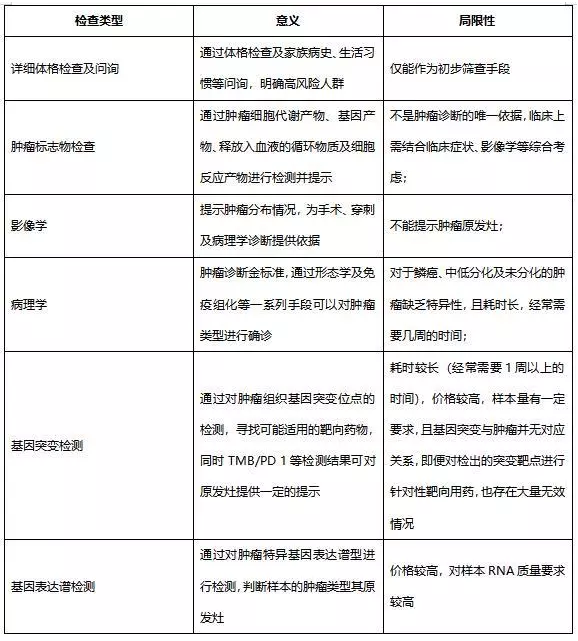
目前临床上,针对CUP的常规诊断方法:

(点击查看大图)
基因表达谱检测技术
(Gene Expression Profiling,GEP)
是近年来快速发展,并在欧美发达国家率先应用于临床的一项新技术。
研究人员发现,在肿瘤的转移过程中,其转移灶的肿瘤基因表达谱与其原发部位组织的基因表达谱更为相似,而与其转移部位组织的基因表达谱存在较大的差异。

相关研究进一步提示肿瘤在其发生、发展、转移的过程中,始终保留其原发灶的大部分基因表达特征。
目前全球已有数家机构成功研发通过基因表达谱鉴定肿瘤原发灶的产品,并实现商业化。其中一款产品已经获得美国食品药品监督管理局(FDA)的上市批准。

(点击查看大图)
文章来源:医科院肿瘤医院李峻岭医生
收藏
回复(1)参与评论
评论列表






