胰腺癌患者如何选择化疗方案?来看指南怎么说
术后辅助化疗
部分胰腺癌患者确诊的早,肿瘤还未扩散,可以进行根治性手术切除癌变细胞。但并不是所有手术的患者都能达到完全性切除,可能还有部分残留。

(图片来源:图虫创意)
经过手术切除的患者,身体较虚弱,免疫力降低,术后及时化疗能够消灭术后残留癌细胞、降低复发转移的风险。
常用辅助化疗方案

(图片来源:胰腺癌综合诊治指南)
新辅助化疗
新辅助化疗也叫术前化疗,其目的是缩小肿瘤病灶,提高手术、化疗的成功几率。此外,如果手术后病人出现并发症,短时间内不能进行化疗,可能耽误病情,而新辅助化疗在术前,不容易造成耐药性。
以下几类情况的胰腺癌患者,推荐使用新辅助化疗:
血清CA19-9较高者;
胰腺原发肿瘤较大者;
广泛淋巴结转移者;
严重消瘦和疼痛者。

(图片来源:胰腺癌综合诊治指南)
若患者肿瘤为交界可切除且体能较好,那么建议患者在手术前接受新辅助化疗,常用的新辅助化疗方案包括FOLFIRINOX(四药联合:亚叶酸钙 氟尿嘧啶 伊立替康 奥沙利铂)、AG方案(吉西他滨 白蛋白结合型紫杉醇)、GS方案(吉西他滨 替吉奥)、吉西他滨单药四种。
姑息性化疗
对于胰腺癌晚期或已经出现远处转移的患者,很多家属认为化疗并没有作用,还会让病人出现腹痛、腹胀、呕吐、食欲下降等副作用。

(图片来源:图虫创意)
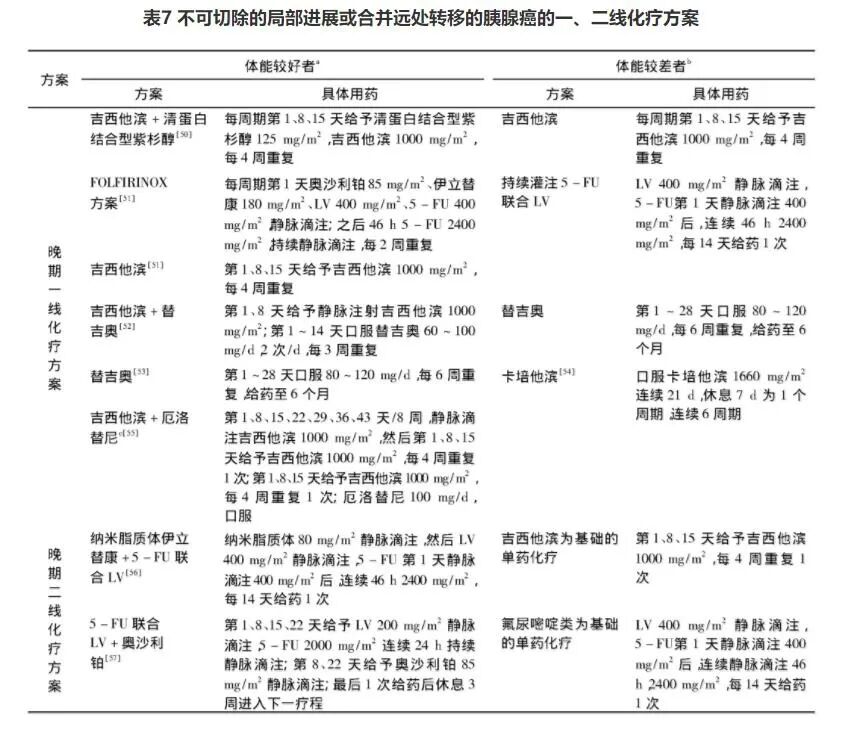
然而,姑息性化疗能够抑制肿瘤扩散或转移,为患者争取更长的生存期限。若胰腺癌晚期或转移的患者体能良好,可选择一线化疗方案,详细化疗方案见下图:

(图片来源:胰腺癌综合诊治指南)
化疗是胰腺癌常见的治疗方法,作为术前、术后的辅助治疗,能够减缓肿瘤进展、转移的速度,为患者延长生存周期。如果患者和家属担心化疗会引起副作用,可以根据每种药物的副作用进行针对治疗。化疗后出现副作用如何应对?
参考文献:
胰腺癌综合诊治指南
责任编辑:胰腺癌关爱君
封面图片来源:图虫创意
相关资讯







