肿瘤患者如何升白?食谱、升白针都给你总结好了
抗癌常用的化疗、放疗等治疗方式都很容易导致白细胞的下降,因此,提升白细胞水平(也就是升白)成为了很多肿瘤患者绕不开的话题。
白细胞是人体的“守护者”,能帮助消灭外来的病原菌,守护人体安全。一旦白细胞数值过低,轻则引起头晕、乏力,肢体酸软,食欲减退,精神萎靡、低热等症状,重则引起感染,导致肺炎、败血症等,要知道,感染也是造成肿瘤患者死亡的重要原因之一。
在血常规检查中,白细胞计数低于4.0×10^9/L就叫做白细胞减少。如何升白呢?
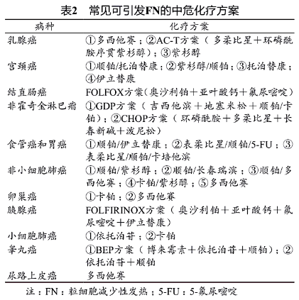
什么时候食补?什么时候打升白针? 根据骨髓抑制的程度,1度骨髓抑制无需使用升白针,食补就可以。 2度骨髓抑制需视情况使用升白针,3度、4度必须使用升白针,此时食补就是辅助作用了。 升白食谱 食补是非常好的升白方式,总体原则上,均衡饮食,多食用富含蛋白质、维生素的食物。注意,食补效果因人而异。 蛋白质。推荐食用优质蛋白,也就是动物蛋白和大豆蛋白。动物蛋白包括牛肉、鸡肉、鱼肉、鸡蛋,各种骨髓(羊骨髓、牛骨髓),不同类别的蛋白质同时吃,种类越多越好,可以促进优质蛋白被人体吸收。《点我了解如何更好补充蛋白质》 维生素。天然食物是维生素主要来源,建议每天摄入蔬菜300-500g,水果200-300g。 接下来推荐几款升白食补菜肴,包括五红汤、牛尾汤、枸杞羊骨汤[1]、黄鳝骨髓汤[2]、泥鳅汤。 五红汤 原料:红豆20颗、枸杞20颗、红皮花生20颗、红枣5颗、红糖适量。 做法:将所有食材放入陶罐添加适量水后加盖,然后把陶罐放到有水的锅里蒸煮20分钟。温时饮用,早晚各一杯。 牛尾汤 原料:牛尾1根,自己喜欢的配菜(鹌鹑蛋、红枣、西红柿等),盐适量 做法:将一根牛尾分成四段,每次取一段,再加喜欢的蔬菜炖汤,适量放盐,每期化疗吃一条牛尾。 枸杞羊骨汤 原料:大米100克、羊胫骨250克、枸杞子150克、黑豆30克,大枣10枚、盐和味精各1/3小匙 做法:羊胫骨洗净,敲碎备用;枸杞子、黑豆用清水浸泡,大枣去核,洗净备用。 大米淘洗后与羊骨、枸杞子、黑豆、大枣一同放入锅中,加适量清水,旺火煮开后转小火,煮至粥熟,添加盐、味精,即可食用。 隔日1次,可长期服用。 黄鳝骨髓汤 原料:黄鳝、姜、盐/胡椒 做法:黄鳝骨洗净备用;锅里放油,加入姜片爆香,加入黄鳝骨翻炒2分钟,加入热水煮20分钟,适量加入盐/胡椒等调味料。 泥鳅汤 原料:泥鳅、葱、姜、盐适量 做法:锅里放油,将洗净的泥鳅倒入锅中干炸;然后放葱姜倒开水煮成白汤,按自己的口味加盐。 食补菜肴可以根据自己的喜好添加其他配菜,色香味俱全才更有胃口! 升白针的使用 食补是大家喜闻乐见的升白方式,但必要时候,医疗手段的干预也不可或缺。 临床上常常使用“升白针”避免因白细胞缺乏引起的严重后果。升白的辅助药物还有利可君、地榆升白胶囊、地榆升白片、维生素B4、鲨肝醇等。 “升白针”,主要指重组人粒细胞集落刺激因子(即G-CSF)。这个针的作用,就是加快体内的白细胞“成熟长大”的速度。 什么时候需要使用升白针呢? 预防性使用“升白针” 预防性使用“升白针”可分为两部分,第一部分,第一周期化疗后使用;第二部分,第二周期和后续周期化疗前使用) 第一部分 有以下4种情况的患者可以考虑在首次使用具有骨髓抑制的化疗药物后24小时,预防性使用G-CSF治疗。 1.接受FN(粒细胞减少性发热)高危化疗方案的患者推荐预防性使用 G-CSF。 2.接受FN中危化疗方案患者,且伴有一个及以上患者风险因素。 3.根治性/辅助性化疗,为保障化疗剂量,减少因FN导致的化疗药物减量而影响疗效; 4. 接受辅助/根治性剂量密集方案化疗患者。 第二部分 第二周期和后续周期化疗前对患者进行风险评价,如果既往化疗周期中在未预防性使用G-CSF的情况下发生过FN或剂量限制性中性粒细胞减少性事件*,下次化疗后应预防性使用 G-CSF。 *剂量限制性中性粒细胞减少性事件,是指中性粒细胞计数最低值或治疗当日计数影响原化疗计划的剂量。 长效升白针还是短效升白针?预防使用“升白针”,可选择普通短效剂型rhGCSF多次注射,或者更长效的“升白针”PEG-rhG-GSF单次注射。 治疗性使用“升白针” 对于确诊FN的患者,根据是否预防性使用过GCSF,分以下情况处理: 长效升白针还是短效升白针?治疗性应用G-CSF不推荐长效“升白针”PEGrhG。 升白针及其他升白药物的使用需要请医生进行专业判断后才能使用,建议在治疗前与医生沟通,了解是否需要预防性使用。 写在最后 白细胞减少要重视,饮食注意,必要就诊,愿你抗癌更顺利!







来源:美中嘉和肿瘤防治
相关资讯







