抗肿瘤药物超说明书用药该怎么做?官方指导来了 | 收藏
药品说明书是经过严格的临床试验,并经过药品监督管理部门审核通过,具有重要法律地位的用药依据。但临床实践中,由于药品说明书内容的局限性及修订的滞后性,临床超说明书用药往往难以避免,某些时候超说明书用药甚至是患者获得救治的唯一选择。那么哪些情况可以超说明书用药呢?
目前国家尚未针对超说明书用药单独立法,但是广东省药学会于2014年发布红头文件《关于印发<医疗机构超药品说明书用药管理专家共识>的通知》,其中指出,超说明书用药应满足5个条件:
在影响患者生活质量或危及生命的情况下,无合理的可替代药品;
用药目的不是试验研究;
有合理的医学实践证据;
经医院药事管理与药物治疗学委员会(或药事管理委员会)及伦理委员会批准;
保护患者的知情权。
近日,广东省药学会发布了《超药品说明书用药目录(2019年版)》,其中有哪些是抗肿瘤相关的呢?

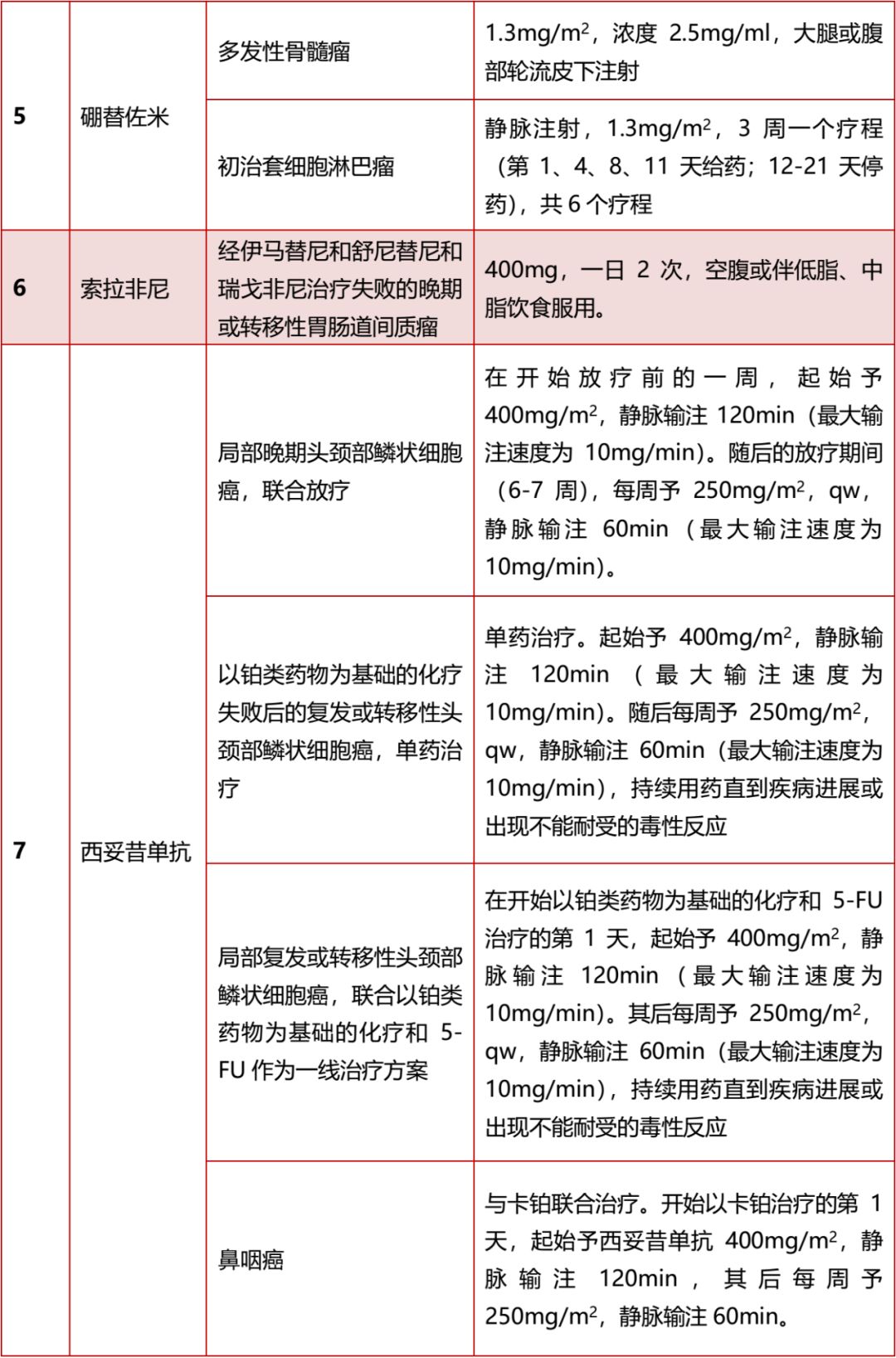
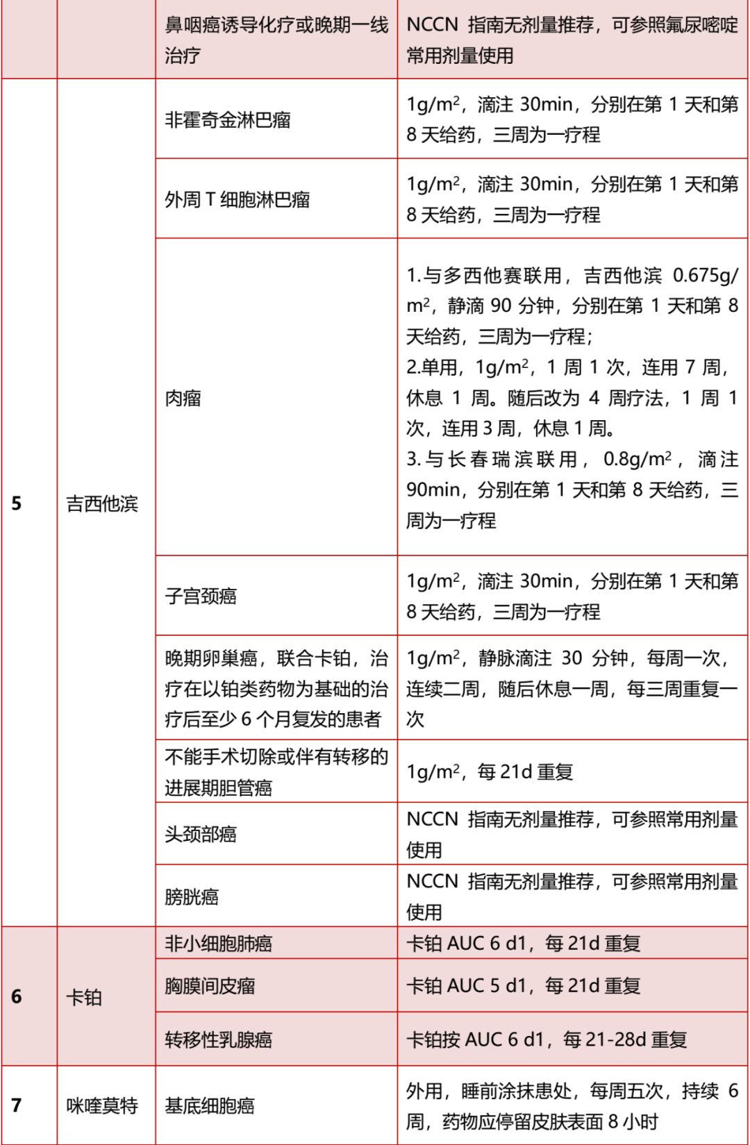
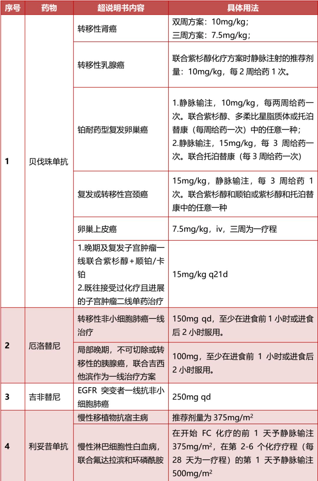
化疗药物篇





靶向药物篇


其他肿瘤科相关用药篇

以上表格根据广东省药学会《超药品说明书用药目录(2019年版)》整理,但原目录中个别药物无具体用法用量,主要参考相关癌症NCCN指南、CSCO指南进行了补充。
大部分医疗机构都会有本院的工作制度,超说明书用药管理流程基本如下:
拟超说明书用药的科室经科室讨论后,向医院药学部门提交超说明书用药申请表,并附超说明书用药方案、风险应急预案以及超说明书用药依据;
药学部门对超说明书用药申请进行初审,主要针对药品的超说明书用法进行循证医学评价;
药事会和伦理会审批;
经药事会和伦理会审批通过的超说明书用药品种,统一在医务部门备案,目录保留在医务部门和药学部门;
在紧急情况下使用未经备案的超说明书用药方案的,由科主任提出超说明书用药申请,报医务部门同意后可使用。确无时间提前申请的,可在抢救结束后补交申请资料。
当试图超说明书用药时,一定要按照本院制度进行,提交申请和机关备案一个不能缺,以免发生法律纠纷;医患纠纷日益增多的时代下,行医道路千万条,医好患者保护自己都重要!
来源:医学界肿瘤频道
相关资讯







