肝硬化及慢加急性肝衰竭的中外差异概述
01
肝硬化病因及分期
表1. 肝硬化的分期模式
02
自 1995年日本学者首次提出ACLF这一概念以来,近些年ACLF的定义和诊断标准不断地被提出,但绝大多数定义为专家共识或基于小样本的回顾性研究,缺乏可靠的循证医学证据。国内外关于ACLF诊断标准的争议主要在于有无肝硬化疾病基础。目前国际上常用的ACLF定义与诊断标准等如表2所示,各定义优缺点如表3所示[8-12]。
表2. 国内外对于ACLF的定义和诊断标准
03
肝硬化和ACLF均为导致肝病患者死亡的重要原因,两种疾病均伴有肝功能受损,而肝脏为唯一可合成白蛋白的器官[19]。因此,肝硬化或ACLF患者白蛋白的合成能力减弱。白蛋白具有多重重要生物学功能,除了维持胶体渗透压外,白蛋白还可运输药物、金属离子、气体、难溶性分子及激素等,调节炎症反应、维护内皮稳定及增强血小板抗聚集能力[20]。因此,外源性补充白蛋白在肝硬化或ACLF的治疗中可多方面发挥作用从而具有重要临床意义。
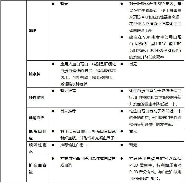
目前国内外对于人血白蛋白用于肝硬化或ACLF的治疗尚存在一定差距,具体如表4所示。
04
05
2021年第56届欧洲肝脏研究协会(EASL)年会——国际肝脏大会(ILC2021)上,意大利博洛尼亚大学医学院Paolo Caraceni教授分享了ANSWER研究中部分未发表的数据,接受标准药物治疗(SMT)组较基线eAlb无显著变化,而SMT联合人白蛋白治疗组(HA,40 g每周2次×2周,然后40 g每周一次)治疗后(6~12个月的随访)较基线eALB显著提升,提示失代偿期肝硬化患者长期使用人血白蛋白治疗可提升eALB[32]。
专家简介
吕芳芳 主任医师
浙江大学医学院附属
邵逸夫医院 感染科主任
· 中华医学会肝病学分会药物性肝病学组/酒精肝脂肪肝学组/自身免疫肝病学组委员
· 浙江省数理医学会第二届理事
· 浙江省数理医学会肝病专业委员会候任主任委员
· 浙江省中西医结合学会感染病专业委员会副主任委员
· 浙江省医学会肝病学分会委员
· 浙江省医学会热带病与寄生虫病学分会常委
· 浙江省中西医结合学会肝病专业委员会常委
· 2020年浙江大学好医生奖获得者
参考文献
1. Xiao J, Wang F, Wong NK, et al. Global liver disease burdens and research trends: Analysis from a Chinese perspective. J Hepatol 2019; 71(1): 212-21.
2. Cao Z, Liu Y, Cai M, et al. The Use of NACSELD and EASL-CLIF Classification Systems of ACLF in the Prediction of Prognosis in Hospitalized Patients With Cirrhosis. Am J Gastroenterol 2020; 115(12): 2026-35.
3. Wu T, Li J, Shao L, et al. Development of diagnostic criteria and a prognostic score for hepatitis B virus-related acute-on-chronic liver failure. Gut 2018; 67(12): 2181-91.
4. Hernaez R, Kramer JR, Liu Y, et al. Prevalence and short-term mortality of acute-on-chronic liver failure: A national cohort study from the USA. J Hepatol 2019; 70(4): 639-47.
5. 单姗, 赵连晖, 马红, 欧晓娟, 尤红, 贾继东. 肝硬化的定义、病因及流行病学. 临床肝胆病杂志 2021; 37(1): 14-6.
6. Jalan R, D'Amico G, Trebicka J, Moreau R, Angeli P, Arroyo V. New clinical and pathophysiological perspectives defining the trajectory of cirrhosis. J Hepatol 2021; 75 Suppl 1: S14-S26.
7. 中华医学会肝病学分会. 肝硬化诊治指南.临床肝胆病杂志 2019; 35(11): 2408-25.
8. Moreau R, Gao B, Papp M, Banares R, Kamath PS. Acute-on-chronic liver failure: A distinct clinical syndrome. J Hepatol 2021; 75 Suppl 1: S27-S35.
9. Li JQ, Li J. Acute-on-chronic liver failure: definition, diagnosis, and pathogenesis. Zhonghua Gan Zang Bing Za Zhi 2022; 30(2): 121-6.
10. Arroyo V, Moreau R, Jalan R. Acute-on-Chronic Liver Failure. N Engl J Med 2020; 382(22): 2137-45.
11. Gambino C, Piano S, Angeli P. Acute-on-Chronic Liver Failure in Cirrhosis. J Clin Med 2021; 10(19).
12. Zaccherini G, Weiss E, Moreau R. Acute-on-chronic liver failure: Definitions, pathophysiology and principles of treatment. JHEP Rep 2021; 3(1): 100176.
13. Moreau R, Jalan R, Gines P, et al. Acute-on-chronic liver failure is a distinct syndrome that develops in patients with acute decompensation of cirrhosis. Gastroenterology 2013; 144(7): 1426-37, 37 e1-9.
14. Bajaj JS, O'Leary JG, Reddy KR, et al. Survival in infection-related acute-on-chronic liver failure is defined by extrahepatic organ failures. Hepatology 2014; 60(1): 250-6.
15. 杨玲玲, 李君. 乙型肝炎相关慢加急性肝衰竭诊断与预后评估的中国标准. 中华临床感染病杂志 2019; 12(1): 22-3.
16. Sarin SK, Kumar A, Almeida JA, et al. Acute-on-chronic liver failure: consensus recommendations of the Asian Pacific Association for the study of the liver (APASL). Hepatol Int 2009; 3(1): 269-82.
17. Sarin SK, Kedarisetty CK, Abbas Z, et al. Acute-on-chronic liver failure: consensus recommendations of the Asian Pacific Association for the Study of the Liver (APASL) 2014. Hepatol Int 2014; 8(4): 453-71.
18. Sarin SK, Choudhury A, Sharma MK, et al. Acute-on-chronic liver failure: consensus recommendations of the Asian Pacific association for the study of the liver (APASL): an update. Hepatol Int 2019; 13(4): 353-90.
19. Carvalho JR, Verdelho Machado M. New Insights About Albumin and Liver Disease. Ann Hepatol 2018; 17(4): 547-60.
20. Jagdish RK, Maras JS, Sarin SK. Albumin in Advanced Liver Diseases: The Good and Bad of a Drug! Hepatology 2021; 74(5): 2848-62.
21. 中华医学会肝病学分会. 肝硬化腹水及相关并发症的诊疗指南. 临床肝胆病杂志 2017; 33(10): 158-74.
22. 李慧博, 门鹏, 王宇, et al. 《人血白蛋白用于肝硬化治疗的快速建议指南》解读. 临床药物治疗杂志 2018; 16(12): 10-6.
23. Caraceni P, Angeli P, Prati D, et al. AISF-SIMTI position paper on the appropriate use of albumin in patients with liver cirrhosis: a 2020 update. Blood Transfus 2021; 19(1): 9-13.
24. Bajaj JS, O'Leary JG, Lai JC, et al. Acute-on-Chronic Liver Failure Clinical Guidelines. Am J Gastroenterol 2022; 117(2): 225-52.
25. European Association for the Study of the Liver. Electronic address eee, European Association for the Study of the L. EASL Clinical Practice Guidelines for the management of patients with decompensated cirrhosis. J Hepatol 2018; 69(2): 406-60.
26. 中华医学会感染病学分会肝衰竭与人工肝学组, 中华医学会肝病学分会重型肝病与人工肝学组. 肝衰竭诊治指南(2018年版). 临床肝胆杂志 2019; 35(1): 38-44.
27. Claria J, Stauber RE, Coenraad MJ, et al. Systemic inflammation in decompensated cirrhosis: Characterization and role in acute-on-chronic liver failure. Hepatology 2016; 64(4): 1249-64.
28. Chen CY, Tsai WL, Lin PJ, Shiesh SC. The value of serum ischemia-modified albumin for assessing liver function in patients with chronic liver disease. Clin Chem Lab Med 2011; 49(11): 1817-21.
29. Giannone FA, Domenicali M, Baldassarre M, et al. Ischaemia-modified albumin: a marker of bacterial infection in hospitalized patients with cirrhosis. Liver Int 2015; 35(11): 2425-32.
30. Jalan R, Bernardi M. Effective albumin concentration and cirrhosis mortality: from concept to reality. J Hepatol 2013; 59(5): 918-20.
31. Baldassarre M, Naldi M, Zaccherini G, et al. Determination of Effective Albumin in Patients With Decompensated Cirrhosis: Clinical and Prognostic Implications. Hepatology 2021; 74(4): 2058-73.
32. Caraceni P, Baldassarre M, Tufoni M, et al. ILC 2021.
审批编号:VV-MEDMAT-72732
获批时间:2022年8月
仅供医疗专业人士
收藏
回复(0)参与评论
评论列表






