关于化疗输液是否需要置管或港
连续两天看到有帖子问picc或置港,我这闲不住的嘴,一定要大声说一下不要盲目picc或置港,不要盲目,不要盲目,还很多人四次去做了输液港,真是无话可说。
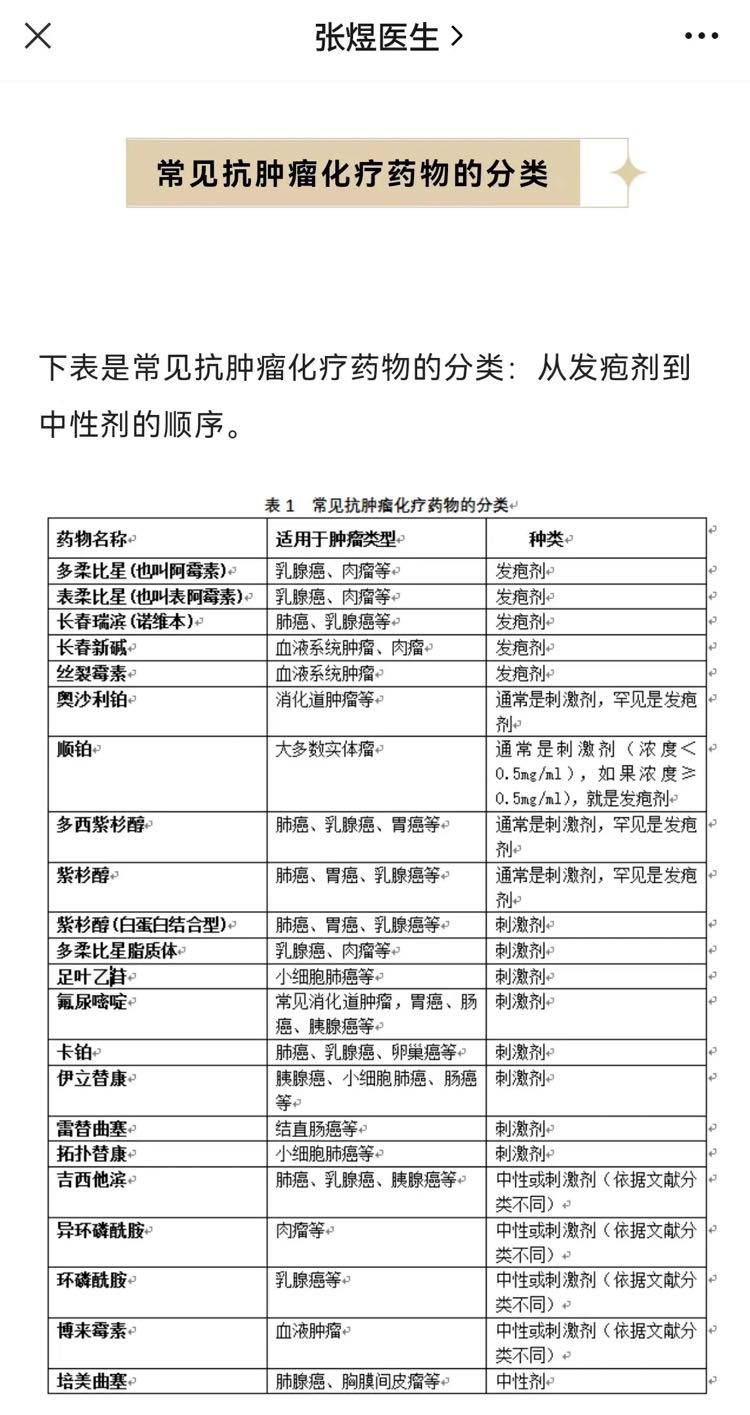
我tc方案四次,白蛋白紫杉醇+环磷酰胺,直接静脉输液,医生说安全方便,没有问题,尽管护士为了她工作方便,说我血管条件不好,很细,谨慎的可以输液时用上水胶体敷料,事实证明我一点事情没有。有些医院医生也不问意愿要求患者做输液港或picc,却对可能出现的血栓、各种不便、感染等风险几乎只字不提,这其中的利益关系,大家真的看不懂吗?我看过张煜医生发的科普,发出来供参考一下。大家多做功课吧,不必须的治疗就不要折腾自己了,作为患者已经千疮百孔了,看到这些现状真是有点伤感。

收藏
回复(26)举报
参与评论
评论列表
按投票顺序
我四次大十二次周疗都是静脉,也没啥问题。医生压根没提要搞其它的。
举报
2022-08-09 15:14:37 有用(1)
回复(1)
机灵的遥控器我们这边四次化疗都置港哦,一律置港。利益熏心
举报
2022-08-09 11:55:01 有用(1)
回复(3)
不上输液港可以,最好置管,特别是8次的,打到最后血管都找不到,手都戳烂,我经历过
举报
2022-08-09 12:07:47 有用(1)
回复(6)
我四次也是给装的picc,真的一点不方便
举报
2022-08-12 08:12:49 有用(0)
回复(0)
谦让的炒粉我已经置了
,打完化疗了,还要打满一年靶向,医生说可取港了,是不是应该抓紧去取掉它。但接下来又要放疗了,影响吗
举报
2022-08-11 16:13:03 有用(0)
回复(1)
完美的扁豆为什么护长说外周很危险,输液港排异
举报
2023-01-10 15:24:14 有用(0)
回复(0)
隐形的大提琴真羡慕你遇到了这么好的医生,我们这上来就推荐输液港,PICC都不想给装
举报
2023-02-19 17:00:22 有用(0)
回复(0)
谢谢分享
举报
2022-08-09 15:41:53 有用(0)
回复(0)
是的,置港是自费,我们也被推销了,不过后来也是看了这个果断选择静脉输液,请问敷料用哪种?
举报
2022-08-09 11:32:18 有用(0)
回复(1)
如果打一年靶向,还是上输液港的好。
举报
2022-08-09 12:00:11 有用(0)
回复(1)
稳重的便当被推销的一员我也是4次!
举报
2022-09-26 22:10:07 有用(0)
回复(0)
相关推荐
热点推荐
2013-11-19 14:23:04
爸爸确诊病情已经有11个多月了。一共做了8次大化疗,2次小化疗,以及35次放疗,上月返医院检查“瘤子”没有了。这一路走来,有多少的艰辛与泪水。在这里与大家分享爸爸的治疗过程。起初,拿到病例报告的时候,
2013-11-19 14:31:01
妈妈患肺癌已经有三年了,这三年来一直在接受治疗到现在,下面是妈妈检查以及治疗的过程。2010年10月,妈妈体检出肺癌IV期,纵隔淋巴转移,肝部转移,去省肿瘤医院复查,做了PET-CT,结果一样,省肿瘤
2013-11-19 15:04:43
2011年11月,妈妈被诊断肺癌,我在网上浏览了很多帖子,学到了很多,看到了一批又一批共同奋斗在抗癌战线上的战友。这15个月走下来,越来越体会到抗癌之路的艰辛,今天发个帖子,记录一下妈妈的治疗经过,也






