参与评论
评论列表
按投票顺序
陈波医生PDL1的数据呢?这个更关键哦
举报
2019-05-03 07:22:51 有用(0)
回复(2)
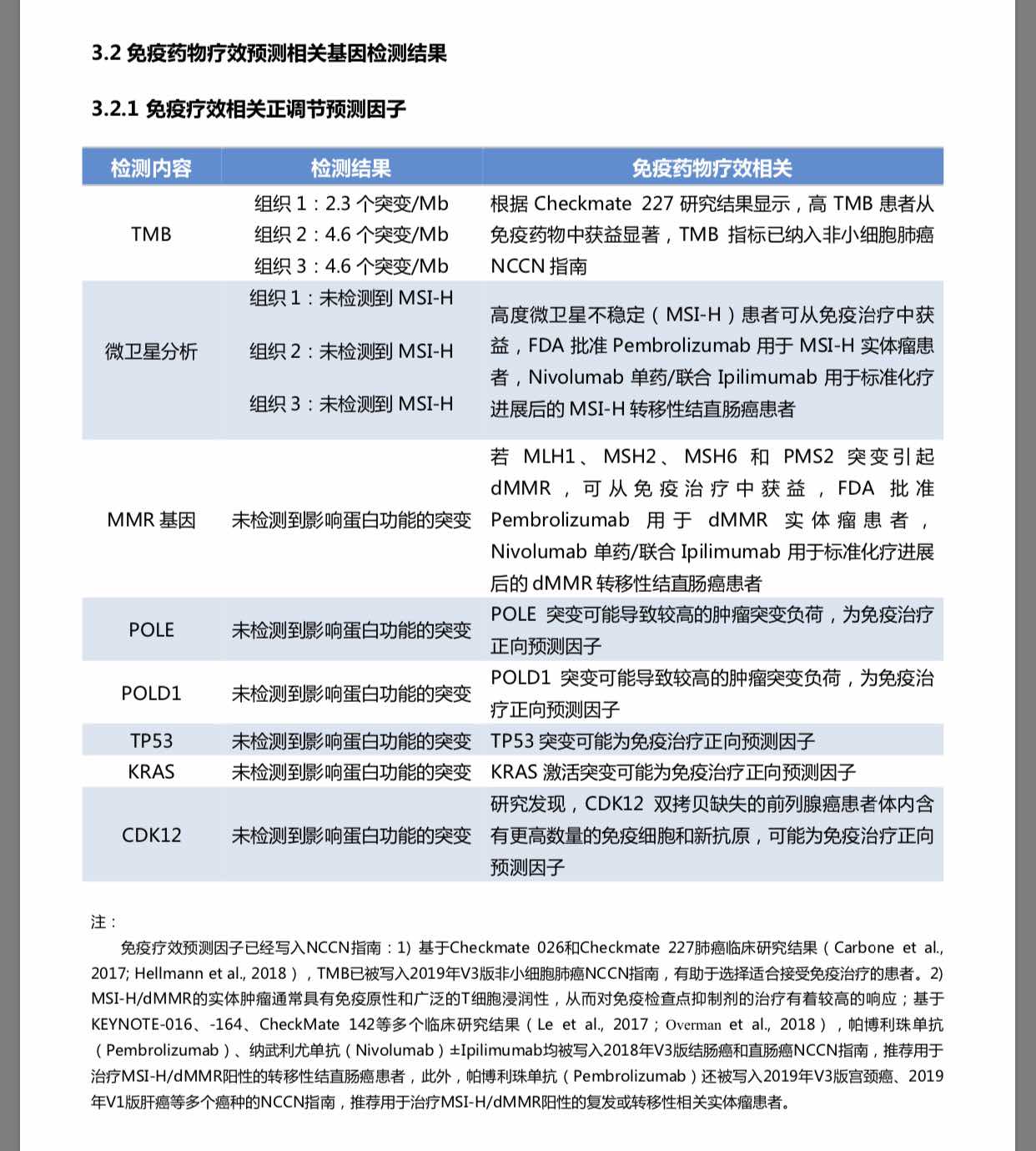
单从这份报告,TMB值不算高,甚至有点低;MSI-H未检测到,其他如kras和tp53之类可能提高免疫获益率的突变也没有,不建议尝试免疫;还是考虑化疗或者实在不行盲试靶向吧,多问一句你们是血液还是组织检测?
举报
2019-05-03 00:35:00 有用(0)
回复(1)
相关推荐
热点推荐
2013-11-19 14:23:04
爸爸确诊病情已经有11个多月了。一共做了8次大化疗,2次小化疗,以及35次放疗,上月返医院检查“瘤子”没有了。这一路走来,有多少的艰辛与泪水。在这里与大家分享爸爸的治疗过程。起初,拿到病例报告的时候,
2013-11-19 14:31:01
妈妈患肺癌已经有三年了,这三年来一直在接受治疗到现在,下面是妈妈检查以及治疗的过程。2010年10月,妈妈体检出肺癌IV期,纵隔淋巴转移,肝部转移,去省肿瘤医院复查,做了PET-CT,结果一样,省肿瘤
2013-11-19 15:04:43
2011年11月,妈妈被诊断肺癌,我在网上浏览了很多帖子,学到了很多,看到了一批又一批共同奋斗在抗癌战线上的战友。这15个月走下来,越来越体会到抗癌之路的艰辛,今天发个帖子,记录一下妈妈的治疗经过,也







