近50种廉价药物或将“晋级”抗癌药,杀癌途径千奇百怪!
近几年,朋友圈都在疯传“阿司匹林是神药,不仅能消炎,还能防癌抗癌呢!”,又一次掀起了一场“阿司匹林热潮”,于是很多觅友都跑来问我,阿司匹林到底有没有抗癌作用呢?今天我们就来好好聊一下这位“神药”。
自1899年诞生以来,阿司匹林被用于解热镇痛、抗炎抗凝、糖尿病、阿兹海默症等多类疾病,可以说是一款“神药”,最近也有研究表明,阿司匹林具有防癌抗癌的作用。
研究发现,阿司匹林能作用于前列腺素E2通路的免疫抑制功能,增强PD-1和PD-L1药物的药效,从而对整个免疫信号通路发挥作用。为了证明这一结论,科学家研究了600多名患者,经过科学规律的服用阿司匹林以后,发现术后使用阿司匹林的患者的存活率明显提高,且肿瘤出现了转归[1]。
此外,阿司匹林还能通过调节血管生成相关因子(如VEGF、EGFR等)来诱导非小细胞肺癌的凋亡,且随着药物水平的增加,这种作用就会越强[2]。也有研究证明,低剂量长期服用阿司匹林对可以提高非小细胞肺癌患者的五年生存率[3]。
此外,在其他多种肿瘤中,阿司匹林均展现出神奇的防癌抗癌作用,如能降低肠癌27%的发病风险、降低胃癌36%的发病风险、降低肝癌31%的发病风险等等。
阿司匹林本意作为解热镇痛药上市,但越来越多的试验证明它具有防癌抗癌作用,这样的结果不得不令人惊喜。无独有偶,最近另一种非抗癌药也映入了大家的眼帘。
二甲双胍本意是作为一种降糖药使用的,但是科学家们经过研究发现,二甲双胍同样也具有抗癌作用。
科学家们经过研究发现,二甲双胍一方面能在肿瘤微环境中抑制吞噬细胞的分化,预防肿瘤细胞额转移,一方面又能降低血液中肿瘤坏死因子的水平,发挥减轻氧化应激、抑制炎症反应的作用,双管齐下,从而抑制肿瘤的生长。
而刊登在《分子细胞》杂志的一篇文章也证实了二甲双胍的抗癌作用,研究发现,对于非小细胞肺癌患者使用靶向药联合二甲双胍治疗后,可以提高患者近两倍的的生存期(37.1 vs 17.5),同时还能将患者的死亡风险下降48%[4]。
不仅如此,研究还发现,二甲双胍还具有减肥、保护心血管、抗衰老等多种作用,不可谓不是一种“神药”,而这些作用一方面和它能降低血糖有关,另一方面也和它的作用机制有关。
雷帕霉素原意是作为一种大环内酯类抗生素,原意是为了治疗真菌感染的,然而发现它的代谢产物能抑制变态免疫反应,比抗真菌更抢眼,因此科学家们就把它作为治疗器官移植的免疫排斥反应的药物。
然后又又发现,它居然能协同其他癌症的治疗,发挥抗癌功效!科学家们经过研究发现,体内存在一种名叫TOR的信号通路,它的活跃可以造成细胞分泌大量的蛋白质、核酸,并给癌细胞的无限增殖提供生物原料,而雷帕霉素则可以抑制这一过程。
美国FDA也早就批准将雷帕霉素用于治疗头颈部鳞状细胞癌、尤文氏肉瘤、骨肉瘤等癌种,和雷帕霉素机制一样的其他mTOR抑制剂也被用于非小细胞肺癌、黑色素瘤等多种癌症中,都取得了不错的成绩。
关于卡纳单抗的临床试验名为CANTOS,其本意是研究卡纳单抗对于心血管疾病发病率的影响,但却意外发现,它也具有抗癌功效。
研究是一场前瞻性的研究,通过对有心梗病史的患者(其中47%的患者有吸烟史)进行分组、研究和跟踪观察以后,发现服用卡纳单抗的人比对照组的总体癌症死亡率降低了51%,而对于肺癌领域,则发现卡纳单抗组比对照组肺癌的相对发生率降低了67%,死亡率降低了77%。数据相当惊艳。
基于这样的数据,后来研究者又在全球进行了4项Ⅱ/Ⅲ临床研究,目前研究的内容还在进行。如果研究成功,可能会改写肺癌治疗的格局。
说了四种国外研发的药,那我们现在来聊一聊国内有哪些非抗癌的抗癌药。
青蒿素是我们国家屠呦呦从中药(青蒿)中提取出来的,也因此命名为青蒿素,,是目前治疗疟疾耐药性效果最好的药物,以青蒿素类药物为主的联合疗法,也是当下治疗疟疾最有效最重要的手段,也正因为如此,屠呦呦于2015年获得诺贝尔奖。
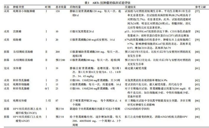
但是随着近年来的研究深入,发现青蒿素同样也具有抗肿瘤的作用。科学家发现,青蒿素及其衍生物(ARTs)一方面能抗氧化、诱导癌细胞凋亡,另一方面ARTs也能参与调节血管生成相关因子(如EGFR、VGFR等)来进一步起到抗癌作用的。
而目前已经有大量临床试验证明青蒿素在肺癌、肝癌、肠癌等多个癌种中都具有抗癌功效,其中在肺癌实验中,经过对120位非小细胞肺癌患者的分组、治疗和统计,青蒿素联合化疗组比单纯化疗组的疾病控制率、短期生存率、平均生存期都得到了提高,而肿瘤的再次进展时间则比单纯化疗组推迟了[5]。
此外在其他癌症,如乳腺癌、宫颈癌、结直肠癌等癌种中,青蒿素均初步展现出其独特的抗癌功效。具体的研究成果可见下表:

图片来源:《生命科学》
由于青蒿素发现的比较晚,所以目前的临床试验没有阿司匹林和二甲双胍那么多,也正因为如此,很多试验都属于Ⅰ、Ⅱ期或者临床前试验,尽管如此这仍然为后续的研究打下了基础。
此外国内还有片仔癀、华蟾素等一些中成药也展现出了抗癌功效,但由于目前作用机制还没有完全清楚,故这里就不多做叙述了。
鉴于未来可能这类药能给患者减轻经济负担的同时,还能为患者带来更大的希望,科学家们又分析了几千种已经开发出来且证明安全的药物,发现了近50种此前从未识别出具有抗癌活性物质的药。
也就是说,未来可能会有近50种新的廉价的抗癌药产生!这些药物通过各种各样意想不到的途径来杀死癌细胞。而对于患者来说,这对无疑是一个好消息,意味着患者未来会有更多的治疗选择,也将能获得更久、活得更好!
正如开展这项研究的教授所说“这是一个很好的初始数据集,在未来扩展这个数据库肯定会带来更大的益处。”相信未来会有越来越多这类药物产生,能为患者带来更多的福报!
感谢您阅读到此,如果您觉得有用,记得关注加入康复圈,并转发给更多患者~
温馨提醒:关注公众号,可私聊康复君免费领取前列腺癌资料包哦!还可与更多病友一起交流互助、分享经验!
相关资讯






