做完胃镜,胃有没有问题?医生教你快速看懂胃镜报告!
当你做完胃镜,拿到胃镜报告的时候,是不是有这样的困惑:看不懂啊,我的胃到底有没有问题?
今天,我就教给大家快速看懂胃镜报告的方法。
1、先看文字,再看图片;
2、先看后面,再看前面;
3、先问医生,少上网查。
图片来源:吉米大夫
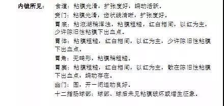
上面的图是我们医院的报告:
前面部分包括了:你的基本信息和胃镜的图片;
后面部分包括了:文字描写你的胃、诊断是什么、哪个医生做的、做完了还需要注意什么......
我们需要重点看的是:后面部分!!!前面的图片部分根据后面的描写对应着看。
拿到报告以后,请先问医生,不要先上网查诊断结果,这样做的后果很严重~~~
以上面的报告为例子
1、看诊断:
浅表性胃炎伴胆汁反流(浅表性胃炎基本等于正常,不用看了)、胃角溃疡。这里面关键的是胆汁反流、胃角溃疡,这就是你的胃的结果。
图片来源:吉米大夫
2、看文字:
胃体后面写了较多胆汁;胃角写了中段见一黏膜凹陷......这就是你的问题具体描写。看完这个就知道了你的胆汁在胃体、溃疡在胃角,而且做了活检。其他文字基本的意思就是“正常”,你就不用看了。
图片来源:吉米大夫
3、看图片:
既然问题在胃体和胃角。那就去找标记这两个部位的图。第一排中间的是胃体,黄黄的是胆汁;第二排中间的是胃角,那个白色的坑,就是溃疡了。其他的图片就不要看了。具体在胃的哪里,身体上是摸不出来的,位置也是随时在变化的。也许是你疼的地方,也许不是,所以就不要去纠结和注意了。
图片来源:吉米大夫
4、看最后:
既然做了活检,那什么时候可以吃东西,什么时候拿活检报告,最下面的红字部分都交代清楚了,这个很重要。
图片来源:吉米大夫
5、看医生:
拿着报告去看医生这才是正确的态度,而不是先掏出手机查:溃疡、胆汁。挂号看医生,医生会告诉你:下一步吃什么药、注意什么事情,你还有什么疑问也可以好好问一问,自己千万不要去直接查诊断结果。
因为上网去查,无论你查什么,最后你的出来的结论只有一个:癌!!
1、图片部分
图片来源:吉米大夫
上面图里面:
左上那些白白的,还能看到圆圆透明的,那些都是泡沫,是正常的,不是你的胃长了东西;
中间那个黑黑的,不是你的胃有个洞了,而是正常的幽门,没有它,你胃里面的东西怎么能排到十二指肠?
右边那些白白的点点,不是胃里长的东西,而是反光,这也是正常的。
图片来源:吉米大夫
上面图里面,黑黑的是什么?就是胃镜管子,不是你胃里面长出来的东西,这也是正常的。
2、文字部分
图片来源:吉米大夫
如果你的胃镜报告上写的是上面图片里面的东西,那就恭喜你,你的胃基本正常!
你要问,那些出血点、粗糙是不是有问题?你吃了这么多年的东西,谁都要留下点痕迹吧,这些都是正常的。
3、诊断部分
“浅表性胃炎”或者“非萎缩性胃炎”:这些其实类似于正常。无论谁去做胃镜,至少都有这个诊断,所以你也不用去管了。
如果是这两个结果,就你的胃镜看,你的胃是基本正常的。
这些正常的事情,就让他们过去吧,不要把我们宝贵的时间浪费在他们身上,你们说对不对?
1、图片部分
看文字部分所对应的图片。比如一开始我们示范看报告顺序的图,你一定要好好重视你的胃体、胃角对应的图,因为那个是你胆汁和溃疡的地方。
图片来源:吉米大夫
重点看:多不多、大不大、有没有做活检,这些文字部分会写得很清楚。
2、文字部分
重点看的是有问题的地方,看几个、大小、有没有做活检等等。
对于息肉、溃疡.......的大小描写,不要太在意,更不要把前后两次的做比较,因为这个大小都是估计的,胃镜里面又没有尺!
1.5厘米和1.6厘米,其实真的没有区别~~~~
3、诊断部分
诊断里面可能有萎缩性胃炎、胆汁反流性胃炎......无论是什么胃炎,其实本质都是胃炎,所以不要太在意。特别是萎缩性胃炎,它根本就不是癌,只是你的“土质”差了点,容易长坏东西,需要定期观察它、用药治疗它而已。
重点要看的是:占位、隆起、溃疡......其他还有一些诊断,先看了医生再说,自己不要先去网上搜索这个诊断,前面也说了,查到最后就是一个结果:癌。
4、最后部分
比如活检后什么时候可以吃,吃什么,多久拿报告,去哪里拿报告;有没有做幽门螺杆菌,结果怎么样......
这些在最后的部分都有标记,也不用一遍又一遍地去问医生。要抓紧时间问主要的东西。
其实,大部分都没有什么问题,为什么一定要上网查了吓自己?重要的是管理好自己的胃。
1、看报告的原则:先看后面,再看前面;先看文字,再看图片;先问医生,少上网查;
2、看报告的顺序:看诊断、看文字、看图片、看最后、看医生;
3、千万不要第一时间去网上查诊断结果的意思,这样的做法结论只有一个:癌;
4、报告上有些部分可以不用管,有些需要重视;
5、正确的姿势是,拿着报告去看医生,重点问诊断结果的意思、下一步怎么治疗、生活上有哪些需要注意的。
封面图片来源:摄图网正版图库
责任编辑:胃癌互助君
作者:苏州市立医院 闵寒
来源:吉米大夫
相关资讯







