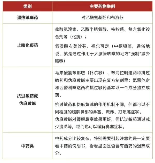
是药三分毒,阳了以后规范吃药,咨询医生遵照医嘱不要盲目乱吃药

现在到处都是羊了个羊,阳了个阳,防护再好,人在河边走哪有不湿脚的,切记:阳了以后一定要规范吃药,特别是跟我一样的一部分特殊群体一定要切记,遇阳不慌,保持好心态,多喝水(但也要适量),勤量体温,38.5以上吃退烧药,布洛芬儿童型(美林),38.5度以下不吃药多喝水(适量)排尿,手心脚心耳后以及各个关节部位喷酒精降温,饮食清淡多食水果蔬菜,我在10.21号开始,以二天二夜的时长而结束发烧症状,发烧期间吃了两次退烧药(儿童型),用了一次退烧贴,退烧以后咳嗽了几天,喝的润肺膏,“后遗症”就是当时身体有点乏力,味觉丢失、胃难受吃不下东西,一个星期后所有症状消失。
         ​疫情三年我因自身身体原因(休克性过敏)未注射新冠疫苗,疫情所有的经历历历在目,现每天见到网上都在谈阳了抢药囤药,是药三分毒,别盲目乱吃药,有很多药是不能合在一块吃,也不能叠加吃的,吃之前一定要仔细的看,咨询医生遵照医嘱后再吃,身体是自己,别新冠未要命,自个乱吃药丢了小命就不划算了。
图片
图片
图片
图片
图片
图片
图片
图片
图片

参与评论

更多
图片验证码

评论列表

更多
按投票顺序
👍👍👍
举报
2022-12-20 17:07:49
有用(0)
回复(0)
举报
2022-12-19 19:09:12
有用(0)
回复(0)
举报
2022-12-19 19:51:49
有用(0)
回复(0)
谢谢分享
举报
2022-12-21 07:05:11
有用(0)
回复(0)
谢谢你的经验分享!
举报
2022-12-20 09:52:33
有用(0)
回复(0)
举报
2022-12-19 21:22:26
有用(0)
回复(0)
举报
2022-12-19 21:51:53
有用(0)
回复(0)
👍👍👍
举报
2022-12-19 23:30:54
有用(0)
回复(0)
爸爸确诊病情已经有11个多月了。一共做了8次大化疗,2次小化疗,以及35次放疗,上月返医院检查“瘤子”没有了。这一路走来,有多少的艰辛与泪水。在这里与大家分享爸爸的治疗过程。起初,拿到病例报告的时候,
Xxiaoxiao
100192 阅读
阅读全文
妈妈患肺癌已经有三年了,这三年来一直在接受治疗到现在,下面是妈妈检查以及治疗的过程。2010年10月,妈妈体检出肺癌IV期,纵隔淋巴转移,肝部转移,去省肿瘤医院复查,做了PET-CT,结果一样,省肿瘤
2011年11月,妈妈被诊断肺癌,我在网上浏览了很多帖子,学到了很多,看到了一批又一批共同奋斗在抗癌战线上的战友。这15个月走下来,越来越体会到抗癌之路的艰辛,今天发个帖子,记录一下妈妈的治疗经过,也
invay
37767 阅读
阅读全文