影响因子38!上海交通大学王存、覃文新发现肝细胞癌的潜在治疗策略

由于针对关键环节的药物缺乏,目前对晚期肝细胞癌(HCC)患者的治疗选择仍然有限。2022年8月23日,上海交通大学王存,覃文新及上海交通大学/荷兰癌症研究所René Bernards共同通讯在Cell Discovery(IF=38) 杂志在线发表题为“EGFR blockade confers sensitivity to cabozantinib in hepatocellular carcinoma” 的通讯文章,卡博替尼(cabozantinib)联合疗法可能对进展期HCC患者有强大的治疗潜力。基于无偏倚的方法确定EGFR阻断联合卡博替尼作为治疗HCC的一种潜在策略。在最近的一项研究中,EGFR抑制剂也被发现可以增强对肝癌的疗效。然而,在临床研究中,EGFR抑制剂并没有增强索拉非尼的疗效,这表明EGFR抑制的协同作用仅对多激酶抑制剂的子集具有选择性。由于这里确定的两种药物已经在临床中使用或正在临床开发中,该研究的发现可以很容易地在临床中测试。总之,本研究提出了一种肝癌治疗的新策略,为未来针对肝癌的精准治疗奠定了基础。
图片

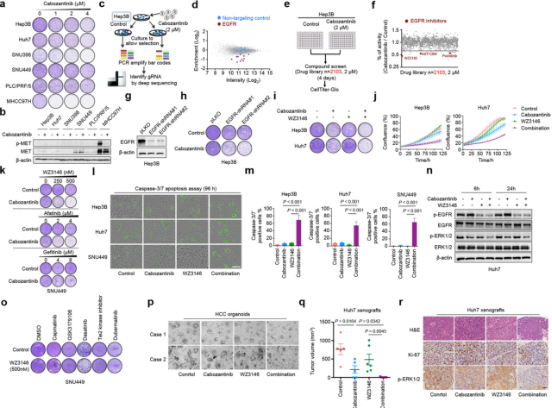
由于针对关键依赖的药物缺乏,目前对晚期肝细胞癌(HCC)患者的治疗选择仍然有限。广谱激酶抑制剂,已被批准作为临床一线治疗,对HCC患者的缓解率较低,总体生存期受益较小。对于初期反应者,其长期疗效受到获得性耐药性的限制。因此,迫切需要为在一线治疗中进展的HCC患者开发有效的二线治疗方法。近年来二线治疗候选药物名单不断扩大,目前包括瑞戈非尼单药、雷莫西尤单抗帕博利珠单抗,以及纳武利尤单抗伊匹木单抗联合治疗。卡博替尼是一种口服生物利用度高的多激酶抑制剂,靶向c-MET, cRET, c-KIT, VEGFR, TIE2和AXL。III期CELESTIAL试验显示,卡博替尼的中位总生存期/无进展生存期为10.2/ 5.2个月,而安慰剂为8.0/1.9个月。卡博替尼已被批准用于HCC患者的二线治疗。


图片

EGFR阻断使HCC患者对卡博替尼敏感(图源自Cell Discovery 

为了解决EGFR阻断和卡博替尼协同降低HCC细胞系活力的机制,该研究测量了卡博替尼、WZ3146或这两种药物联合使用时的凋亡诱导。单药治疗这两种抑制剂在三种HCC细胞系中显示出适度的凋亡诱导证据。然而,当卡博替尼和WZ3146联合处理细胞时,观察到细胞凋亡有很强的协同诱导作用。如上所述,WZ3146是针对EGFR T790M8的突变选择性EGFR抑制剂,而在该研究中,观察到WZ3146也明显抑制野生型EGFR。如上所述,卡博替尼是一种多激酶抑制剂,靶向c-MET、c-RET、c-KIT、VEGFR、TIE2和AXL。这些数据表明,卡博替尼抑制了多个靶点,从而引起WZ3146和卡博替尼之间的协同作用。


为了测试该研究的体外发现是否可以在临床前模型中重现,该研究建立了两个患者来源的HCC类器官进行进一步分析。结果表明,单独使用卡博替尼或WZ3146轻微抑制了患者来源的类器官的生长,而两者的联合使用显著抑制了两种HCC类器官的细胞活力,表明卡博替尼和WZ3146之间存在很强的协同作用。然后,该研究生成异种移植用于体内分析。与单药治疗相比,卡博替尼和WZ3146联合治疗显示出更有效的抑制肿瘤生长。卡博替尼联合疗法可能对进展期HCC患者有强大的治疗潜力。


总之,本研究提出了一种肝癌治疗的治疗的新策略,为未来针对肝癌的精准治疗奠定了基础。由于这里确定的两种药物已经在临床中使用或正在临床开发中,该研究的发现可以很容易地在临床中测试。

参与评论

更多
图片验证码

评论列表

更多
按投票顺序
爸爸确诊病情已经有11个多月了。一共做了8次大化疗,2次小化疗,以及35次放疗,上月返医院检查“瘤子”没有了。这一路走来,有多少的艰辛与泪水。在这里与大家分享爸爸的治疗过程。起初,拿到病例报告的时候,
Xxiaoxiao
100841 阅读
阅读全文
妈妈患肺癌已经有三年了,这三年来一直在接受治疗到现在,下面是妈妈检查以及治疗的过程。2010年10月,妈妈体检出肺癌IV期,纵隔淋巴转移,肝部转移,去省肿瘤医院复查,做了PET-CT,结果一样,省肿瘤
2011年11月,妈妈被诊断肺癌,我在网上浏览了很多帖子,学到了很多,看到了一批又一批共同奋斗在抗癌战线上的战友。这15个月走下来,越来越体会到抗癌之路的艰辛,今天发个帖子,记录一下妈妈的治疗经过,也
invay
38423 阅读
阅读全文