距离确诊两年,主病灶尺寸缩小,病情稳定
距离上次爸爸确诊到现在已经两年的时间了。
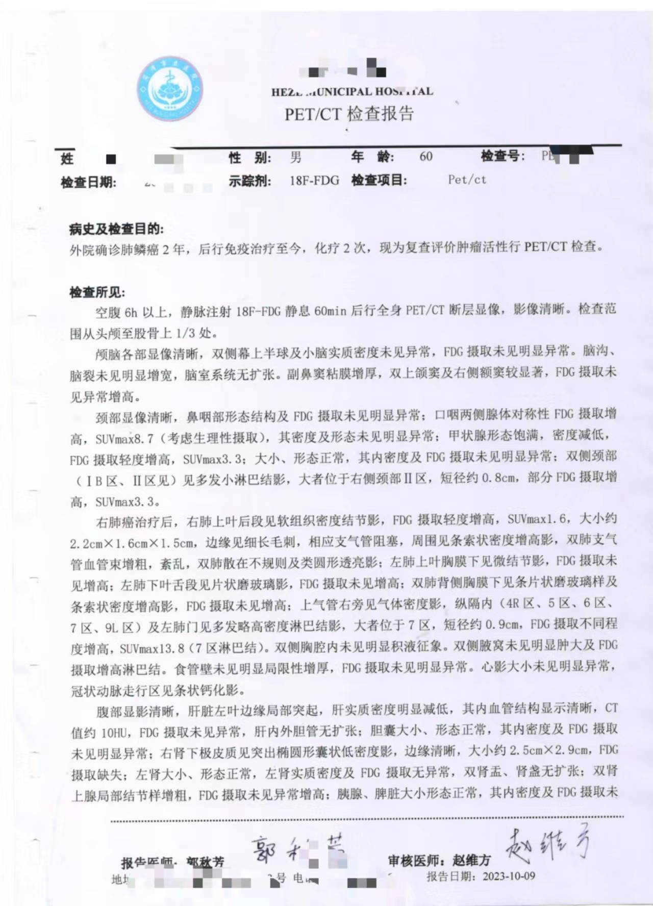
近期复查的报告

两年前,因为我远嫁,爸爸已经很多年都没有来过我在的城市,因为帮我带几天孩子,迫不得己,时隔五年再次不远千里的过来。那时候他已经很虚弱了,只不过,粗心的我并没有发现。因为他多年没有体检,想着他来,给他做个体检。来的第二天早上,我带去有熟人的一家医院体检,本来还在和熟人谈笑风生的我,被医生叫去。避开爸爸,跟我指着图像说:你看看(肿瘤)这么大了,你们来晚了。我当时如同当头棒喝,我的爸爸还这么年轻!怎么可能?

后来住院检查,隐瞒病情,确诊,寻找治疗方案。
现如今已经两年了,爸爸慢慢的知道了自己的病情,抽血和报告,他手机都能查到,态度还是很乐观的。整个治疗过程,只有中间两次治疗联合了化疗,两年主要用替雷利珠单抗进行单免疫治疗。
主病灶尺寸从最初的7.35*5cm(PET CT报告尺寸),变为目前的2.2*1.6*1.5cm,SUV值1.6。因为SUV值比较低,目前我们不是太担心主病灶。
不过纵隔淋巴结从最初的1.7cm*1.2cm,SUV值4.9.
变更为目前0.9cm,SUV值13.8。这是我们最忧心的一个地方。
确诊的报告

近期复查的报告


因为时隔两年,免疫治疗是否接着用?还是采用新的治疗方式?寻求手术?放疗?还是停药?
目前咨询了相关专家的意见,外科专家认为,双肺和纵隔均有出现,不建议手术。
放疗科的专家给了两种方案,一,按目前治疗方案观察,定期复查。二,立即采用放疗。但是考虑到已经用了两年的免疫药,放疗出现放射性肺炎的几率比较大。
经过我们兄妹三人商量,最终决定先维持目前治疗方案观察!
还有一个就是之前加了两次化疗,纵隔淋巴结有从1.7 cm到两次化疗后1.0cm。所以还有一个想法是,要不要考虑再联合两次化疗看看效果。
已经很久没有更新,现在把我爸爸目前治疗的情况发出来,给大家一个参考,同时也希望能得到一些接下来治疗的建议。
感谢!!!!
收藏
回复(6)举报
参与评论
评论列表
按投票顺序
1,pet报告的阅片医生判断纵膈不是肿瘤进展,是炎性的,除非这个医院水平不高,还是要相信他的专业意见。。。。。。。。2、免疫用了两年,说明疗效挺好,效不更方,这是医理,不建议随便调整方案。。。。。。。3、切忌放疗,除非病理证明纵膈内就是肿瘤进展,且体感变差。否则就医生说的,一旦肺炎就麻烦大了。
举报
2023-10-28 19:20:57 有用(0)
回复(1)
友友,现在还在继续用免疫超过两年了吗~
举报
2024-02-18 23:46:30 有用(0)
回复(2)
相关推荐
热点推荐
2013-11-19 14:23:04
爸爸确诊病情已经有11个多月了。一共做了8次大化疗,2次小化疗,以及35次放疗,上月返医院检查“瘤子”没有了。这一路走来,有多少的艰辛与泪水。在这里与大家分享爸爸的治疗过程。起初,拿到病例报告的时候,
2013-11-19 14:31:01
妈妈患肺癌已经有三年了,这三年来一直在接受治疗到现在,下面是妈妈检查以及治疗的过程。2010年10月,妈妈体检出肺癌IV期,纵隔淋巴转移,肝部转移,去省肿瘤医院复查,做了PET-CT,结果一样,省肿瘤
2013-11-19 15:04:43
2011年11月,妈妈被诊断肺癌,我在网上浏览了很多帖子,学到了很多,看到了一批又一批共同奋斗在抗癌战线上的战友。这15个月走下来,越来越体会到抗癌之路的艰辛,今天发个帖子,记录一下妈妈的治疗经过,也







