EASL2022丨王艺瑾教授团队:肝细胞癌组织及外周血T细胞受体测序揭示肿瘤不同分期特征
研究方法
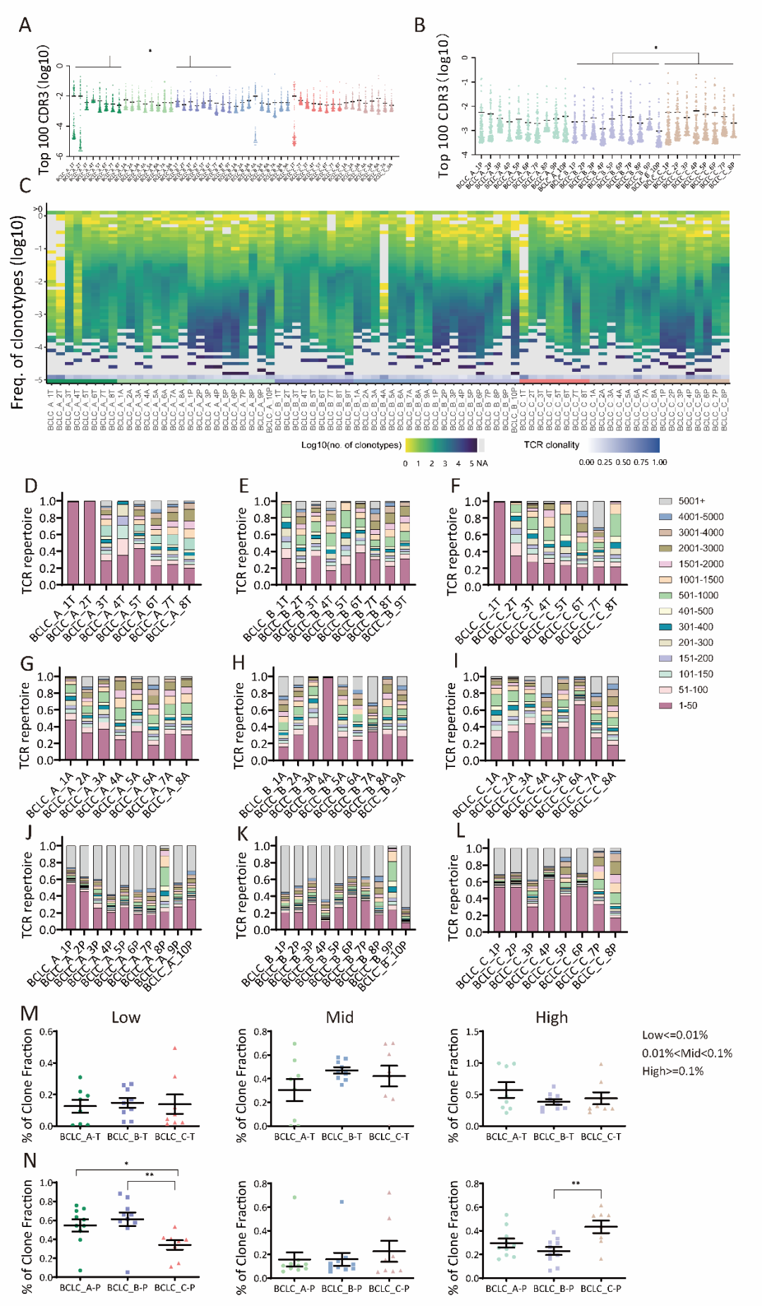
研究结果
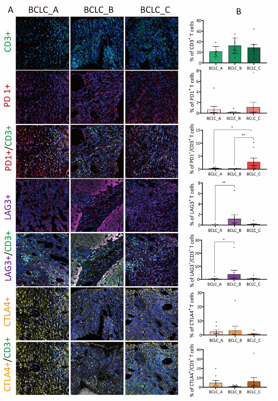
不同BCLC分期HCC抑制性T细胞表达分布
CDR3序列的多样性和克隆性分析
复发患者TCR的多样性和克隆性分析
研究结论
研究者说
参考文献:(上下滑动查看更多)
1. Sheng J, Wang H, Liu X, et al. Deep Sequencing of T-Cell Receptors for Monitoring Peripheral CD8 T Cells in Chinese Advanced Non-Small-Cell Lung Cancer Patients Treated With the Anti-PD-L1 Antibody. Front Mol Biosci. 2021 Jul 9;8:679130. doi: 10.3389/fmolb.2021.679130.
2. Chen H, Zou M, Teng D, et al. Profiling the pattern of the human T-cell receptor γδ complementary determinant region 3 repertoire in patients with lung carcinoma via high-throughput sequencing analysis. Cell Mol Immunol. 2019 Mar;16(3):250-259. doi: 10.1038/cmi.2017.157. Epub 2018 Feb 5.
3. Datar I, Sanmamed MF, Wang J, et al. Expression Analysis and Significance of PD-1, LAG-3, and TIM-3 in Human Non-Small Cell Lung Cancer Using Spatially Resolved and Multiparametric Single-Cell Analysis. Clin Cancer Res. 2019 Aug 1;25(15):4663-4673. doi: 10.1158/1078-0432.CCR-18-4142. Epub 2019 May 3.
4. Gopalakrishnan D, Koshkin VS, Ornstein MC, et al. Immune checkpoint inhibitors in urothelial cancer: recent updates and future outlook. Ther Clin Risk Manag. 2018 Jun 5;14:1019-1040. doi: 10.2147/TCRM.S158753.
5. Sakimura S, Nagayama S, Fukunaga M, et al. Impaired tumor immune response in metastatic tumors is a selective pressure for neutral evolution in CRC cases. PLoS Genet. 2021 Jan 21;17(1):e1009113. doi: 10.1371/journal.pgen.1009113.
6. Chen X, Poncette L, Blankenstein T. Human TCR-MHC coevolution after divergence from mice includes increased nontemplate-encoded CDR3 diversity. J Exp Med. 2017 Nov 6;214(11):3417-3433. doi: 10.1084/jem.20161784. Epub 2017 Aug 23.
7. Wang L, Simons DL, Lu X, et al. Connecting blood and intratumoral Treg cell activity in predicting future relapse in breast cancer. Nat Immunol. 2019 Sep;20(9):1220-1230. doi: 10.1038/s41590-019-0429-7. Epub 2019 Jul 8.
专家简介
王艺瑾
南方科技大学
副教授,研究员,博士生导师
感染免疫组PI
深圳市海外高层次人才
欧洲肝病学会(EASL)授予的青年学者奖
中国研究型医院学会分子诊断医学专业委员会临床分子检验学组副组长
专家简介
谢辉
解放军总医院第五医学中心
副主任医师,硕士生导师
中国抗癌协会肿瘤介入学专业委员会消融专家委员会常务委员
中国抗癌协会肿瘤微创治疗专业委员会肿瘤消融分会常务委员
中国抗癌协会肿瘤介入学专业委员会青年委员会委员
中国抗癌协会肿瘤微创治疗专业委员会肿瘤急症微创治疗分会委员
中国抗癌协会肿瘤介入学专业委员会肝癌专家委员会委员
中国医疗保健国际交流促进会介入诊疗分会委员
北京医学会介入医学分会委员
中国超声医学工程学会超声治疗及生物效应专业委员会青年委员
收藏
回复(0)参与评论
评论列表






