好久不见
首先感谢总是有觅友在关心我的近况,这几个月我的确也是杂乱忙的,吃了一年半的靶向药物开心舒心,但今年八月25号复查时发现一个病灶变大了,医院立即安排做了基因检测,很遗憾没有突变了,因为病灶变大的很有限,医院还是维持原来的靶向治疗,到九月复查时病灶和八月差不多,但增加了一些小结节,医院还是说维持原状,不需要改变治疗方案,但我总感觉还是需要请别的专家看看,是否有别的方案,于是十月十三号我挂到了广东省人民医院吴一龙教授,他看了我的CT,和以前的报告,肯定的说,你的病灶完全可以手术,很简单的事,于是我就决定干脆手术后再回家吧,于是就在十天前在省医做了手术,三天就出院了,手术做的特别顺利,今天已经第十天了,身上基本不痛了,就是翻身有时会痛,这几天可以每天到山里散步了,医学真是发达呀,我没有感觉身体有多大上海,反而脚里是有力的,我是请广东省人民医院钟文昭主任做的手术,他几乎每天十来台手术,非常平易近人,技术更是精湛,我手术第三天就安排出院了,也没配啥药,恢复的特别好,感恩所有为我加油鼓劲的朋友亲人医生还有觅友。
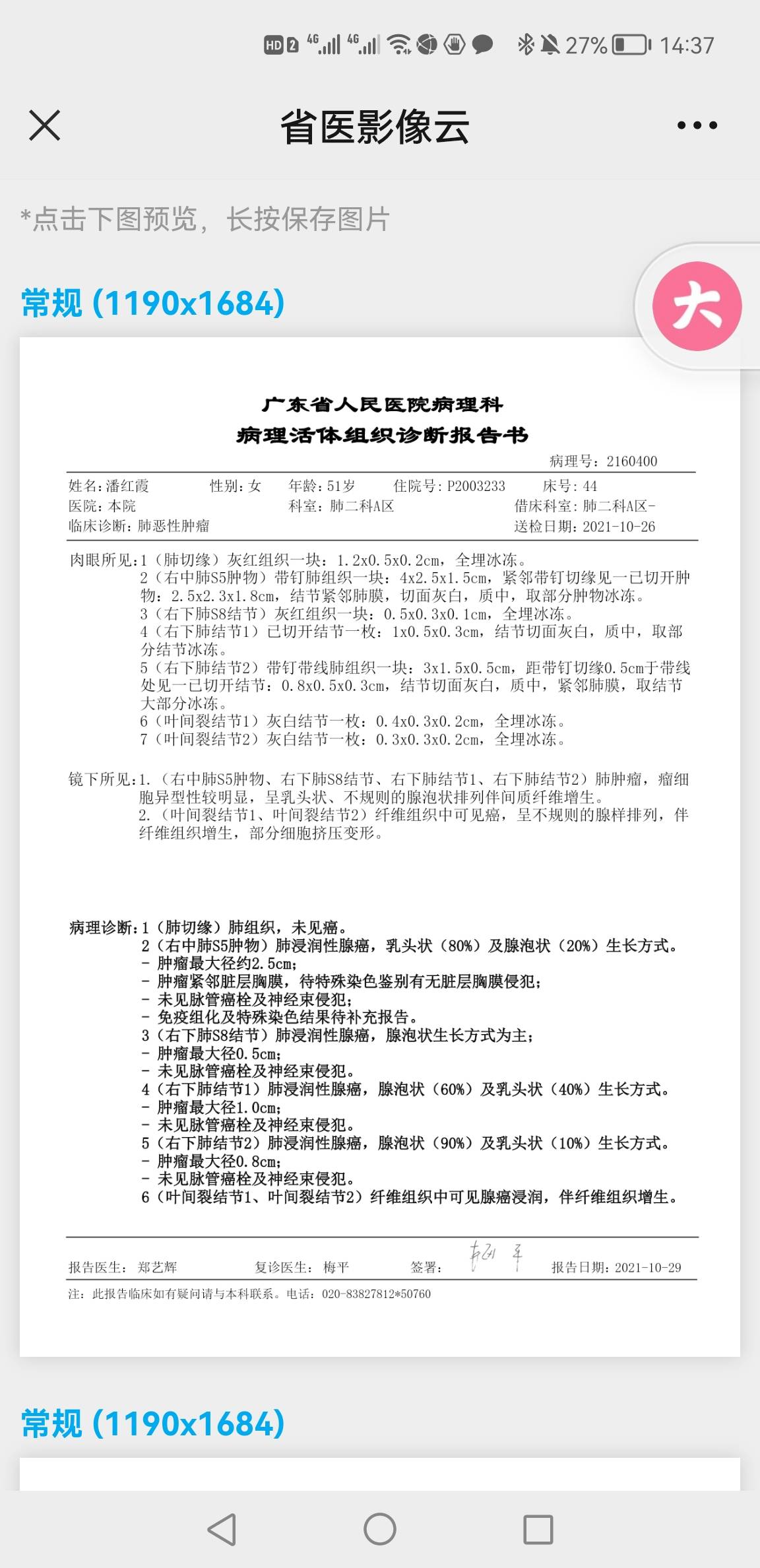
活检的报告也出来了,似乎不太好,不过我倒是不太紧张,现代医学这么发达,有的是治疗手段,不用瞎操心,心里想的越多越不利于治疗,糊里糊涂的活着,挺好的。后面是我活检的报告,请觅友们帮我看看是什么意思,后续又该如何治疗比较合适,谢谢大家!

正在参与活动:抗癌日记 | 每天都有在认真地生活,邀你来记录!
收藏
回复(72)举报
参与评论
评论列表
按投票顺序
进来想看看你有没有发新贴,真的有,好高兴。看见进展又手术了,真的是又难过又开心。


举报
2021-11-06 21:55:28 有用(1)
回复(1)
细腻的抽屉老弟,多发的结节怎么处理了?
举报
2021-11-03 13:36:16 有用(1)
回复(0)
cnbmojmqwkkklq
举报
2021-11-03 20:07:31 有用(1)
回复(0)
野性的小马驹是不是根治手术啊
举报
2021-11-02 22:29:28 有用(1)
回复(4)
手术很好,做的也彻底,还没有淋巴转移,看起来病理还不错,美中不足是病灶都有微乳头,有的占比还很多,这要看你的主治医生怎么治疗了,人家经验多,一定会用最好的方法,你不用担心,现阶段养好身体是最主要的,争取一个月时间补上去,一个月后复查,医生就会给你方法了。
举报
2021-11-03 21:55:15 有用(1)
回复(1)
加油💪
举报
2021-11-08 11:37:31 有用(0)
回复(0)
体贴的饭盒问下你们是什么突变
举报
2021-11-07 08:24:29 有用(0)
回复(3)
寻觅健康6208能介绍下那位朋友吗?可以帮忙挂号吗?我付费用
举报
2021-12-03 00:11:12 有用(0)
回复(0)
请问怎么能挂到吴一龙教授或者钟医生的号 ? 祝好!🙏
举报
2021-11-03 19:08:11 有用(0)
回复(3)
c-met突变有靶向药啊。

举报
2021-11-04 05:15:28 有用(0)
回复(0)
phx050307做手术切除了
举报
2021-11-03 13:36:55 有用(0)
回复(1)
💪
举报
2021-11-27 18:35:49 有用(0)
回复(0)
我爸情况跟你一样,也是大量胸水确诊的,也去看啦钟文昭,他说过半年再去找他
举报
2021-11-04 06:12:02 有用(0)
回复(3)
自由的麦片看结果术后需要辅助治疗吧。乳头成分多,属于高危因素
举报
2021-11-03 19:49:04 有用(0)
回复(0)
你的病理中没有微乳头成份是含有乳头状成份不属于高危因素。
举报
2021-11-05 15:59:07 有用(0)
回复(1)
cr就复发了?好在做了手术,加油!
举报
2021-11-03 13:50:19 有用(0)
回复(0)
phx050307哈哈,我都是请朋友帮忙的,挂号是最困难的
举报
2021-12-03 11:39:44 有用(0)
回复(0)
姐姐加油!
举报
2021-11-05 11:09:54 有用(0)
回复(0)
马上通过病理组织做个基因检测,有没有靶向药,分期属于中晚期了
举报
2021-11-02 22:37:17 有用(0)
回复(3)
硬气加油💪
举报
2021-11-04 08:25:11 有用(0)
回复(0)
恭喜恭喜!!希望你越来越好!!
举报
2021-12-14 20:12:47 有用(0)
回复(0)
先拿术后组织做基因检测吧!
举报
2021-11-03 10:24:26 有用(0)
回复(1)
顺利的松鼠5173请问一下,您做手术之前有没有淋巴转移?是不是有淋巴转移手术后会更加加快速度转移?
举报
2022-03-27 19:35:25 有用(0)
回复(0)
顺利的松鼠5173请问您手术后需要化疗放疗吗?
举报
2022-03-27 19:37:18 有用(0)
回复(0)
始终牵挂着你,但你已经许久没发帖了。今天翻开你的专页,见到你新发的帖子。知道你手术了,手术后恢复得不错。记得我去年肺腺癌手术后,来到觅健,首先见到你的帖子,你所展现的乐观和从容,给了我战胜了疾病的勇气,也使我学到了很多知识。你术后一定要多保重,不能太劳累。祝勇敢、坚强、豁达、美丽、智慧的红霞妹妹好运!








举报
2021-11-11 07:53:01 有用(0)
回复(1)
用术后组织基因检测,从免疫组化结果看到有C-MET扩增
举报
2021-11-02 23:18:35 有用(0)
回复(4)
考虑到基因检测的准确率问题,建议可以用切下来的组织再做一次基因检测。通常不吸烟的肺腺癌都是因为有新的基因突变才导致病灶进展的。
举报
2021-11-06 06:46:38 有用(0)
回复(1)
病理免疫组化有些高危因素,脏膜受侵。一定要做好术后辅助治疗。
举报
2021-11-03 11:17:56 有用(0)
回复(1)
开胸手术还是胸腔镜?
举报
2021-11-03 11:26:51 有用(0)
回复(3)
我记得你之前不是病灶全消失了么?突然有病灶变大,这个病灶是什么时候出现了?
举报
2021-11-03 16:21:28 有用(0)
回复(2)
相关推荐
热点推荐
2013-11-19 14:23:04
爸爸确诊病情已经有11个多月了。一共做了8次大化疗,2次小化疗,以及35次放疗,上月返医院检查“瘤子”没有了。这一路走来,有多少的艰辛与泪水。在这里与大家分享爸爸的治疗过程。起初,拿到病例报告的时候,
2013-11-19 14:31:01
妈妈患肺癌已经有三年了,这三年来一直在接受治疗到现在,下面是妈妈检查以及治疗的过程。2010年10月,妈妈体检出肺癌IV期,纵隔淋巴转移,肝部转移,去省肿瘤医院复查,做了PET-CT,结果一样,省肿瘤
2013-11-19 15:04:43
2011年11月,妈妈被诊断肺癌,我在网上浏览了很多帖子,学到了很多,看到了一批又一批共同奋斗在抗癌战线上的战友。这15个月走下来,越来越体会到抗癌之路的艰辛,今天发个帖子,记录一下妈妈的治疗经过,也






