第三次基因检测报告
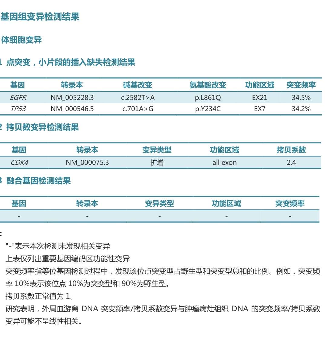
各位老师请教一下,去年八月份第一次基因检测EGFR21(861Q)突变吃易瑞沙中途肿瘤小近一半cEA始终上上下下没有降多少都在4百至6百,
今年五月复查CEA7百多肿瘤回长原来大小医生说耐药重做基因检测用血检无突变,化疗四次,上月底四化前做基因检测用血和组织,今天检测报告和第一次报告相似,我不知道怎么回事,是不是没耐药,这次报告应吃什么靶向药好!

今年五月复查CEA7百多肿瘤回长原来大小医生说耐药重做基因检测用血检无突变,化疗四次,上月底四化前做基因检测用血和组织,今天检测报告和第一次报告相似,我不知道怎么回事,是不是没耐药,这次报告应吃什么靶向药好!
收藏
回复(13)举报
参与评论
评论列表
按投票顺序
有没有T790突变?
举报
2020-08-06 12:29:32 有用(0)
回复(1)
你可以问一下医生你吃泰瑞莎好不好?
举报
2020-08-05 21:29:15 有用(0)
回复(1)
突变丰度太高,一代药效不够,可以考虑二代药物。你丰度这么高,确定只这一个突变吗?
举报
2020-08-04 16:22:01 有用(0)
回复(3)
二代副作用大,想直接三代

举报
2020-08-04 16:27:43 有用(0)
回复(0)
一代耐药,就考虑下换成二代或者是三代的靶向药
举报
2020-08-04 13:52:21 有用(0)
回复(0)
有突变的情况下,就算是耐药了,这个突变还是会存在的,但是再使用这些药物有效的可能性不是很大
举报
2020-08-05 10:03:25 有用(0)
回复(0)
是否耐药以影像捡查为金标准
举报
2020-08-05 19:34:50 有用(0)
回复(1)
相关推荐
热点推荐
2013-11-19 14:23:04
爸爸确诊病情已经有11个多月了。一共做了8次大化疗,2次小化疗,以及35次放疗,上月返医院检查“瘤子”没有了。这一路走来,有多少的艰辛与泪水。在这里与大家分享爸爸的治疗过程。起初,拿到病例报告的时候,
2013-11-19 14:31:01
妈妈患肺癌已经有三年了,这三年来一直在接受治疗到现在,下面是妈妈检查以及治疗的过程。2010年10月,妈妈体检出肺癌IV期,纵隔淋巴转移,肝部转移,去省肿瘤医院复查,做了PET-CT,结果一样,省肿瘤
2013-11-19 15:04:43
2011年11月,妈妈被诊断肺癌,我在网上浏览了很多帖子,学到了很多,看到了一批又一批共同奋斗在抗癌战线上的战友。这15个月走下来,越来越体会到抗癌之路的艰辛,今天发个帖子,记录一下妈妈的治疗经过,也






