大家看到韩国明星服用芬苯达唑控制住肺癌晚期的新闻吗

如题,35岁的韩国谐星、歌手金哲岷,于今年8月初公开了自己患上末期肺癌的消息。8月末,刘在石、曹世镐及南昶熙三人在未告知金哲岷的情况下一起去医院探病,并且还给了他一个装有巨额赞助金的信封,作为医药费,这让他既惊喜又感动。此前,为了不想让大家看到自己因患癌而变得憔悴的样子,便断绝了和外界的联络。
9月时,金哲岷表示自己正在尝试一种药物,芬苯达唑用于抗癌,而此款药物主要用动物(例如宠物猫、狗)体内驱虫,还曾一度引起热议。今天,金哲岷在社交平台上晒出了,自己在服用芬苯达唑9周后的癌细胞数据变化。

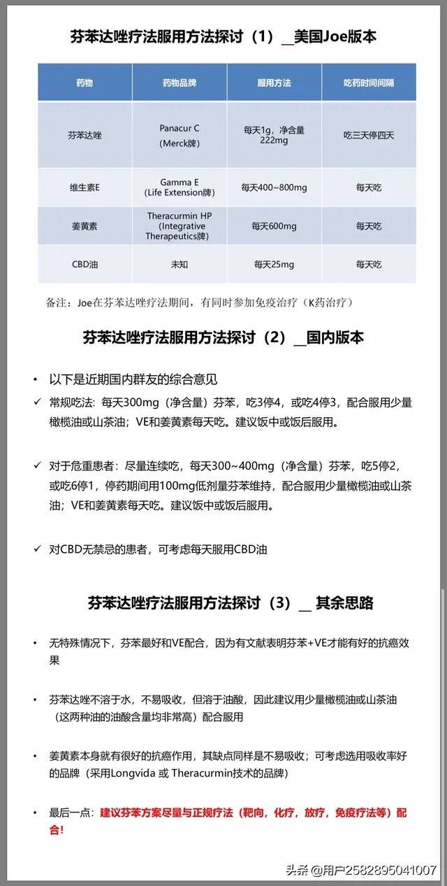
其实这个药我各人认为肯定对有些人是有效的,只是这些人到底是哪种特征,药要怎样准确服用,都还没有详细数据,美国人第一个试药达到治愈的吃法如图,我觉得如果已经无路可走,为什么不试试,但凡还有靶向药可吃还是要吃药的。


参与评论

更多
图片验证码

评论列表

更多
按投票顺序
或许会有效,因为听到的故事都是美好的,那些大量不太如意的故事,没人叙说
举报
2019-12-08 10:46:11
有用(2)
回复(0)
或许是个例
举报
2019-12-08 15:10:22
有用(1)
回复(0)
请问一下你妈妈还是培美+特罗凯吗?有没有再用组织做基因检测?血液只有百分之二十五到六十的准确率。你妈妈真是幸运有给好女儿,还遇见了好医生。用贝伐+特罗凯。我家还是在上海中山医院这么有名的医院,医生直接开凯美纳,问他们能不能穿插化疗,就说不行。当时啥也不懂
举报
2020-01-04 21:56:28
有用(1)
回复(10)
美女,问几个问题,骨转能不能预防?怎么预防?有无先期症状?应该怎么办?
举报
2020-01-06 07:36:40
有用(0)
回复(1)
不知道这个明星是否还同时进行了其他的治疗,所以芬苯究竟起效没也不好判定。
举报
2019-12-08 12:25:50
有用(0)
回复(0)
请问阿姨骨转针和贝伐都是一个月一次吗?还是三周一次呢?是服靶向药第一个月就这样打针吗?还是后期加上的?
举报
2020-04-09 20:24:22
有用(0)
回复(3)
他是化疗联合芬苯达唑啊!这就像偏方,谁都不知道好坏,慎用。
举报
2019-12-08 14:38:14
有用(0)
回复(2)
可以配合靶向药一起吃?感觉还是不敢试!
举报
2019-12-08 09:55:07
有用(0)
回复(0)
这药哪里可以买到呢?有朋友知道的吗?
举报
2019-12-08 10:14:19
有用(0)
回复(0)
看了你的帖子,觉得你是一个非常聪明有想法有知识的,还果断的女性。希望能与你互通经验,可以吗?我家的也是21,凯美纳5个月……我都难过死了。
举报
2020-01-04 22:00:44
有用(0)
回复(0)
爸爸确诊病情已经有11个多月了。一共做了8次大化疗,2次小化疗,以及35次放疗,上月返医院检查“瘤子”没有了。这一路走来,有多少的艰辛与泪水。在这里与大家分享爸爸的治疗过程。起初,拿到病例报告的时候,
Xxiaoxiao
100722 阅读
阅读全文
妈妈患肺癌已经有三年了,这三年来一直在接受治疗到现在,下面是妈妈检查以及治疗的过程。2010年10月,妈妈体检出肺癌IV期,纵隔淋巴转移,肝部转移,去省肿瘤医院复查,做了PET-CT,结果一样,省肿瘤
2011年11月,妈妈被诊断肺癌,我在网上浏览了很多帖子,学到了很多,看到了一批又一批共同奋斗在抗癌战线上的战友。这15个月走下来,越来越体会到抗癌之路的艰辛,今天发个帖子,记录一下妈妈的治疗经过,也
invay
38291 阅读
阅读全文