关键反应训练的一些内容
PRT五天学习记录与心得
第一天:关键反应训练(PRT)的理论学习
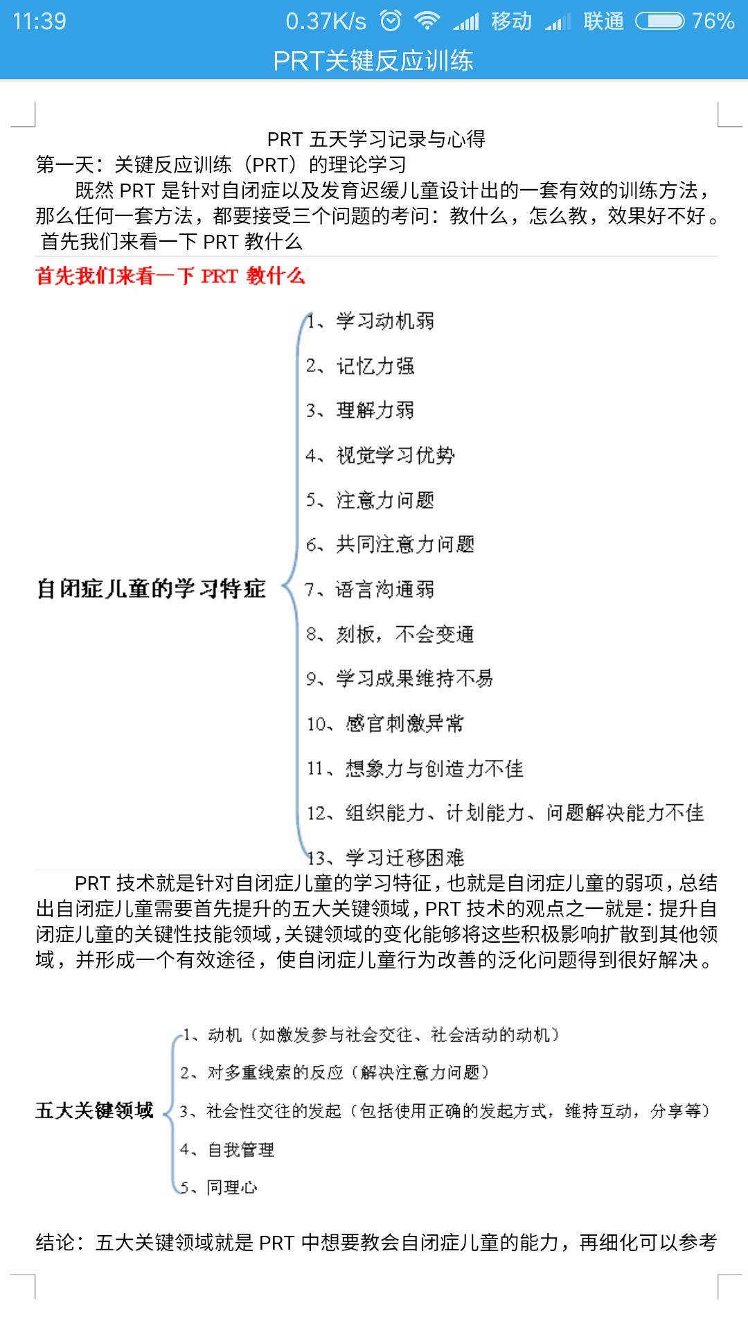
既然PRT是针对自闭症以及发育迟缓儿童设计出的一套有效的训练方法,那么任何一套方法,都要接受三个问题的考问:教什么,怎么教,效果好不好。 首先我们来看一下PRT教什么
PRT技术就是针对自闭症儿童的学习特征,也就是自闭症儿童的弱项,总结出自闭症儿童需要首先提升的五大关键领域,PRT技术的观点之一就是:提升自闭症儿童的关键性技能领域,关键领域的变化能够将这些积极影响扩散到其他领域,并形成一个有效途径,使自闭症儿童行为改善的泛化问题得到很好解决。
结论:五大关键领域就是PRT中想要教会自闭症儿童的能力,再细化可以参考普通儿童发展能力检核表中社会交往、沟通与互动部分。
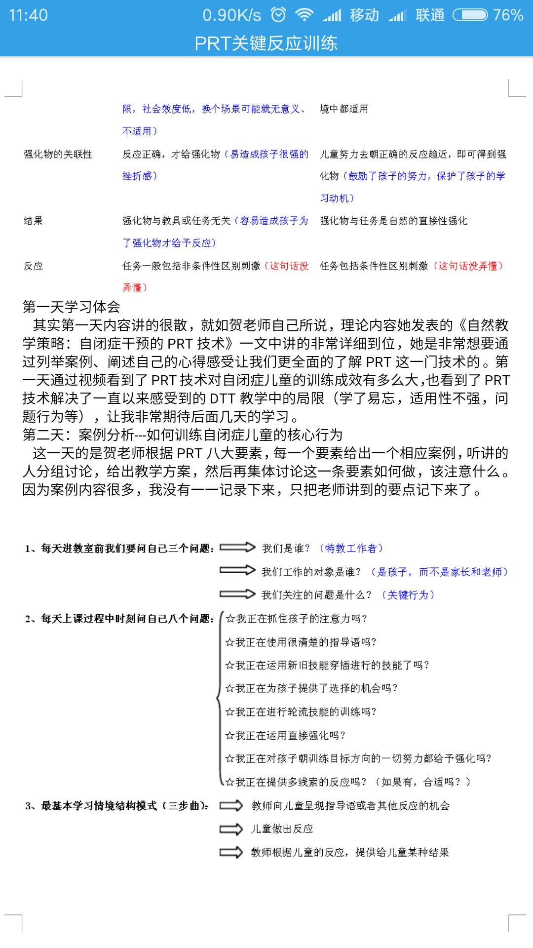
注意点:
强化从来不要等待
从来不要对孩子错误的反应给予强化
要使孩子很清楚的知道,老师的反应是依赖于孩子的行为的
如果孩子的行为已经得到很好的建立,就不需要对每一个单独的行为发生而给予强化(比如,孩子很熟练的会说“帮我”并且在生活中需要说帮我的情境中会自然运用,就不用每一次孩子说帮我就帮助他,可以在此基础上训练他其他技能,如第一人拒绝帮助,向第二人寻求帮助等)
只强化那些你训练中确定的“目标性行为”(比如,孩子想要你手中的东西,你的目标是孩子能主动说“给我”,这时孩子说“谢谢”或者其他不符合当前情境的词语,就不予理会)
一定要让孩子参与进来,没有互动就没有效果
一定要选择社会效度高的指导语(意即指导语包括行为不是在单一环境中适用就行,而是在大部分类似环境中都能适用,比如孩子想要你手中的玩具,面对你时说“要”,你能知道孩子是要玩具,若是面对不熟悉孩子的人,孩子说要,别人就不明白孩子到底是想要玩具,想要想要找妈妈还是想要别的什么)
教孩子一项技能时,适当的示范和辅助是必要的
PRT是一套自然策略教学,强调行为的三个规则前提、行为、结果都要自然的呈现,也就是ABC中A(刺激)要自然,B(反应)要自然,C(结果)也要自然
PRT技术非常强调要把孩子的主动语言开发出来,孩子具备主动表达技能就会避免成长中的很多问题行为(因为无法表达而造成的问题)
凡是带进教室的东西(玩具、书籍等),教师一定要先熟练。
最后来看PRT的训练效果
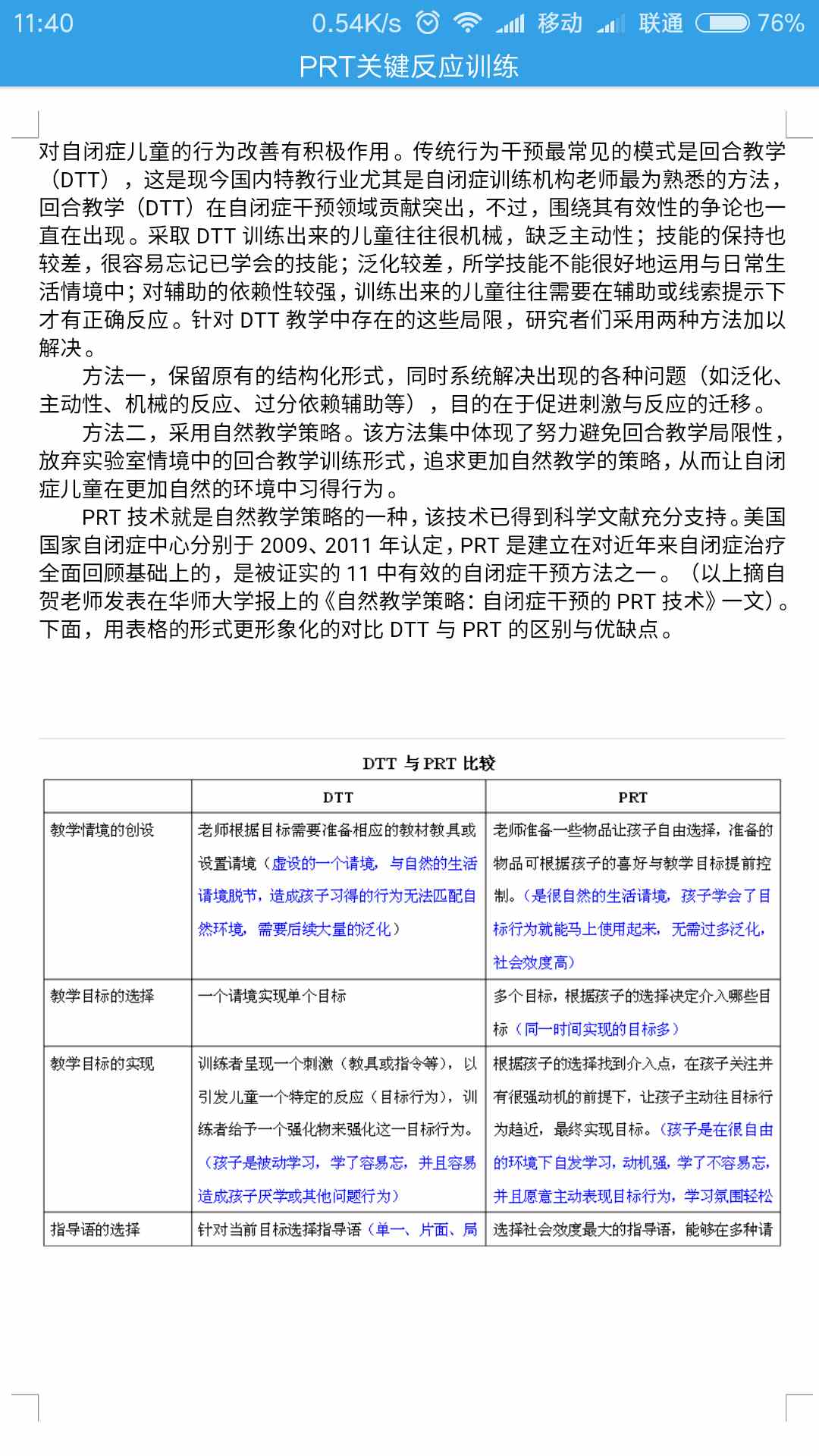
PRT技术是以行为干预理论(ABA)为基础的,而行为干预理论早已被证实对自闭症儿童的行为改善有积极作用。传统行为干预最常见的模式是回合教学(DTT),这是现今国内特教行业尤其是自闭症训练机构老师最为熟悉的方法,回合教学(DTT)在自闭症干预领域贡献突出,不过,围绕其有效性的争论也一直在出现。采取DTT训练出来的儿童往往很机械,缺乏主动性;技能的保持也较差,很容易忘记已学会的技能;泛化较差,所学技能不能很好地运用与日常生活情境中;对辅助的依赖性较强,训练出来的儿童往往需要在辅助或线索提示下才有正确反应。针对DTT教学中存在的这些局限,研究者们采用两种方法加以解决。
方法一,保留原有的结构化形式,同时系统解决出现的各种问题(如泛化、主动性、机械的反应、过分依赖辅助等),目的在于促进刺激与反应的迁移。
方法二,采用自然教学策略。该方法集中体现了努力避免回合教学局限性,放弃实验室情境中的回合教学训练形式,追求更加自然教学的策略,从而让自闭症儿童在更加自然的环境中习得行为。
PRT技术就是自然教学策略的一种,该技术已得到科学文献充分支持。美国国家自闭症中心分别于2009、2011年认定,PRT是建立在对近年来自闭症治疗全面回顾基础上的,是被证实的11中有效的自闭症干预方法之一。(以上摘自贺老师发表在华师大学报上的《自然教学策略:自闭症干预的PRT技术》一文)。下面,用表格的形式更形象化的对比DTT与PRT的区别与优缺点。
第一天学习体会
其实第一天内容讲的很散,就如贺老师自己所说,理论内容她发表的《自然教学策略:自闭症干预的PRT技术》一文中讲的非常详细到位,她是非常想要通过列举案例、阐述自己的心得感受让我们更全面的了解PRT这一门技术的。第一天通过视频看到了PRT技术对自闭症儿童的训练成效有多么大,也看到了PRT技术解决了一直以来感受到的DTT教学中的局限(学了易忘,适用性不强,问题行为等),让我非常期待后面几天的学习。
第二天:案例分析---如何训练自闭症儿童的核心行为
这一天的是贺老师根据PRT八大要素,每一个要素给出一个相应案例,听讲的人分组讨论,给出教学方案,然后再集体讨论这一条要素如何做,该注意什么。因为案例内容很多,我没有一一记录下来,只把老师讲到的要点记下来了。
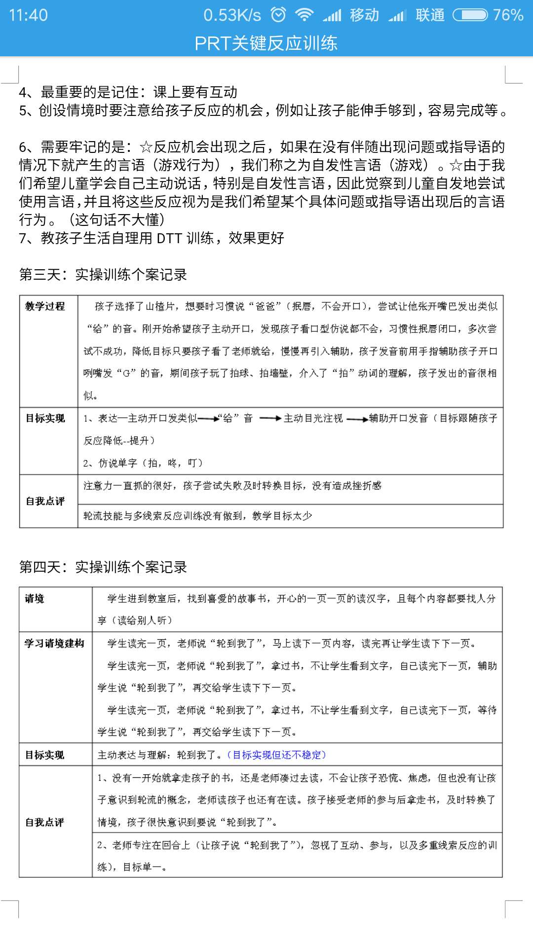
4、最重要的是记住:课上要有互动
5、创设情境时要注意给孩子反应的机会,例如让孩子能伸手够到,容易完成等。
6、需要牢记的是:☆反应机会出现之后,如果在没有伴随出现问题或指导语的情况下就产生的言语(游戏行为),我们称之为自发性言语(游戏)。☆由于我们希望儿童学会自己主动说话,特别是自发性言语,因此觉察到儿童自发地尝试使用言语,并且将这些反应视为是我们希望某个具体问题或指导语出现后的言语行为。(这句话不大懂)
7、教孩子生活自理用DTT训练,效果更好
第三天:实操训练个案记录
第四天:实操训练个案记录
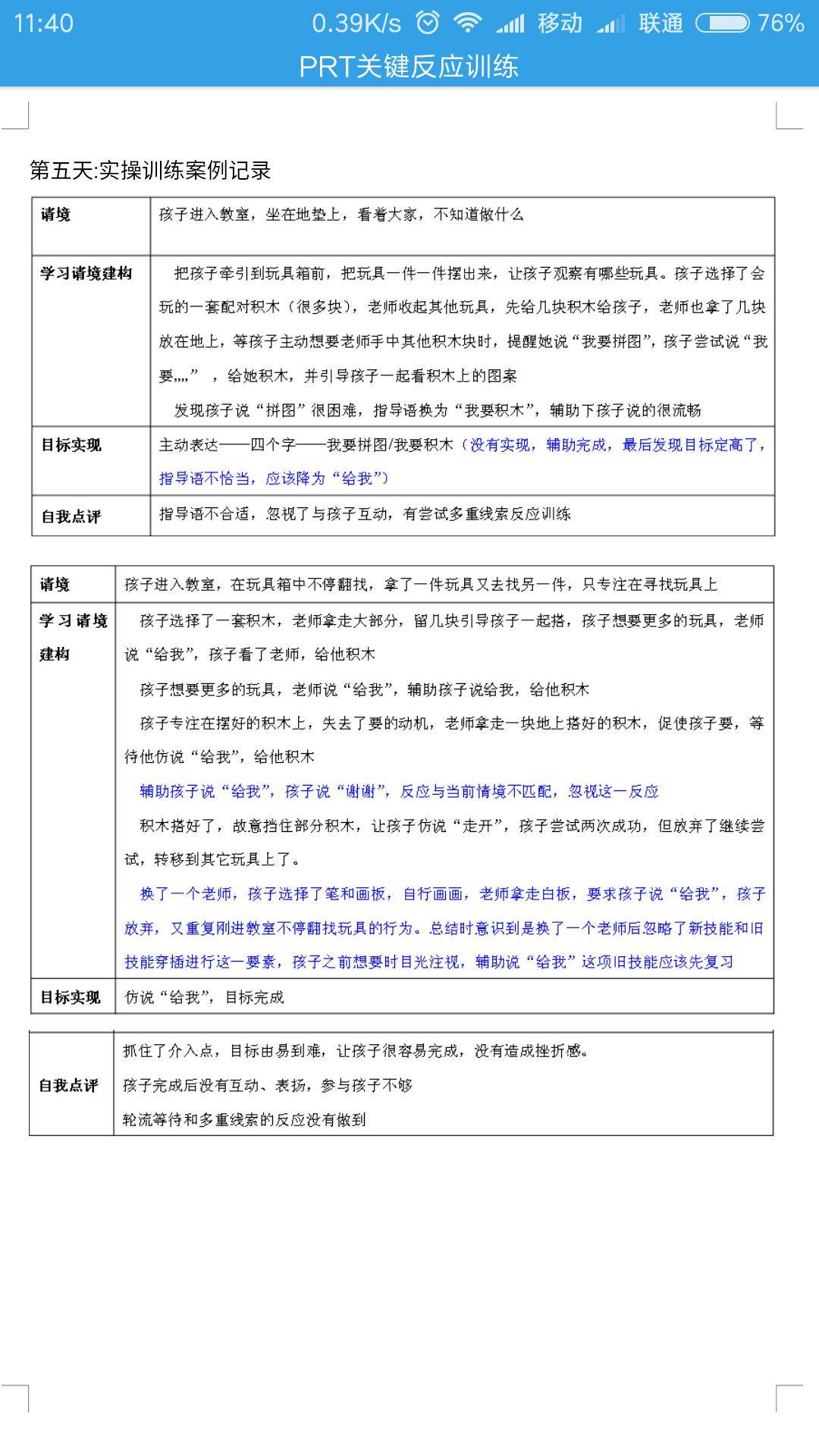
第五天:实操训练案例记录






收藏
回复(8)参与评论
评论列表






