一剂“强心剂”!带你读懂这些化疗后的胃肠道症状
如今,恶性肿瘤的治疗手段日新月异,从最初的手术治疗、放化疗到现今的靶向治疗、免疫治疗和中医药治疗,医学界的不断探索,为癌友们打开了医治肿瘤的多扇大门。然而不可否认的是,化疗仍然是目前肿瘤治疗的中流砥柱。
相信许多患者一提到化疗都会眉头紧锁,原因是虽然化疗药物可通过血液循环抑制肿瘤细胞的生长,但是化疗药引起的毒副作用也同样令人懊恼。常见的不良反应有胃肠道反应、骨髓抑制、肝肾功能受损、脱发等等。其中最常发生的胃肠道反应又表现为恶心呕吐、腹胀腹痛、腹泻和便秘等。
面对这些问题,我们又该如何应对呢?
化疗导致的恶心呕吐(CINV)通常受到年龄、性别、饮酒史以及既往治疗经验等多种因素的影响。长期的恶心呕吐不但可能导致脱水、营养丢失和电解质紊乱,而且对患者的生活质量和治疗信心也大打折扣。

图片来源:摄图网

临床上根据发生时间和治疗效果,将CINV分为急性、延迟性、预期性、暴发性和难治性。
急性呕吐 指化疗24小时内发生的呕吐;
延迟性呕吐 在化疗24小时之后出现,常见于接受顺铂、环磷酰胺和蒽环类药物治疗的患者;
预期性呕吐 指曾有CINV经历,在下次化疗前、中、后发生;
暴发性呕吐 是在预防性处理后仍然出现呕吐;
难治性呕吐 CINV预防和解救治疗失败。

※静脉用药止吐方案

※口服用药止吐方案

1)化疗当天的早餐宜提前、宜清淡,最好餐后两小时再进行化疗,能有效缓解CINV;化疗期间需大量补水,建议日饮水量2000-3000毫升,能缓解药物对消化道粘膜的刺激,从而促进药物代谢;晚餐宜延后,选择半流质食物如米粥、面条、蒸蛋等。
避免肥甘厚腻的食物如肥肉、糯米饭、油炸食品,这类食物难以消化,极易引发恶心呕吐。
2)建议患者面对CINV时应遵循少食多餐、多种口味、色彩鲜艳、适当运动四个原则。选择一些偏酸性的食物有助于改善恶心厌食,例如山楂、桔子、酸奶等。或者服用生姜能在一定程度上缓解CINV。
因此不妨根据个人口味,在烹饪食物时加入适量姜末、姜片调味,或熬制姜汤、姜茶作为饮料。
有文献报道,针刺足三里穴可引起与内脏功能有关的皮质下植物神经中枢兴奋。另外也有临床研究证实了针灸等物理治疗的方法,对缓解恶心呕吐、尤其在缓解延迟性恶心呕吐方面疗效显著。
因此,可酌情选择针灸、穴位按摩或者穴位注射等方式进行治疗。
一般情况下,胃肠道感染是引发腹泻的常见原因。由于化疗期的病人白细胞下降,致使胃肠道感染率上升,从而发生腹泻。除此之外,化疗药物也能导致腹泻,如伊立替康、氟尿嘧啶类和紫杉类,其中伊立替康可引发严重腹泻。

图片来源:摄图网
对于这一不良反应,我们该如何处理呢?
对于轻度腹泻
即每天腹泻次数少于5次,腹泻量不多且没有腹痛等其他症状。此时不用停止化疗,改善饮食习惯即可。进食以流食半流食、容易消化的食物为主,避免油腻、刺激性食物和生冷食物。选择调整肠道菌群的药物如整肠生和培菲康,同时选用轻度止泻药如思密达等。
如果是中重度腹泻
即每天腹泻10次以上,腹泻量大且伴随腹痛。建议暂停化疗并及时前往医院,进行血常规、血生化和大便常规等一系列检查。然后医生会根据具体情况制定不同方案,并给予较强效的止泻药如易蒙停等。
如果发生严重腹泻
需前往医院及时进行治疗,不可自行服药。并且听从医生建议减少化疗药剂量或是更改化疗方案,避免重蹈覆辙。
在临床上,我们往往重点关注患者化疗后有没有出现恶心呕吐、腹泻等情况,而忽视了化疗相关性便秘(CIC)的发生。
研究显示,在晚期肿瘤患者中,便秘的发生率高达50%-78%,而在接受细胞毒性药物化疗的患者,便秘的发生率为16% ,其中5%表现为重度便秘。
严重便秘的患者常常出现腹胀和阵发性的腹痛,大便干结容易造成肛裂和痔疮,肠道粪块堆积也会影响化疗药物的吸收。如果不及时治疗很容易引发肠梗阻及其他并发症,甚至可能危害生命。

图片来源:摄图网
临床上常见的易引起便秘的化疗药有紫杉醇、卡铂、奥沙利铂、长春瑞滨、5-氟尿嘧啶等。而且一些化疗辅助药物如阿片类止痛药和止呕药也可导致便秘的发生。既然如此,我们应该如何预防CIC呢?
日常饮食上,要以清淡易消化以及增加饮水量为原则,并且多吃一些新鲜的瓜果蔬菜和纤维素含量高的食物,如木耳、香菇、樱桃、青豆等,增加胃肠道的蠕动。另外,晨起空腹喝一杯淡盐水或蜂蜜水,也能有效促进排便。
根据自身状况选择适合自己的运动锻炼,对排便也有一定的帮助,如散步、瑜伽、打太极等。养成每天不定时、多次顺时针按摩腹部的习惯,对排便也有很大的促进作用。
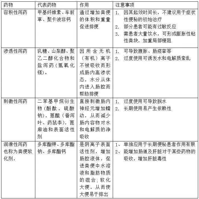
如果已经出现了便秘症状,又该怎么治疗呢?除了需要配合上述的两点外,也可遵循医嘱运用药物治疗的手段,包括容积性泻药、渗透性泻药、刺激性泻药以及润滑性泻药。

总之,化疗后的胃肠道反应若属于轻微症状、不经治疗可自行缓解,大可不必担心。一旦影响到我们的生活质量,并且不能缓解,大家一定要提高重视!
封面图片来源:摄图网
责任编辑:前列腺癌康复君
参考文献 1. 郝冉,肿瘤治疗所致恶心呕吐的防治,中国医学论坛报 2. 李忠,化疗期间的饮食调养,中国医药报 3. 抗癌卫士,化疗后胃癌的腹泻处理指南 4. 医脉通肿瘤科,不可忽视的化疗相关性便秘
收藏
回复(0)参与评论
评论列表






