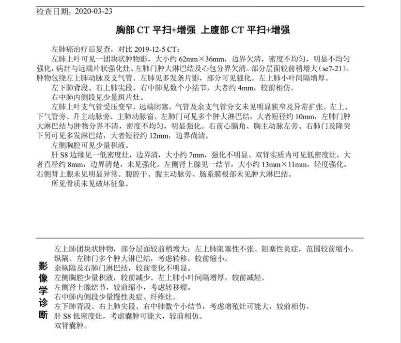
泰瑞莎五个月,第二次复查,肿标上升,膀子疼痛加剧,腹泻,什么情况!
泰瑞莎5个月,本来2月份复查的,疫情搞到现在。跟老人没住一起,上周听说最近食欲不好,吃了容易拉肚子,左手膀子疼痛加剧「2个月没打护骨针」,本来推迟到四月份的检查赶紧提前到了这周一。




周一当天上午就出了验血结果,别的看不太懂,肿标比12月检查上升,两个指标超标,什么情况!焦躁不安。
每天都在刷ct结果,刚刚ct结果出来了,致敬医务人员这么晚还在工作,显示的是部分增大?但我看描述大小又小了啊?这是没耐药吧?
我好怕耐药,我们一线就用的泰瑞莎,哎。
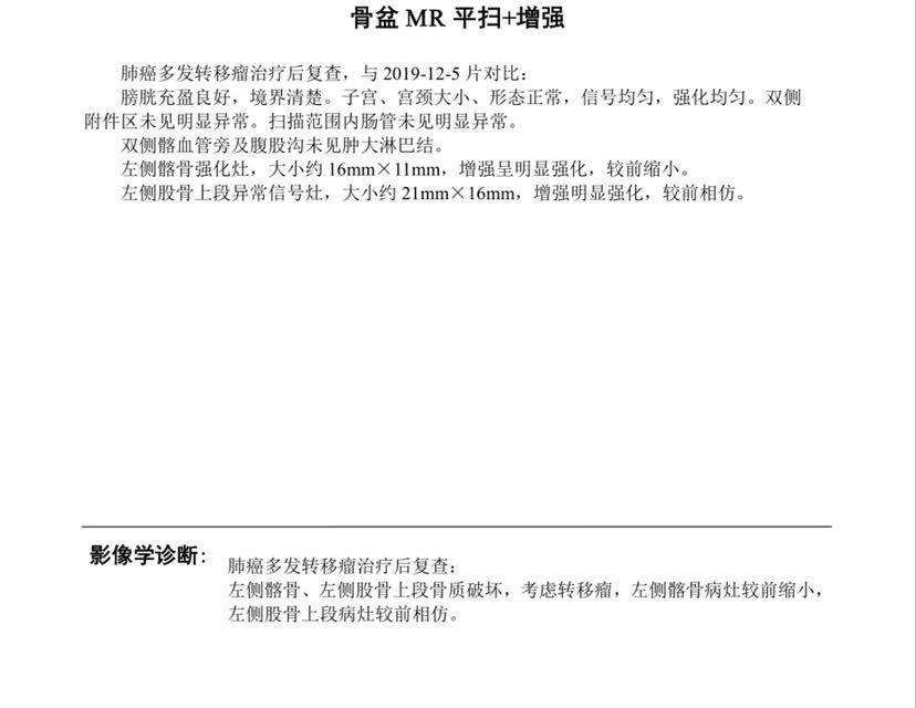
老人82岁,腺癌,骨转,19突变+扩增。
我是外孙女,一路下来我比我妈还着急。外婆治疗决定都是我做的,无论如何,不后悔,向前看。感谢大家也帮我看看,不知道手臂疼痛如何缓解?
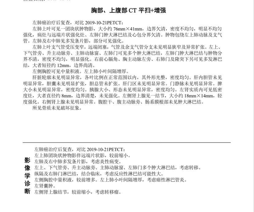
「注:最后一张ct是12月第一次复查的结果,与倒数第二张这次复查有个对比」






收藏
回复(4)举报
参与评论
评论列表
按投票顺序
这次结果体积是小了,但是写着部分层面增大?这个不太懂,有影响吗
举报
2020-03-24 23:09:33 有用(0)
回复(0)
好外孙!
举报
2021-07-09 09:19:42 有用(0)
回复(1)
加油
举报
2020-03-24 22:25:36 有用(0)
回复(0)
相关推荐
热点推荐
2013-11-19 14:23:04
爸爸确诊病情已经有11个多月了。一共做了8次大化疗,2次小化疗,以及35次放疗,上月返医院检查“瘤子”没有了。这一路走来,有多少的艰辛与泪水。在这里与大家分享爸爸的治疗过程。起初,拿到病例报告的时候,
2013-11-19 14:31:01
妈妈患肺癌已经有三年了,这三年来一直在接受治疗到现在,下面是妈妈检查以及治疗的过程。2010年10月,妈妈体检出肺癌IV期,纵隔淋巴转移,肝部转移,去省肿瘤医院复查,做了PET-CT,结果一样,省肿瘤
2013-11-19 15:04:43
2011年11月,妈妈被诊断肺癌,我在网上浏览了很多帖子,学到了很多,看到了一批又一批共同奋斗在抗癌战线上的战友。这15个月走下来,越来越体会到抗癌之路的艰辛,今天发个帖子,记录一下妈妈的治疗经过,也






