无惧基因突变!38岁前港姐声称它是最好的礼物
38岁的前港姐朱慧敏近日以“过来人”身份拍摄了一个宣传短片,呼吁广大女性关注BRCA基因突变问题。
视频来源:朱慧敏微博
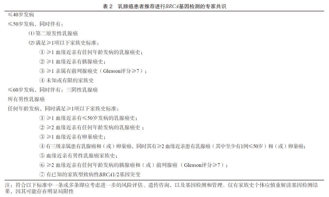
原来,朱慧敏的外婆、妈妈、姨妈都是因为乳腺癌离开人世,而朱慧敏也被确诊为BRCA基因突变。朱慧敏在20岁时就曾考虑做切除乳腺手术,但当时她尚未结婚生子,医生不建议她做手术。朱慧敏的外婆和姨妈都在48岁时病逝,母亲也去世后,她决定等到40岁时考虑做手术。 她说:我依然感激母亲将自己带来世界,妈妈在我心目中好厉害、好漂亮,她是一个心地善良的女强人,我能够遗传到她的一切,对我而言都是最好的礼物。身边很多人都会问我,会否因带有BRCA基因突变而感到担心?说真,我一点担心也没有。 朱慧敏积极乐观的心态使其在面对基因突变时,能够坦然面对难题。 BRCA基因的全称是“乳腺癌易感基因”,是一种抑癌基因,在遗传物质DNA的损伤修复中发挥了重要作用,而BRCA基因突变或缺陷可能诱发肿瘤发生。 如果一位健康女性出现BRCA基因突变,表明其终身患乳腺癌和卵巢癌的风险会升高,有BRCA基因突变的男性患乳腺癌的风险也会增加,无论男女患其他癌,如胰腺癌、前列腺的风险都会增加。 但有BRCA基因突变不一定就会患癌。 图片来源:摄图网 美国著名影星安吉丽娜朱莉让BRCA基因走进大众视野,在一次基因检测中,她被检测出BRCA1基因突变,导致其患乳腺癌的几率为87%,患卵巢癌的几率为50%。安吉丽娜朱莉选择预防性的乳房切除,降低罹患癌症的风险。 BRCA基因与患癌存在以下4种情况: 有BRCA基因突变,有患癌 有BRCA基因突变,未患癌 无BRCA基因突变,有患癌 无BRCA基因突变,未患癌 从表中我们可知,即使有BRCA基因突变,依然有不患癌的可能,这其实是一个概率性问题。正如安吉丽娜朱莉、朱慧敏,她们皆是BRCA基因突变的却未患癌的健康人群。对健康女性而言,BRCA基因突变并不是一个致命的伤害,只要做好预防措施,仍可远离癌症的骚扰。 对于健康人而言,BRCA基因检测的目的是确定是否存在BRCA基因突变。如果您的家中有以下情况,可能存在BRCA基因突变: 1、家中有多位乳腺癌患者 2、家中至少有一位男性乳腺癌患者 3、家中至少有一位癌症患者有BRCA基因突变 对于乳腺癌患者而言,不是所有的乳腺癌患者都有BRCA基因突变。 中国医师协会精准治疗委员会乳腺癌专专业委员、中华医学会肿瘤学分会乳腺肿瘤学组及中国抗癌协会乳腺癌专业委员会综合多方权威指南,结合我国部分肿瘤中心的数据和临床试验,形成《中国乳腺癌患者BRCA1/2基因检测与临床应用专家共识(2018版)》,提出推荐进行BRCA基因检查的乳腺癌患者指征: 在欧美等国家,BRCA基因检测已较为成熟。但近日,国也迎来了国家药监局(NMPA)批准的第一个BRCA基因检测产品:艾德生物的BRCA基因NGS检测产品——维汝健,标志着我国终于有法规保障的BRCA基因检测产品,意味着国内患者终于有准确可靠的BRCA基因检测了。 BRCA基因检测可以指导临床制定化疗方案,或者选择合适的靶向治疗药物。在选择铂类药物或多西他赛等化疗方案时,如果患者经检测携带有BRCA突变,那么,选择铂类药物将带来更好的临床获益。 此外,奥拉帕利(Olaparib)、他拉唑帕尼(Talazoparib)等PARP抑制剂已获FDA批准用于BRCA突变阳性、HER2阴性的乳腺癌患者的治疗。通过基因检测确认是BRCA基因突变的患者,可以指导使用PARP抑制剂。 BRCA基因突变的乳腺癌患者,患卵巢癌的风险也会大大增高,可以根据检测结果采取相应的预防措施,降低患卵巢癌的风险。 BRCA基因检测产品鱼目混珠,检测效果令人堪忧。2018年,中国医疗器械行业协会联合各方开展的“NGS BRCA校准计划”结果显示,不同检测公司的检测结果有较大差异,甚至有部分检测结果未达合格。 维汝健能获得药监局批准,成为全国首个BRCA NGS检测产品,意味着其已经过权威质检机构检验合格、测试结果准确、且通过严格的临床研究论证,在各家医疗机构检测均能保证较高的一致率。 有政府的监管背书,乳腺癌患者或健康人群在选择BRCA基因检测时终于有了明确的方向。
图片来源:中国癌症杂志
姐妹们有什么问题可以在评论区留言,互助君会仔细回答过去哈~
收藏
回复(14)参与评论
评论列表






