【觅友经验分享】抗癌8年,经历复发转移,记录我惊心动魄的经历
2014年做了肺癌手术,2017年双肺转移,吃了5年靶向药,如今耐药了。
有人说“麻绳专挑细处断,噩运只找苦命人”,但多年抗癌经历却让我养成了不放弃、不计较的心态。
复发转移了嘛,还能治,那就治吧,顺便为大家记录一下这令人难忘的穿刺经历。
01
2022年遭遇复发转移
8月1日,一个特殊不能再特殊的日子,曾经军人的我,在熟悉不过了,然而这天却是我两个月前看病预约的日子,因为在上次预约前,我已经做过了每3个月的血液和增强CT的检查,当拿到检查的时候,家人看到结果感觉还是和以往一样,我也没有当回事。
到了医院,医生看到结果就告诉我,要穿刺检查,然后看看结果,在定下一步的治疗方案。
听到这个消息后,我人立马就傻了,没有做过肺部切除手术的人不会懂得,手术中的痛苦和难受,如果穿刺会不会也很痛苦?而且正是伏天,这么热,穿刺完会不会包裹全身?
我愣神的时候,还想和医生商量一下,能不能先不做,医生看到结果告诉我,你这几个月做的检查,双肺转移的肿瘤已经在增大,如果不考虑下一步就会继续增大,说完就将需要做的检查打印出来,让我找穿刺的医生进行下一步的检查。
我拿着医生给我打出来的诊断和下一步需要做的穿刺表,直接上三层放射科,值班的护士看到我拿的表,头也不抬的让我看前台上立的通知。
看到通知,我只好等,因为我一早5点多坐头班地铁从很远处来到医院,以为这次只是拿药后直接回家呢,看完门诊还不到9点,看到通知我只能等下午2点半与穿刺医生进行沟通。
CT引导下穿刺预约流程
02
2014年确诊和治疗经过
手术
2014年8月,我在北京大学第三医院做的手术,手术是全国著名一把刀的闫天生医生给做的,手术据医生说非常成功,术后取组织做了基因检测。
2014年术后基因检测报告
化疗
但后面的化疗却拖拖拉拉,按照正常,多长时间化疗是有时间限制的,但由于床位的问题,化疗经常是因为没有床位而拖拉,化疗6次后,我也终于没有继续化疗。
中药
我托人找著名中医专家杨宇飞进行中医调理,吃了几年专家杨宇飞的中药。
靶向药5年
2017年10月在北医三院检查后,发现双肺转移,我挂了专家号后,告诉我可以吃靶向药,而且没有说怎么吃,怎么检查就直接给我开了靶向药,我一看这种情况,第二天就拿着各种检查情况和片子直接奔中科院肿瘤医院。
中科院肿瘤医院的普通门诊医生看完我的情况之后,将我的情况直接转到主任医生刘雨桃,刘雨桃医生看到我的检查结果后,让我开始吃靶向药吉非替尼,按照要求,每天吃药,三个月一检查,从2017年12月吃上吉非替尼后一直吃到2022年8月。
自从吃上靶向药后,我的情况一直很稳定,但靶向药的副作用从吃上之后就从来没有断过,从头到脚,从里到外,各种反应都出现过,但都克服过来,只是没有想到经过那么多年的艰难检查,各种副作用的侵染,以为有了曙光,但还是耐药了,肿瘤又转移了,病还要重新换药。
耐药
2022年8月1日下午2点半,终于等到穿刺医生的到来,大家都上前提交报告和申请表,我因为没有带增强CT片子和报告,只能等穿刺医生看医院的电脑后在和我讲穿刺的问题。等每个人都说过之后,才告诉我,按照交给我的说明进行准备。
CT引导下穿刺预约单
03
惊心动魄的穿刺经历
穿刺
我按照要求每项都准备好,心里依然忐忑的等待着17日的穿刺,几个夜晚都睡不踏实,毕竟2014年8月的手术给我造成了极大的伤害。
8月17日一早,我坐头班地铁赶往医院,家人已经从城里住的地方提前把我各项检查的情况从医院机器上打印出来了,各项指标都符合要求,包括血液和传染病的情况。定的是7点半开始,但8点穿刺诊室的门才开。
穿刺后专座
大约有7-8个病人及家属围上了诊室,穿刺医生拿着单据叫着每个病人,并宣布穿刺的利害关系。
宣布完其中一个病人及家属就离开了,也许是害怕穿刺的负面结果,所以直接就不做了;开始做穿刺了,有的检查时候血项高;有个患者因为位置不好;有个患者因为头几天吃了穿刺前不应该吃的药,还有一位患者因为头天做过左边穿刺今天想做右边穿刺。这些人都无法做穿刺而离开。
最后剩下我和另一位病人,他成了第一个进去做穿刺的人,而我也在他做完后,趴在他刚才做手术的CT机器上。手臂上打着准备注射药的针头,医生对我说,做穿刺的时候呼吸一定要小,而且要匀,不能一会大一会小,那样的话,穿刺中肿瘤的位置就不准了,到时候拿肿瘤组织的时候会很麻烦。我听着一一点头应答。
“请呼吸-憋住-您可以呼吸了,请呼吸-憋住-您可以呼吸了……”
听着机器里的要求,我完全按照要求去做,几次后医生过来对着我说,现在给你打针,有些疼,你要忍着,接着就是身体抹消毒药的凉爽和针刺的麻木,然后又进入“请呼吸-憋住-您可以呼吸了,请呼吸-憋住-您可以呼吸了”的机械声音。
医生一会又走过来了,告诉我,呼吸要匀,我现在给你打针,有些疼,你要忍着,如果忍不住就告诉我,我继续按照医生的指示,过了一会,医生告诉我说,如果口腔痒痒,注意控制别咳,这个时候,嗓子有异物,我强忍着往肚子里咽,医生这个时候过来了,可能穿刺做完了,医生刚和我说完话,我从CT机器上下来,从鼻子里突然喷出了一股血,幸亏带着口罩,血立刻把口罩染红了,护士拿来擦血的纸递给我,并告诉家人用手按压住后背的针眼处,并按压大约一个小时。
医生告诉我和家属,穿刺非常成功,按压一个小时之后去照一个X光片,拿到X光片之后到他办公室去找他。
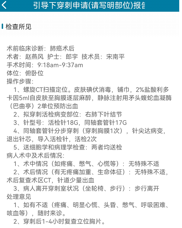
引导下穿刺申请报告
孩子帮我按压后背的针孔处,媳妇去交费和办理S光片的预约,我鼻孔又冒出了一些血,并从嗓子里吐出了一个血块,这些都是做穿刺后的结果。
坐着捂着鼻子待了一个小时后,我拿着预约的X光片的单据,去拍X光,照完之后,我们直接去找给做穿刺的赵医生。
赵医生看到片子后,告诉我们,穿刺后会有哪些情况,要注意的事项,并说穿刺很成功,等一周后过来拿结果,然后在做基因突变的检测。
穿刺后注意事项
这就是穿刺的全部过程,看似复杂,经历过后,感觉还是可以忍受的,毕竟比手术痛苦小,检查的准确。
2022年8月在中科院肿瘤医院做穿刺后做的基因检测
换药
2017年12月开始吃靶向药吉非替尼,一直到2022年9月7日
2022年9月8日换靶向药了
声明:文章来源觅友经验,觅健经授权发布。文中内容仅为觅友个人观点,不同患者选择的治疗方式不同,治疗经历仅作学习交流。下载觅健搜索“北京大叔”可以与作者交流,还可以看更多抗癌经验。
内容制作
文章授权:北京大叔
封面图片:稿定设计 摄图网
责任编辑:觅健互助君
收藏
回复(3)参与评论
评论列表
高大的茶壶6926
干净的树叶






