快检查!内分泌治疗的乳腺癌姐妹这3件事要注意,别让你的抗癌药白吃了……
亲爱的觅友们,今天的直播文章,嘉宾是江苏省人民医院肿瘤科乳腺中心李薇教授。我们主要整理了大家关心的这些问题:
看干货之前我们先来预告一下第十四期【薇薇道来】,点击下方链接即可进入直播间,文末有海报详情!
01
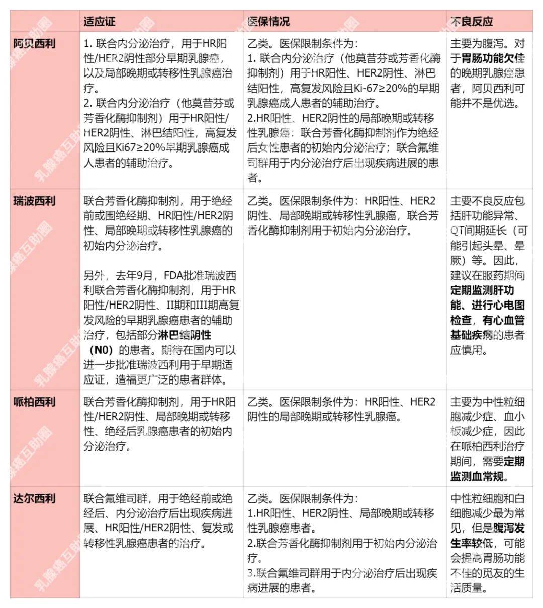
吡洛西利、泰瑞西利、来罗西利、伏维西利这些新药和觅友们常说的“西利四子”(即 阿贝西利、瑞波西利、哌柏西利、达尔西利)有何不同?
西利四子”是之前已经上市,大家都很熟悉的CDK4/6抑制剂。

图源:乳腺癌互助圈(表格内信息仅供参考,临床用药应谨遵医嘱)
而像吡洛西利、泰瑞西利、来罗西利、伏维西利这些新上市的CDK4/6抑制剂,它们都是国研创新药,为觅友们提供了更多的治疗选择,打破了进口药物在价格和可及性上的限制,惠及更广泛患者。
尽管同类药物作用机制相似,但在不良反应谱上存在一定差异,如皮疹、骨髓抑制、腹泻等,这为出现特定毒性的患者提供了换药空间,增强了治疗的灵活性。
目前在早期辅助治疗中,阿贝西利已纳入医保并获批辅助治疗适应证,而瑞波西利虽获批但尚未入医保,可及性有待提升。未来期待这些药物通过头对头比较和真实世界研究,进一步明确其安全性与疗效差异,优化个体化治疗策略,为不同患者提供更优、更可及的治疗方案。
来罗西利的腹泻发生率是否更低?对于腹泻较重的患者,选择它是否会更好?
在CDK4/6抑制剂中,不同药物不良反应存在差异。阿贝西利腹泻发生率较高,而来罗西利腹泻发生率约20%,且≥3级反应少见,安全性良好。患者应根据个体情况和药物特性,在医生指导下选择更适合的治疗方案。
那除了腹泻,这些CDK4/6抑制剂还有哪些常见的不良反应呢?
CDK4/6抑制剂是内分泌治疗中非常重要的药物,联合内分泌治疗疗效好,还能在家口服,用药方便且副作用比化疗小得多,因此患者接受度高。
虽然CDK4/6抑制剂不良反应发生率比较低,但仍然存在除腹泻外的不良反应:
1.骨髓抑制
CDK4/6抑制剂可能引起骨髓抑制,但与化疗不同,其对白细胞的影响多为暂时性,停药后恢复较快。
多数患者出现1-2度或偶发3度骨髓抑制且无明显不适时,无需特殊处理,可继续原剂量用药。
若发生4度骨髓抑制,需在医生评估后考虑减量,以减轻毒性。治疗期间即使白细胞偏低,若无发热、感染等症状,通常无需使用升白针。患者不必过度焦虑,但一旦出现发热或感染迹象,应及时就医处理,确保治疗安全。

图源:摄图网
2.间质性肺病
发生率较低,定期复查胸部CT可早期发现,如有咳嗽、呼吸不畅等症状应及时就诊。
3.肝肾功能损伤
发生率较低,用药期间建议定期监测肝肾功能水平。
总而言之,出现副作用不要慌,更不建议擅自停药,多数问题可通过药物调整或对症处理解决。与医生保持及时的沟通,才能既控制肿瘤,又安全用药。
使用CDK4/6抑制剂期间,除了不能吃西柚(葡萄柚),还有哪些需要注意的地方吗?
西柚(葡萄柚)会影响药物代谢,服药期间应避免食用。除此之外还有一些注意事项:
1.建议CDK4/6抑制剂与内分泌治疗药物联合用药
CDK4/6抑制剂联合内分泌药物(如芳香化酶抑制剂或氟维司群)一起使用,治疗效果更好,单独使用效果较差。
2.注意药物使用的时间及剂量
(1)按时服药:保持每天服药时间固定,有助于维持稳定的血药浓度。哌柏西利、瑞波西利、达尔西利,通常为每日服药一次;阿贝西利,通常为每日服药两次。
(2)用药时间:哌柏西利建议随餐服用,达尔西利每天约同一时间服药,服药前、后1小时禁食。由于不同药物的吸收代谢受胃酸浓度影响,具体用药时间请参照药品说明书执行,以确保疗效稳定。
(3)固定剂量,整粒吞服:严格按医嘱剂量服用,不可自行减量或漏服,有任何用药问题及时和医生沟通。并且如无特殊注明,药片不建议掰开或咀嚼服用,以免影响药物吸收。
02
如果使用CDK4/6抑制剂出现耐药,有哪些方法可以应对处理呢?
当患者对CDK4/6抑制剂产生耐药后,有几种治疗方法可以考虑:
1.CDK4/6抑制剂的跨线治疗
可以考虑换用另一种CDK4/6抑制剂,并联合其他内分泌药物治疗。
尽管所有CDK4/6抑制剂机制相似,但在代谢和耐药性上略有差异,医生可依据临床研究指导为患者选择合适的替代药物。
对于一线治疗中使用CDK4/6抑制剂获益较长的患者,后续跨线治疗也可能表现更好。这些结论基于现有临床研究,期待更多真实世界数据的支持,为患者提供更丰富的治疗选择。
2.新型靶向药物
使用新型靶向药物前,需通过基因检测确认是否存在PIK3CA、AKT、PTEN等突变。目前伊那利塞、卡匹色替等对应药物已在国内上市并应用于临床。建议在正规大型医院进行检测,确保结果准确可靠,为精准治疗提供依据。
3.ADC药物及其他选择
抗体药物偶联物(ADC)如德曲妥珠单抗、戈沙妥珠单抗和芦康沙妥珠单抗等,在激素受体阳性乳腺癌治疗中显示出优于传统化疗的效果,为耐药患者提供新选择。
此外,PARP抑制剂及一些尚未在国内上市的新药也为特定突变的乳腺癌患者带来了新的希望。

图源:CBCS&CSOBO乳腺癌诊治指南与规范精要本(2025年版)
总之,面对CDK4/6抑制剂耐药的问题,目前有多样的治疗选择,但具体哪一种最适合,需要医生与患者共同讨论,根据个体情况来决定。
乳腺癌患者在什么时候做基因检测比较合适呢?
针对不同的基因突变类型,检测时机也有所不同:
1.BRCA突变——胚系突变
胚系突变是“天生就有”的,终身不变,年轻的乳腺癌患者或刚确诊时检测一次即可。建议选择正规医院或专业检测机构,确保结果准确。

图源:CBCS&CSOBO乳腺癌诊治指南与规范精要本(2025年版)
2.ESR1突变——随着治疗突变率上升
ESR1突变是内分泌治疗获得性耐药的一个重要原因,且随着治疗时间延长,突变率逐渐升高。建议患者可以在治疗过程中定期检测,以便及时发现、调整治疗方案。
3.PIK3CA/AKT/PTEN等PAM通路突变
这些突变在治疗前后变化不大,建议有条件的患者可以尽早检测,如在术后辅助治疗后,或者是出现转移或复发时,及早检测可以有机会获得更多新药的选择,为后续精准用药争取更多治疗机会。
使用PI3Ka抑制剂期间出现血糖问题,应该如何应对呢?
几乎所有靶向 PAM 通路的药物都有可能引起血糖升高的不良反应,因此需重视监测与管理:
(1)用药前:检测患者的血糖和糖化血红蛋白,了解是否有糖尿病或糖耐量异常,判断患者是否有高血糖的风险;
(2)用药后:需按医嘱定期监测血糖。

图源:摄图网
如果在用药过程中出现血糖升高的不良反应,需要与医生沟通,采取应对方法:
(1)血糖轻度升高:常用二甲双胍等降糖药控制;
(2)血糖明显升高:加强抗血糖药物治疗,经降糖治疗后,待血糖稳定(如空腹血糖正常7天)经医生评估可以考虑继续用药;
(3)血糖升高很多或难以通过降糖药控制:经医生判断可考虑暂停使用靶向 PAM 通路的药物。
靶向 PAM 通路的药物引起的高血糖多数是可逆的,停药后一般可恢复。不建议大家擅自停药,有任何不良反应及时和医生沟通,并在医生指导下调整。生活上要注意控制饮食,少吃或不吃甜食、高糖食物。
03
CDK4/6抑制剂相关问题答疑
使用依维莫司过程中出现严重口腔炎,如何应对?
不仅是依维莫司,像是伊那利塞、卡匹色替这些药物都可能出现口腔炎的不良反应,根据口腔炎严重程度的不同,一般会用到专门的药用含漱液,或者是在医生的指导下,调整药物的使用剂量。
如果是很严重的口腔炎已经影响到患者正常生活了,与医生沟通后可能需要考虑暂停治疗。
使用CDK4/6抑制剂治疗,连续几次复查,肿瘤标志物先降后升,是不是说明病情有进展了?
肿瘤标志物受多种因素影响,不能单独凭借这一项来判断病情是否进展。不止是肿瘤进展,像是感冒、血糖升高、吃中药、保健品等都有可能导致肿瘤标志物升高。
因此,最直观判断病情是否进展的评估方式是影像学检查,通过直接观察肿瘤大小变化来判断治疗效果。肿瘤标志物有提示作用,但不是非常确切,所以大家也不需要一看到升高就恐慌。
想了解病情真实情况,还是需要以医生结合影像结果的判断为准。但是如果觅友们出现一些特殊症状,像是一些急症,也不要在家拖着,一定要及时去到医院诊治。
04
尾声
感谢两位教授的精彩直播,也感谢各位觅友们的陪伴。希望我们【薇薇道来】栏目能够帮助您更好地了解乳腺癌相关知识,也希望各位觅友们把今天的直播相关内容分享给更多需要帮助的患者们!
欢迎大家扫描下方海报的二维码,直接观看下一期的【薇薇道来】直播!

本期专家
李薇教授
江苏省人民医院肿瘤科主任医师
博士 副教授 硕士生导师
江苏省人民医院乳腺中心副主任
中国临床肿瘤学会(CSCO)乳腺癌专家委员会委员
中国临床肿瘤学会(CSCO)青年专家委员会常委
中国抗癌协会乳腺癌专业委员会委员
中国抗癌协会肿瘤靶向治疗专业委员会委员
长江学术带乳腺联盟(YBCSG)副主任委员
江苏省研究型医院肿瘤分子靶向治疗专业委员会常委
江苏省抗癌协会癌症康复与姑息治疗专业委员会委员
江苏省“科教强卫工程”青年人才
美国南卡莱罗那大学医学院访问学者
收藏
回复(4)参与评论
评论列表











