寻求下一步方案的建议
就诊过程
2022.3月份反复咳嗽 后去当地医院呼吸科气管镜检查确诊肺癌晚期(左肺下叶团块伴左侧胸腔积液)
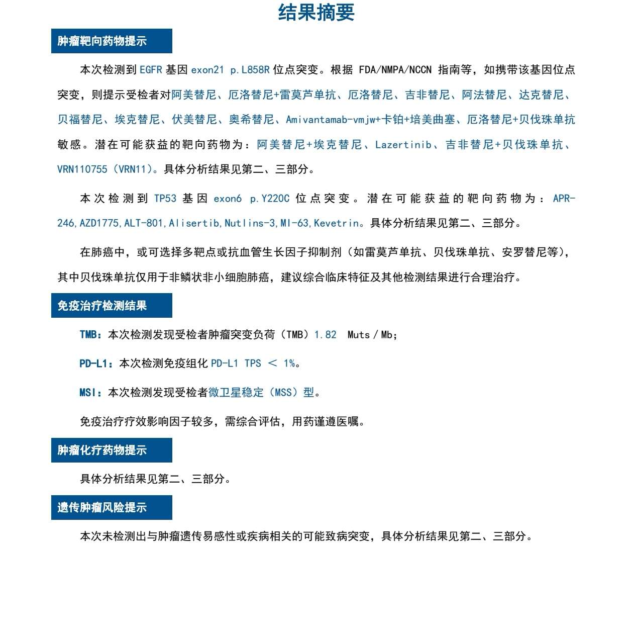
基因检测

后在医院进行培美 卡铂贝伐 厄洛替尼 4次
培美 贝伐 厄洛替尼 2次
接着厄洛替尼 贝伐珠单抗至2023年5月份
2023年4月中旬见华西周清华教授 他认为一代药没有三代药强 期间并未耐药 建议直接更换靶向药奥西替尼
2023年5月份见周清华周教授 建议奥西替尼吃三个月后在评估
2023年8月份见周清华教授再次评估 于8.28开入院证
2023年12月14日华西天府左肺下叶切除术 淋巴结清扫 胸膜粘粘烙断术
术后病理肿瘤占比5% 浸润性非粘液腺癌 (腺泡型)中分化 查见脉管侵犯 坏死组织0% 纤维化和炎症占比约95% 7/9/11淋巴结见癌转移 转移淋巴结见治疗反应
术后基因检测

术后继续口服奥西替尼 说术后三年并未复发的话 考虑停药
期间复查结果都是正常 直到2026.4.8日胸部颈部腹部增强ct提示右锁骨上区结节影,考虑肿大淋巴结?后行淋巴结穿刺,结果如下图所式


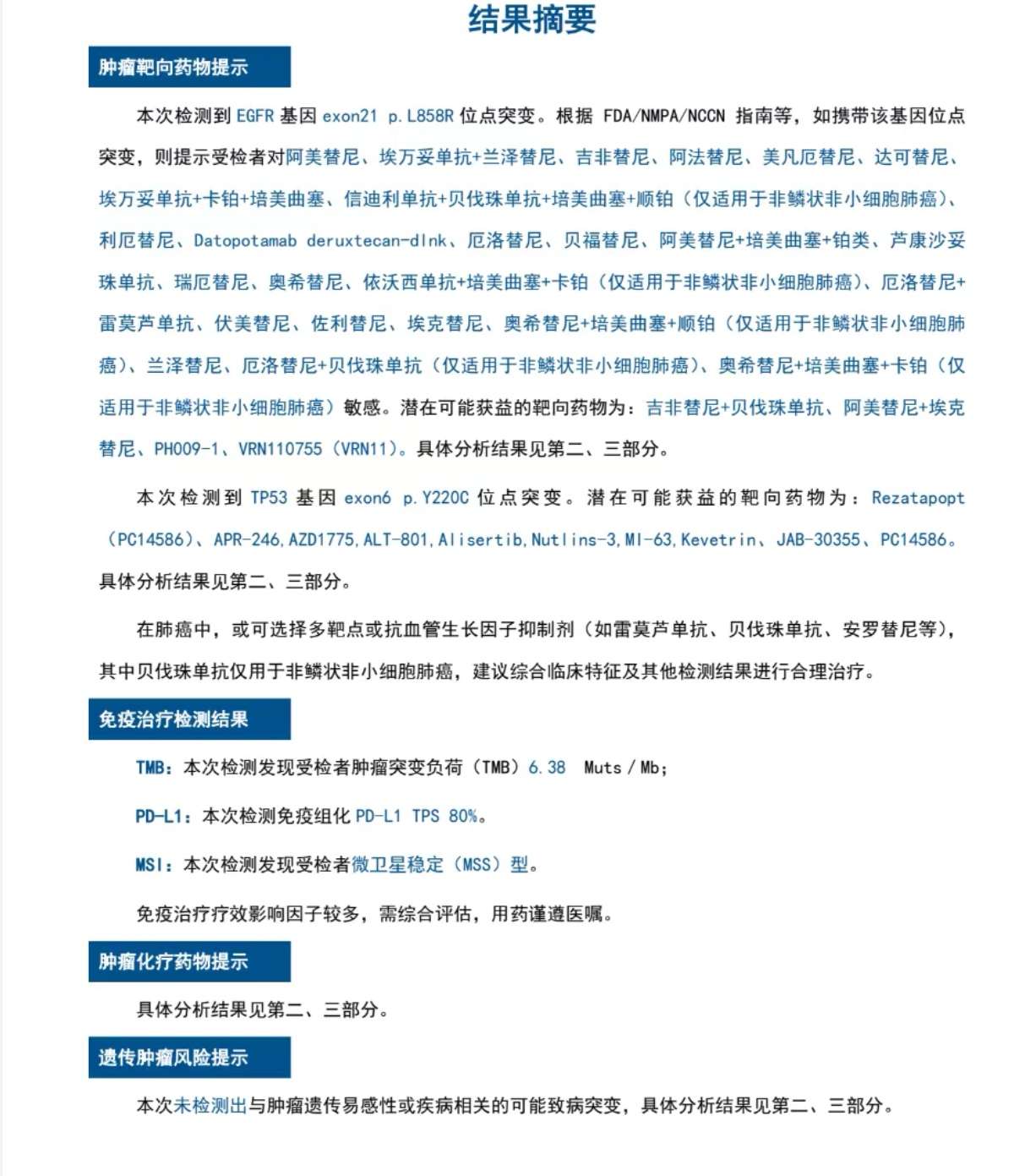
然后用切片和全血做基因检测

这次基因检测与术后基因检测不同的是 pdl1 80% 高表达 以前都是低表达 egfr21和tp53依然存在 且无耐药基因出现 在其他病灶稳定 对侧锁骨下淋巴结孤立转移时 我们现在采取了对锁骨下淋巴结放疗 请问这种情况下 后面该如何治疗?继续口服奥西 还是奥西 化疗或是其他的
收藏
回复(2)举报
参与评论
评论列表
按投票顺序
加油,你超棒的!✨
举报
2026-04-23 12:45:54 有用(0)
回复(0)
觅吉看到你一路坚持治疗、记录详尽,真的很了不起!👏目前PD-L1高表达 孤立淋巴结转移是个重要信号,放疗是很好的局部控制手段。后续是否联合免疫治疗或调整靶向方案,建议与主治医生充分沟通多学科会诊(MDT)意见~你并不孤单,我们一起稳稳应对!🌿💪
举报
2026-04-23 11:25:54 有用(0)
回复(0)
相关推荐
热点推荐
2013-11-19 14:23:04
爸爸确诊病情已经有11个多月了。一共做了8次大化疗,2次小化疗,以及35次放疗,上月返医院检查“瘤子”没有了。这一路走来,有多少的艰辛与泪水。在这里与大家分享爸爸的治疗过程。起初,拿到病例报告的时候,
2013-11-19 14:31:01
妈妈患肺癌已经有三年了,这三年来一直在接受治疗到现在,下面是妈妈检查以及治疗的过程。2010年10月,妈妈体检出肺癌IV期,纵隔淋巴转移,肝部转移,去省肿瘤医院复查,做了PET-CT,结果一样,省肿瘤
2013-11-19 15:04:43
2011年11月,妈妈被诊断肺癌,我在网上浏览了很多帖子,学到了很多,看到了一批又一批共同奋斗在抗癌战线上的战友。这15个月走下来,越来越体会到抗癌之路的艰辛,今天发个帖子,记录一下妈妈的治疗经过,也







