还差4天12年零5个月的复查结果出来了,检查结果出乎意料的满意
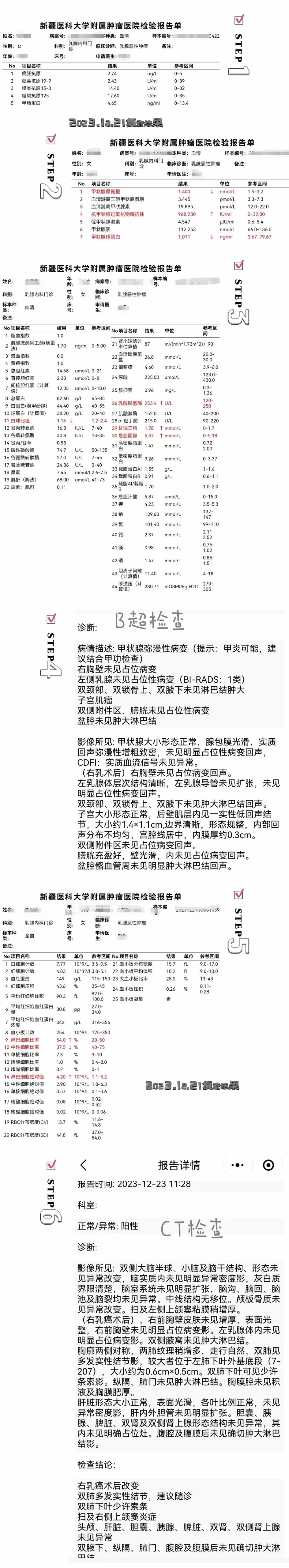
从2012年得病以来已经复查过n次了,这次算是“最窝心”“最磨叽”的一次复查,今天检查结果出来了,还是很满意(毕竟前面感冒咳嗽了两周,才刚痊愈,我还想着这次的检查结果估计会很糟糕,会“红旗”满屏飘,最后还出乎我的意料),依然是老几样,甲减继续维持原状,按原剂量吃药,喝水少以后要多喝水,继续加强补充营养,下半年的饮食营养搭配又要重新调整一下。(图一2024.7月复查结果,图三2023.12月复查结果)




昨天的检查我为什么要说是最窝心最磨叽的一次复查?以往复查我都是在门诊3楼的B超室做,一般在11点过12点之前把血抽了,在1点半之前都能把B超做完,最迟的一次也就两点,这一次我预约的是日间病房的医生,在4楼做B超,这是第1次在4楼做B超,10个诊室只开了两个诊室,半个小时喊不了一个人,一直都有人插队,到了中午的时候还是只有两个诊室,但是好在那个时候护士吃饭去了,想插队必须自己跟前面的人商量同意后才能插队,轮到我做的时候已经3点过了,做的时候闯进一个女的,使劲给医生说他的母亲尿已经憋好了,要提前做,医生没有同意,让她找护士安排,医生指着我对他说:这个病人从早上到现在一直还没有吃饭,只喝了水,这儿来的都是全是病人。我当时就在想,如果要让我让他提前做,我估计我就会骂人然后去投诉,平时去做B超,每次医生都嫌我憋尿没憋好,昨天憋尿把我膀胱都快憋爆了,憋得腰也疼下腹也疼,做完了B超在医院缓了快两个小时,到5点多好一些才慢慢走回家。
我只是觉得到医院去都是病人,如果要想早点检查,做子女的应该提前去排队,而不是任意的在那儿插队,有一个两个插队就行了,而不是左一个右一个的插队,没完没了。
下次复查不在预约日间病房的医生了,挂内科或者外科到3楼B超室检查,3楼开“后门”的人还是扫少,检查也快,10个诊室每次都要开八九个。
365拍摄计划第145天,不愉快的事睡一觉醒来就翻篇,继续继续我的每日寻乐……





收藏
回复(6)举报
参与评论
评论列表
按投票顺序
指标真好
举报
2024-07-24 13:58:57 有用(0)
回复(0)
超级👍🏻
举报
2024-07-06 13:31:25 有用(0)
回复(0)
恭喜!白细胞指标直好,我一直4点多
举报
2024-07-06 15:31:32 有用(0)
回复(0)
真好🌹🌹🌹
举报
2024-07-07 17:27:00 有用(0)
回复(0)
糊涂的课本真棒
举报
2024-08-10 12:51:04 有用(0)
回复(0)
二小姐很努力真的太棒了,接好运
举报
2024-08-02 14:59:24 有用(0)
回复(0)
相关推荐
热点推荐
2013-11-19 14:23:04
爸爸确诊病情已经有11个多月了。一共做了8次大化疗,2次小化疗,以及35次放疗,上月返医院检查“瘤子”没有了。这一路走来,有多少的艰辛与泪水。在这里与大家分享爸爸的治疗过程。起初,拿到病例报告的时候,
2013-11-19 14:31:01
妈妈患肺癌已经有三年了,这三年来一直在接受治疗到现在,下面是妈妈检查以及治疗的过程。2010年10月,妈妈体检出肺癌IV期,纵隔淋巴转移,肝部转移,去省肿瘤医院复查,做了PET-CT,结果一样,省肿瘤
2013-11-19 15:04:43
2011年11月,妈妈被诊断肺癌,我在网上浏览了很多帖子,学到了很多,看到了一批又一批共同奋斗在抗癌战线上的战友。这15个月走下来,越来越体会到抗癌之路的艰辛,今天发个帖子,记录一下妈妈的治疗经过,也






