首页
圈子
互助
医生
药品
专栏
资讯
话题
健康小屋
APP下载
登录
注册
消息
系统消息
评论
新粉丝
首页
互助
肺癌
互助详情
姐妹们,那里医院看脑转移瘤好,知道的介绍个医生,谢谢🙏
匿名
来源:
觅健
2022-03-09 13:44:08
432阅读
我来回答
邀请回答
收藏
加油
分享
复制链接
微信扫一扫
举报
全部回答
(1)
蜀山123
关注
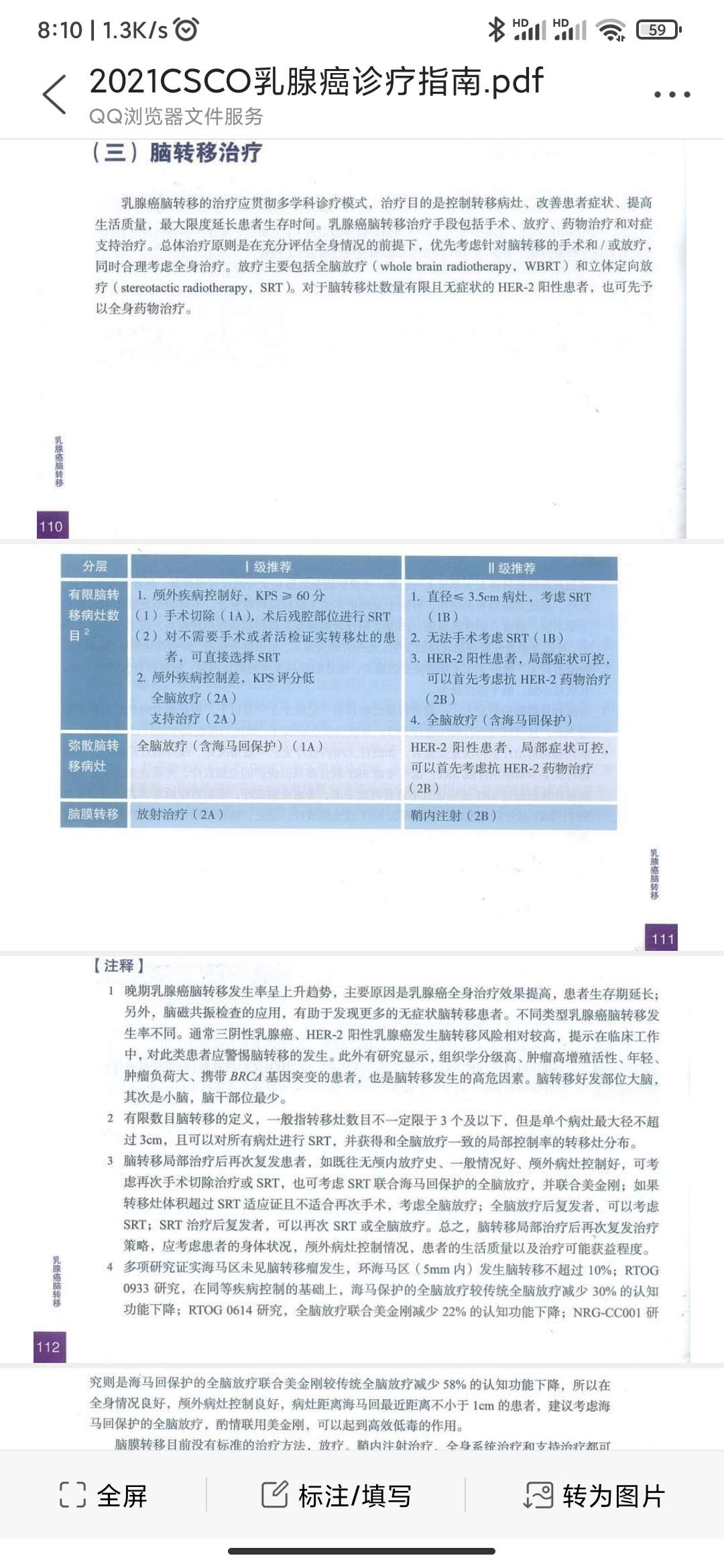
先找肿瘤内科医生评估你的全身治疗情况,根据病理类型,全身治疗情况,脑转移肿瘤情况,经济情况决定还是全身治疗,立体定向放疗、手术还是全脑放疗? 给你放一张国家乳腺癌诊疗指南脑转移部分图供参考。
2022-03-13 08:13:18
回复(0)
点赞(0)
举报
取消
发布
上一篇:
我爸爸肺腺癌四期合并肺栓塞,用着依诺肝素钠注射液大概有一个月了,
下一篇:
这是超进展了还是假性进展? 父亲12月右肺实性结节18mmx23
相关推荐
热点推荐
大家好,我是一名在校大学生/研究生,目前正在做关于乳腺癌患者生活质量/心
2026-02-19 18:21:17
向阳而生.
260 阅读
阅读全文
大家好,我是一名在校大学生/研究生,目前正在做关于乳腺癌患者心理状态及影
2026-02-20 00:09:09
向阳而生.
265 阅读
阅读全文
最新问题
请问下,肺部穿刺活检会不会导致扩散啊
32阅读
大家好,我妈妈25年10月体检发现肺部结节,后来入院准备手术,术前发现脑
128阅读
我母亲肺癌晚期骨转治疗第八年中,2025年奥希替尼 伯瑞替尼用药8个月耐
82阅读
我母亲,今年71岁。2025年3月底确诊肺腺癌晚期,全身多处转移,头部未
342阅读
战友们,有做过质子治疗的吗?疗效和副作用咋样,我家75岁,准备做,有经验
103阅读
热门互助
1
小细胞广泛期三线是用安罗替尼好还是参加临床使用索凡替尼或者西奥罗
2
从3月19我知道得了肺鳞癌,一直跟我说是中期给我希望,今天才拿到
3
母亲肺腺癌脑转,手术后一年,基因突变19,据医生说应是手术前就转
4
肺癌化疗后便秘怎么办
5
肺癌患者该如何饮食?
6
爸爸基因检测无突变,求建议…
病友圈
肺癌圈子
去看看
肠癌圈子
去看看
肝癌圈子
去看看
乳腺癌圈子
去看看
淋巴瘤圈子
去看看
卵巢癌圈子
去看看
今日推荐
1
姐妹们,依西美坦到底应该怎样吃?我最近看了多个版本,不知道怎么办了。什么
2
大家好,有没有病友吃西达苯胺或恩替斯他获益时间较长的,比如3个月或半年。
3
乳腺癌全切刀口疤痕疙瘩红肿五年了求有同样症状的病友治疗有效果的挂的什么科
4
我们可以戴隐形眼镜吗,容易感染吗
5
请问下,肺部穿刺活检会不会导致扩散啊
6
姐妹们,吃来曲唑打针,我很容易疲劳,虚,累的慌,大家有这种情况吗?都怎么
7
有没有姐妹用8201便秘的,有什么办法?最近老是便秘,就是好几天也没有那
8
医院这里没有环磷酰胺咋办今天要打滴
推荐关注
陈波医生
关注
春暖花开xu
关注
佳音136
关注
我妈妈是抗癌女战士
关注
你可以邀请下面用户,快速获得回答