今年2月,我国国家药监局应急附条件批准辉瑞新冠口服药Paxlovid(奈玛特韦片/利托那韦片组合包装),也被称为“帕克洛维”)进口注册时,恐怕大家还想不到,它会在年底变得“一药难求”。
近期感染新冠的人越来越多,作为世界卫生组织以及我国《新冠肺炎治疗指南(第九版)》推荐的新冠治疗药物[1],人们对于Paxlovid的需求开始激增。
那么,Paxlovid什么时候能用?感染新冠的肝癌患者可以用吗?今天觅健科普君就带大家一起了解!
Paxlovid是美国食品药品监督管理局FDA于2021年12月23日紧急授权使用(EUA)的第一个用于新冠治疗的口服药物。今年2月国家NMPA(中国国家药品监督管理局)的附条件进口许可[2]。
Paxlovid是一种口服抗病毒药,由 150 mg 奈玛特韦片和 100 mg 利托那韦片组成,可以在家中服用;据临床研究显示,可以有效降低高危患者住院和死亡风险88%;大多数患者的不良反应较轻[3]。
阿兹夫定是首个我国自主研发的口服小分子抗病毒药物,此前用于艾滋病治疗。但在新冠爆发之后,该药获国家药监局批准用于治疗普通型COVID-19成年患者。
值得注意的是,有肝肾功能损伤、胰腺炎、病毒性肝炎的患者应慎用阿兹夫定。此外,肿瘤患者应该谨慎使用,因为目前没有此类患者使用该药的安全性结果[4]。
Paxlovid并不适用于所有新冠感染患者。根据我国《新冠肺炎治疗指南(第9版)》和Paxlovid药品说明书,Paxlovid的适用人群必须同时满足以下5个条件[1,5]:
【小贴士】
重型/危重型高危人群包括[1]:
①大于 60 岁老年人;
②有心脑血管疾病(含高血压)、慢性肺部疾病、 糖尿病、慢性肝脏、肾脏疾病、肿瘤等基础疾病者;
③免疫功能缺陷(如艾滋病患者、长期使用皮质类固醇或其他免疫抑制药物导致免疫功能减退状态);
④肥胖(体质指数≥30);
⑤晚期妊娠和围产期女性;
⑥重度吸烟者。
根据以上用药条件判断,已经成年、体重体重≥40kg、感染新冠5天内的轻/中症肝癌患者可以考虑使用Paxlovid。根据美国疾病预防控制中心CDC的说法,一个人所患的基础疾病越多,他们成为新冠重症病例的风险就越高。
但肝癌患者要注意:重症风险不等于重症症状。已出现新冠重症症状的患者,不可随意使用Paxlovid,应及时进行医疗评估和干预。
新冠重型患者诊断标准[1]:
①出现气促,RR≥30 次/分;
②静息状态下,吸空气时指氧饱和度≤93%;
③氧合指数≤300mmHg;
④临床症状进行性加重,肺部影像学显示 24-48 小时内病灶明显进展>50%者。
如出现以上症状请及时就医治疗!
但是,也并非所有患者都适合使用Paxlovid,这是因为Paxlovid的两种药物成分奈玛特韦和利托那韦,与很多其他药物存在着相互作用,并会影响人体的肝肾功能,所以在一定程度上增加了有基础疾病和老年人群的用药风险,也限制了其用药人群。
一般来说,有这三种情况的肝癌患者必须谨慎使用Paxlovid:
高血压药物
冠心病药物
糖尿病药物
心率失常药物
抗血栓药、抗感染药、抗抑郁药
安眠药、抗癫痫药、避孕药
免疫抑制剂、抗癌药
Paxlovid之所以不能与很多抗癌药物联用,是因为它属于CYP3A抑制剂,如果与由CYP3A代谢的药物合用,则会升高这类药物的血药浓度,影响药物疗效,这和吃靶向药的时候不能吃西柚是一样的道理。
因此,肝癌患者使用TKI靶向药如索拉非尼、仑伐替尼、多纳非尼、瑞戈非尼、阿帕替尼等,也应该避免与Paxlovid同时服用,或在医生的指导下谨慎使用。
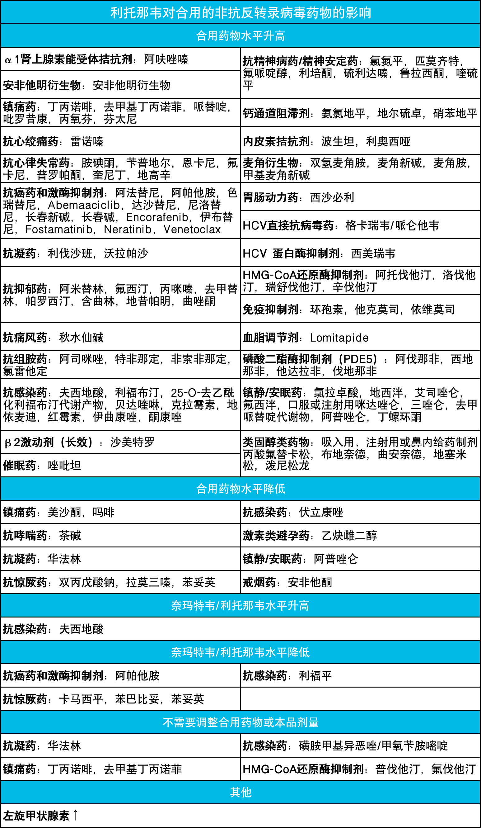
还有以下表格中的药物严禁与Paxlovid联用:

图片来源:百度健康医典
以下药物与Paxlovid存在药物相互作用,只有在获益大于风险时,才应考虑联用可能产生潜在有意义的相互作用的其他CYP3A4底物,且需要专业医生评估调整方案:

图片来源:百度健康医典
总之,服用了以上药物的阳性肝癌患者如需使用Paxlovid,那么就要提前详细告知医生用药史和病情,并且请医生来确定相关用药剂量或是否停药,以免发生危险。
通常来说,有严重肝功能损伤(Child-Pugh C级)患者不可使用;肾脏功能异常(肾小球滤过率eGFR)的患者需要减量或不可使用[3,5]。
最后,对Paxlovid的药物成分过敏者也不可使用。
华中科技大学同济医学院附属协和医院心血管外科主任医师史嘉玮教授在接受采访时表示,帕克洛维、阿兹夫定等药物使用的复杂性更高,通常建议在医疗机构或专业医师指导下服用。
(1)肝癌患者在使用任何药物前,都应该仔细阅读药品说明书;
(2)Paxlovid是新冠治疗药物,但它属于处方药物,因此请大家不要自行判断用药,一定要遵医嘱使用;
(3)Paxlovid的药物作用机制主要是干扰病毒复制过程,没有预防新冠的能力,不能用于预防新冠;
(4)面对新冠,预防比治疗更重要;保持健康的免疫力很重要;
(5)疫情高峰期间,肝癌患者尽量不随便去医院,但也不能耽误就医。如果出现上文中提到的危重症状还是要及时去医院。
目前新冠病毒感染后,大部分患者的表现为轻型,多数可以居家康复或者对症治疗。而新冠治疗药物虽然广受关注,但适用条件也相对较多,大家也不必觉得“非买不可”。
合并有其他慢性病、用药种类较多的肝癌患者如果感染了新冠,一定要注意用药安全。如果存在用药疑问或病情变化,请及时求助自己的主治医生。
责任编辑:觅健科普君
参考文献:
[1]《新型冠状病毒肺炎诊疗方案 (试行第九版)》
[2]每日经济新闻https://mp.weixin.qq.com/s/8FVmgqekVQ7bYsd1fUVMYw
[3]王欢,张铖.口服新型冠状病毒肺炎治疗新药——Paxlovid[J].临床药物治疗杂志,2022,20(2):13-17.
[4]阿兹夫定药品说明书
[5]Fact Sheet for Healthcare Providers: Emergency Use Authorization for Paxlovid, FDA.
[6]https://mp.weixin.qq.com/s/PPpUfHXyrXmw-NE_z4tozg
[7]Paxlovid Patient Eligibility Screening Checklist Tool for Prescribers, FDA.
[8]中国医师协会肝癌专业委员会. 肝细胞癌分子靶向药物临床应用中国专家共识(2022版). 中华医学杂志,2022,102(34):2655-2668. DOI:10.3760/cma.cn112137-20220623-01387